Texas Instruments TCAN1044x/TCAN1044x-Q1 CAN-Transceiver
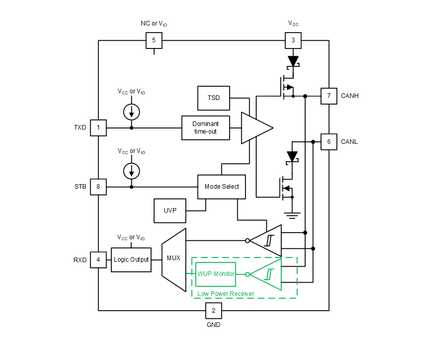
Die fehlergeschützten Hochgeschwindigkeits-CAN-Transceiver TTCAN1044x/TCAN1044x-Q1 von Texas Instruments erfüllen die Anforderungen der physischen Schicht der Hochgeschwindigkeits-CAN-Spezifikation der ISO 11898-2:2016. Die Transceiver TCAN1044x/TCAN1044x-Q1 unterstützen klassische CAN- und CAN FD-Netzwerke, bis zu 8 MBit/s. Die TCAN1044x/TCAN1044x-Q1 Transceiver verfügen über eine interne Logikpegelumsetzung über den VIO-Anschluss und ermöglichen so eine direkte Verbindung der Transceiver-IOs an die Logik-IOs 1,8 V, 2,5 V, 3,3 V oder 5,0 V.Die TCAN1044x/TCAN1044x-Q1 CAN-Transceiver verfügen über einen stromsparenden Standby-Modus, der ein ferngesteuertes Aktivieren über das in ISO 11898-2:2016 definierte Wake-up-Pattern (WUP) unterstützt. Die Transceiver TCAN1044x/TCAN1044x-Q1 verfügen außerdem über zahlreiche Schutz- und Diagnosefunktionen, darunter Übertemperaturschutz (TSD), TXD-dominantes Timeout (DTO), Unterspannungserkennung und Bus-Fehlerschutz von bis zu ±58 V.
Die Transceiver TCAN1044-Q1/TCAN1044V-Q1 von Texas Instruments sind nach AEC-Q100 für Fahrzeuganwendungen qualifiziert.
Merkmale
- AEC-Q100-qualifiziert für Fahrzeuganwendungen
- Temperaturklasse 1: -40 °C bis +125 °C TA
- Erfüllt die Anforderungen der Normen ISO 11898-2:2016 und ISO 11898-5:2007 für die Physical Layer Standards
- Unterstützung von klassischer CAN- und optimierter CAN-FD-Leistung bei 2, 5 und 8 MBit/s
- Kurze und symmetrische Laufzeitverzögerungen und schnelle Schleifenzeiten für eine verbesserte Timingspanne
- Höhere Datenraten in geladenen CAN-Netzwerken
- IO-Spannungsbereich unterstützt 1,7 V bis 5,5 V
- Unterstützung für 1,8-V-, 2,5-V-, 3,3-V- und 5-V-Applikationen
- Gleichtakteingangsspannung beim Empfänger: ±12 V
- Schutzfunktionen
- Bus-Fehlerschutz: ±58 V
- Unterspannungsschutz
- TXD-dominantes Timeout (DTO)
- Datenraten bis hinunter zu 9,2 kBit/s
- Übertemperaturschutz (TSD)
- Betriebsmodi
- Normalmodus
- Geringer Stromverbrauch im Standby-Modus unterstützt ferngesteuerte Aktivierungsanfrage
- Optimiertes Verhalten im ausgeschalteten Zustand
- Bus- und Logikpins mit Hochimpedanz (keine Last zu Betriebs-Bus oder Applikation)
- Hot-Plug-fähig: Einschalten/ausschalten mit störungsfreiem Betrieb auf Bus und RXD-Ausgang
- Sperrschichttemperaturen von -40 °C bis +150 °C
- Erhältlich in SOIC-8- und SOT23-8-Gehäusen (2,9 mm x 1,60 mm) und unbedrahteten VSON-8-Gehäusen (3,0 mm x 3,0 mm) mit verbesserter automatischer optischer Inspektionsfähigkeit (AOI)
Applikationen
- Fahrzeuganwendungen und Transportwesen
- Karosseriesteuerungsmodule
- Automotive-Gateway
- Erweitertes Fahrerassistenzsystem (FAS)
- Infotainment
Datenblätter
Funktionsdiagramm
Veröffentlichungsdatum: 2020-01-21
| Aktualisiert: 2024-09-13
