Texas Instruments TCAN1164-Q1 Automotive CAN FD SBCs
TCAN1164-Q1 Automotive CAN FD System Basis Chips (SBCs) von Texas Instruments sind Hochgeschwindigkeits-Controller Area Network (CAN) System Basis Chips, die die Anforderungen der Physical Layer gemäß der ISO 11898-2:2016 Hochgeschwindigkeits-CAN-Spezifikation erfüllen. Der Transceiver unterstützt sowohl klassische CAN- als auch CAN FD-Netzwerke mit bis zu acht Megabit pro Sekunde (Mbps) (TCAN1164-Q1) oder 5 Mbps (TCAN1164T-Q1).Der TCAN1164-Q1 von Texas Instruments unterstützt einen breiten Eingangsspannungsbereich und verfügt über einen 5 V LDO-Ausgang. Der 5 V LDO-Ausgang (VCCOUT) liefert die CAN-Transceiverspannung intern und zusätzlichen Strom extern.
Merkmale
- AEC Q100 (Klasse 1) Qualifiziert für Automobilanwendungen
- Erfüllt die Anforderungen gemäß ISO 11898-2:2016
- Qualitätsverwaltete funktionale Sicherheit
- Dokumentation zur Unterstützung des Designs von funktionalen Sicherheitssystemen ist verfügbar
- Großer Eingangsbetriebsspannungsbereich
- Integrierter LDO für die Versorgung des CAN-Transceivers
- 5-V-LDO mit 100-mA-Ausgangsstrombelastbarkeit
- Klassische CAN und CAN-FD von bis zu acht MBit/s (TCAN1164-Q1)
- Watchdog-Timer unterstützt mehrere Modi
- Timeout
- Fenster
- Frage-und-Antwort-Watchdog (Q&A)
- Geschwindigkeiten von bis zu fünf MBit/s (TCAN1164T-Q1)
- Watchdog-Timer unterstützt mehrere Modi
- Betriebsmodi können über SPI programmiert werden
- Normalmodus
- Stummmodus
- Standby-Modus
- Erweiterte Unterstützung für CAN-Bus-Fehlererkennung
- Definiertes Verhalten im ausgeschalteten Zustand
- Bus- und IO-Anschlüsse verfügen über eine hohe Impedanz (keine Last zu Betriebs-Bus oder Applikation)
- Schutzfunktionen
- CAN-Bus-Fehlertoleranz: ±58 V
- Lastabwurf-Unterstützung auf VSUP
- ESD-Schutz gemäß IEC
- Unter- und Überspannungsschutz
- Übertemperaturschutz
- TXD-dominantes Status-Timeout (TXD DTO)
- Extra breite Sperrschichttemperatur-Unterstützung
- Verfügbar im unbedrahtetem VSON-(14)-Gehäuse mit benetzbaren Flanken für eine verbesserte AOI-Funktion (Automatic Optical Inspection, AOI)
Applikationen
- Erweitertes Fahrerassistenzsystem (FAS)
- Karosserieelektronik und Beleuchtung
- Automotive-Infotainment und -Kombiinstrumente
- Hybrid-, Elektro- und Antriebsstrangsysteme
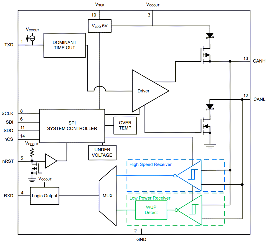
Funktionales Blockdiagramm
Veröffentlichungsdatum: 2022-03-18
| Aktualisiert: 2025-02-27
