Texas Instruments TCAN1167-Q1 Automotive CAN FD SBC

Der Texas Instruments TCAN1167-Q1 Automotive-CAN-FD-System-Basis-Chip (SBC) ist ein Hochgeschwindigkeits-Controller-Area-Netzwerk(CAN)-System-Basis-Chip (SBC), der die Anforderungen des Physical Layer der ISO 11898-2:2016 Hochgeschwindigkeits-CAN-Spezifikation erfüllt. Der Transceiver unterstützt sowohl klassische CAN- und CAN-FD-Netzwerke von bis zu 8 Megabit pro Sekunde (Mbps).

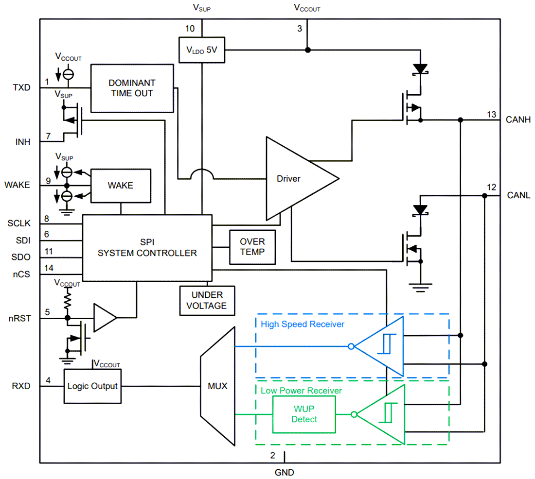
Der TCAN1164-Q1 von Texas Instruments unterstützt einen großen Eingangsversorgungsbereich und enthält einen 5 V LDO-Ausgang. Der 5 V LDO-Ausgang (VCCOUT) liefert die CAN-Transceiver-Spannung intern und zusätzlichen Strom extern.

Der TCAN1167-Q1 ermöglicht eine Reduzierung des Batteriestromverbrauchs auf Systemebene durch selektives Aktivieren über einen INH-Ausgangspin, der verschiedenen Stromversorgungen ermöglicht, die an einem Knoten vorhanden sein können. Diese Funktion ermöglicht einen extrem stromsparenden Ruhezustand, in dem alle Systemkomponenten geperrt werden, mit Ausnahme des TCAN1167-Q1, der den CAN-Bus überwacht. Wenn ein Aktivierungsereignis erkannt wird, löst der TCAN1167-Q1 die Inbetriebnahme des Systems durch ein hohes Ansteuern des INH aus.

Merkmale

  • AEC-Q100-qualifiziert (Klasse 1) für Fahrzeuganwendungen
  • Erfüllt die Anforderungen gemäß ISO 11898-2:2016
  • Qualitätsverwaltete funktionale Sicherheit
    • Dokumentation zur Unterstützung des Designs von funktionalen Sicherheitssystemen ist verfügbar
  • Großer Eingangsbetriebsspannungsbereich
  • Integrierter LDO für die Versorgung des CAN-Transceivers
    • 5 V LDO mit 100 mA Ausgangsstromfähigkeit
  • Klassischer CAN und CAN FD bis zu 8 Mbps
    • Watchdog-Timer unterstützt mehrere Modi
      • Timeout
      • Fenster
      • Frage-und-Antwort-Watchdog (Q&A)
  • Betriebsmodi können über SPI programmiert werden
    • Normalmodus
    • Stummmodus
    • Standby-Modus
    • Ruhemodus mit geringem Stromverbrauch
  • Hochspannungs-INH-Ausgang für die Systemleistungssteuerung
  • Lokale Aktivierungsunterstützung über den WAKE-Pin
  • Erweiterte Unterstützung für CAN-Bus-Fehlererkennung
  • Definiertes Verhalten im ausgeschalteten Zustand
    • Bus- und IO-Anschlüsse verfügen über eine hohe Impedanz (keine Last zu Betriebs-Bus oder Applikation)
  • Schutzfunktionen
    • CAN-Bus-Fehlertoleranz: ±58 V
    • Lastabwurf-Unterstützung auf VSUP
    • ESD-Schutz gemäß IEC
    • Unter- und Überspannungsschutz
    • Übertemperaturschutz
    • TXD-dominantes Status-Timeout (TXD DTO)
  • Extra breite Sperrschichttemperatur-Unterstützung
  • Verfügbar im unbedrahtetem VSON-(14)-Gehäuse mit benetzbaren Flanken für eine verbesserte AOI-Funktion (Automatic Optical Inspection, AOI)

Applikationen

  • Erweitertes Fahrerassistenzsystem (FAS)
  • Karosserieelektronik und Beleuchtung
  • Automotive-Infotainment und -Kombiinstrumente
  • Hybrid-, Elektro- und Antriebsstrangsysteme

Funktionales Blockdiagramm

Blockdiagramm - Texas Instruments TCAN1167-Q1 Automotive CAN FD SBC
Veröffentlichungsdatum: 2022-03-21 | Aktualisiert: 2025-03-05