Texas Instruments TCAN1472-Q1 Fehlergesicherter Transceiver für Kraftfahrzeuge
Texas Instruments TCAN1472-Q1 Automotive Fault-Protected Transceiver ist ein Hochgeschwindigkeits-CAN-Transceiver (Controller Area Network) mit Signal Improvement Capability (SIC). Dieses Gerät erfüllt die Anforderungen der physikalischen Schicht der ISO 11898-2:2024 Annex A SIC Spezifikationen. Der TCAN1472-Q1 Transceiver verfügt über zwei Betriebsmodi, den normalen und den Strom sparenden Standby-Modus. Dieser Transceiver reduziert das Signal-Ringing an der dominant-rezessiven Kante und ermöglicht einen höheren Durchsatz in komplexen Netzwerktopologien. Die TCAN1472-Q1 Geräte sind AEC-Q100 für Anwendungen in der Automobilindustrie qualifiziert. Zu den typischen Anwendungen gehören Automobil-Gateways, moderne Fahrerassistenzsysteme (ADAS), Karosserieelektronik und Beleuchtung, Hybrid-, Elektro- und Antriebssysteme sowie Automobil-Infotainment und -Cluster.Der TCAN1472-Q1 Transceiver verfügt über eine interne Logikpegelumsetzung über den VIO Logikversorgungsanschluss, um eine direkte Schnittstelle zu 1,8 V 2,5 V oder 3,3 V Controllern herzustellen. Zu den Schutzfunktionen gehören Unterspannungserkennung, Thermal Shutdown (TSD), TXD Dominant State Timeout (TXD DTO) und ±58 V Busfehlerschutz.
Merkmale
- AEC Q100 (Grade 1) qualifiziert für Automobilanwendungen
- Funktionssicherheit:
- Dokumentation zur Unterstützung des Designs von funktionalen Sicherheitssystemen ist verfügbar
- Erfüllt die Anforderungen der Norm ISO 11898-2:2024 einschließlich der CAN-SIC-Spezifikationen von Anhang A
- 1,7 V zu 5,5 V VIO Pegelverschiebung unterstützt
- Betriebsmodi:
- Normaler Modus
- Strom sparender Standby-Modus mit Unterstützung für Remote-Wake-up-Anfragen
- Passives Verhalten, wenn keine Stromversorgung erfolgt:
- Bus- und Logikklemmen sind hochohmig (keine Belastung des Betriebsbusses oder der Anwendung)
- Hot-Plug-fähig: störungsfreier Betrieb auf dem BUS und am RXD-Ausgang beim Ein- und Ausschalten
- Definiertes Verhalten des Geräts bei schwebenden Logikpins und bei Unterspannungsversorgung
- Klassische CAN- und CAN-FD von bis zu 8 MBit/s
- Verbessert aktiv das Bussignal durch Reduzierung von Klingel-Effekten in komplexen Topologien
- Abwärtskompatibel für die Verwendung in klassischen CAN-Netzwerken
- Schutzfunktionen:
- IEC ESD-Schutz an den Buspins
- ±58 V CAN-Bus fehlertolerant
- Unterspannungsschutz an den Versorgungsklemmen VCC und VIO (nur V-Varianten)
- TXD-dominantes Status-Timeout (TXD DTO)
- Thermischer Abschaltschutz (TSD)
- Erhältlich im SOIC-Gehäuse (8), im Gehäuse mit kleiner Grundfläche SOT-23 (8) und im bleifreien VSON-Gehäuse (8) mit benetzbaren Flanken für eine verbesserte Fähigkeit zur automatisierten optischen Inspektion (AOI)
Applikationen
- Automotive-Gateway
- Modernes Fahrerassistenzsystem (ADAS)
- Karosserieelektronik und Beleuchtung
- Hybrid-, Elektro- und Antriebsstrangsysteme
- Automotive-Infotainment und -Kombiinstrumente
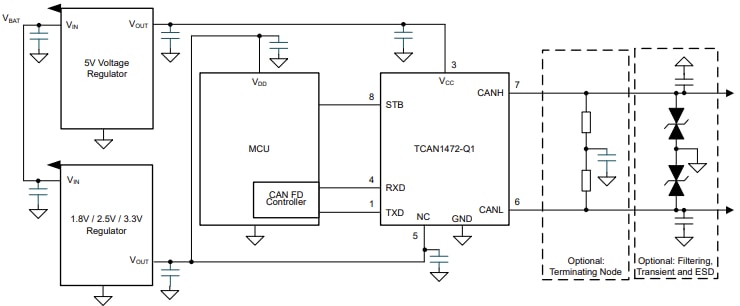
Vereinfachtes Blockdiagramm
Transceiver Anwendung Verwendung von 5 V I/O Verbindungen
Veröffentlichungsdatum: 2025-01-28
| Aktualisiert: 2025-06-13
