Texas Instruments TCAN844-Q1 Fahrzeug CAN FD Einschwinger-Prüfkopf
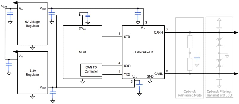
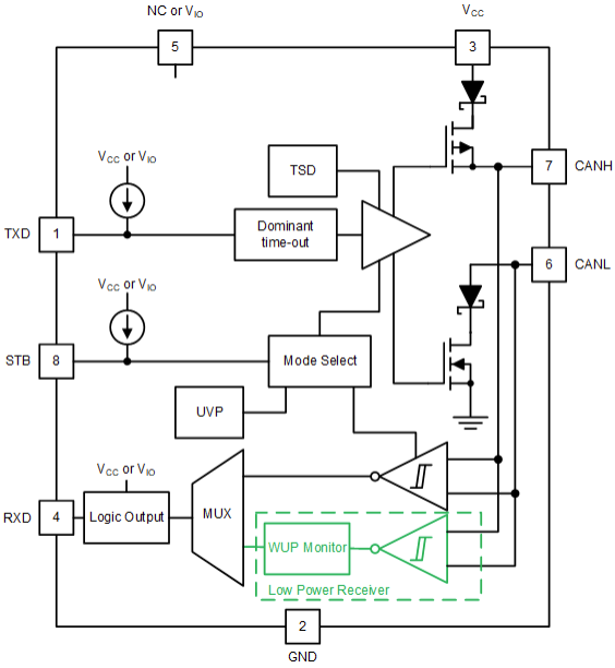
Texas Instruments TCAN844-Q1 Fahrzeug CAN FD Einschwinger-Prüfkopf ist ein leistungsstarker, fehlersicherer Controller Area Network (CAN) FD Transceiver, der für Automobil- und Industrieanwendungen entwickelt wurde. Dieses Einschwinger-Prüfkopf entspricht der ISO 11898-2:2024 High-Speed CAN Physical Layer Standard und unterstützt sowohl klassische CAN- als auch CAN FD-Kommunikationsprotokolle, wobei Datenraten bis 5 Mbps reichen. Der TCAN844-Q1 Einschwinger-Prüfkopf unterstützt I/O Spannungsbereiche zwischen 2,9 V und 5,25 V, wodurch es mit einer großen Auswahl von Mikrocontrollern kompatibel ist. Dieses Einschwinger-Prüfkopf verfügt über ±40V BUS Defekt-Schutz und ±12kV ESD-Schutz. Das Gerät TCAN844-Q1 ist nach AEC-Q100 für Fahrzeuganwendungen qualifiziert. Typische Applikationen sind Karosseriesteuermodule, Fahrzeug-Gateway, fortschrittliche Fahrerassistenzsysteme (ADAS) und Infotainment.Der TCAN844-Q1 Einschwinger-Prüfkopf arbeitet sowohl im normalen als auch im stromsparenden STANDBY Modi Modus mit Fernaufweckfunktions- Fähigkeit über CAN BUS. Zu den Schutzfunktionen gehören Thermal-Shutdown (TSD), TXD-dominante Auszeit (DTO), Erkennung von Unterspannung in der Stromversorgung und ±40 V BUSFehlerschutz. Dieses Gerät ist in den kompakten Gehäuseoptionen SOIC-8, VSON-8 und SOT-23 erhältlich.
Merkmale
- Gemäß AEC-Q100 für Fahrzeuganwendungen qualifiziert:
- ±12 kV für CANH- und CANL-Pins gemäß AEC Q100-002 ESD-Schutz nach dem Human Body Model (HBM).
- ±500 V gemäß AEC Q100-011 Charged-Device Model (CDM) ESD-Schutz
- ±8 KV (stromlos) Entladung nach IEC 61000-4-2
- Kompatibel mit dem Standard der physikalischen Schicht ISO 11898-2:2024
- Funktionale Sicherheit:
- Dokumentation zur Unterstützung des Designs von funktionalen Sicherheitssystemen ist verfügbar
- Unterstützung von klassischem CAN und optimiertes CAN-FD- Betriebsverhalten bei 2 Mbps und 5 Mbps
- Kurze und symmetrische Laufzeitverzögerungen und eine verbesserte Timingspanne
- Der I/O-Spannungsbereich von TCAN844V-Q1 unterstützt 2,9 V bis 5,25 V
- Unterstützung für 12 V Batterie- Applikationen
- Empfänger- Gleichtakt -Eingangsspannung ±12 V
- Schutzfunktionen:
- ±40 V Busfehlerschutz
- Unterspannungsschutz
- TXD-dominante Auszeit (DTO)
- Datenraten bis zu 9,2 kbps
- Übertemperaturschutz (TSD)
- Modi:
- Normalmodus
- Stromsparender Standby-Modus unterstützt Fern-Aktivierungsanfrage
- Optimiertes Verhalten im ausgeschalteten Zustand:
- Bus- und Logikpins besitzen eine hohe Impedanz (keine Belastung für den Betriebsbus oder die Anwendung).
- Hot-Plug-fähig: Unterbrechungsfreier Betrieb beim Ein- und Ausschalten über BUS- und RXD-Ausgang
- 8-poliges SOIC-Gehäuse, kleines SOT-23 Footprint und gehäuseloses VSON-8 Gehäuse mit verbesserter AOI -Fähigkeit (Automated Optical Inspection).
Applikationen
- Fahrzeuge und Transportwesen:
- Karosseriesteuerungsmodule
- Automotive-Gateway
- Fortschrittliches Fahrerassistenzsystem (ADAS)
- Infotainment
Funktionales Blockdiagramm
Typisches Anwendungsdiagramm
Diagramm der typischen Eigenschaften
Vereinfachtes Schaltschema
Veröffentlichungsdatum: 2025-11-04
| Aktualisiert: 2026-02-03
