Texas Instruments THS2630 Vollständig differenzieller Verstärker
Der THS2630 vollständig differenzielle Verstärker von Texas Instruments wird mit dem hochmodernen, komplementären bipolaren Hochspannungsprozess von Texas Instruments hergestellt. Der THS2630 verwendet einen echten, vollständig differenziellen Signalpfad vom Eingang bis zum Ausgang, mit einer hohen Stromversorgungsfähigkeit von bis zu ±17,5 V. Dieses Design führt zu einer exzellenten Gleichtakt-Rauschunterdrückung (95 dB bei 800 kHz) und einem Klirrfaktor (-108 dBc bei 2 VPP, 250 kHz). Dank des breiten Versorgungsbereichs können vollständig differenzielle Hochspannungs-Signalketten von dem verbesserten Dynamikbereich und Headroom profitieren, ohne dass für jede Polarität des Differenzialsignals separate Verstärker erforderlich sind. Der THS2630 von Texas Instruments ist für den Betrieb über den breiten Temperaturbereich von -40°C bis +85 °C ausgelegt.Merkmale
- Hohe Leistungsfähigkeit
- 187 MHz (VCC = ±15 V, G = 1V/V) Bandbreite
- 75 V/µs Anstiegsrate
- 245 MHz Verstärkungs-Bandbreiten-Produkt
- -108 dBc THD bei 2 VPP, 250 kHz Verzerrung
- Spannungsrauschen
- Spannungsrauschen mit 1/f-Ecke von 85 Hz
- 1,1 nV/√Hz eingangsbezogenes Rauschen
- 5 V bis 35 V Einzelversorgungs-Betriebsbereich
- Ruhestrom (Abschaltung) von 770 µA (THS2630S)
Applikationen
- Wandlung - einendig zu differenziell
- Differenzieller ADC-Treiber
- Differenzial-Antialiasing
- Differenzialsender und -empfänger
- Ausgangspegelschieber
- Medizinischer Ultraschall
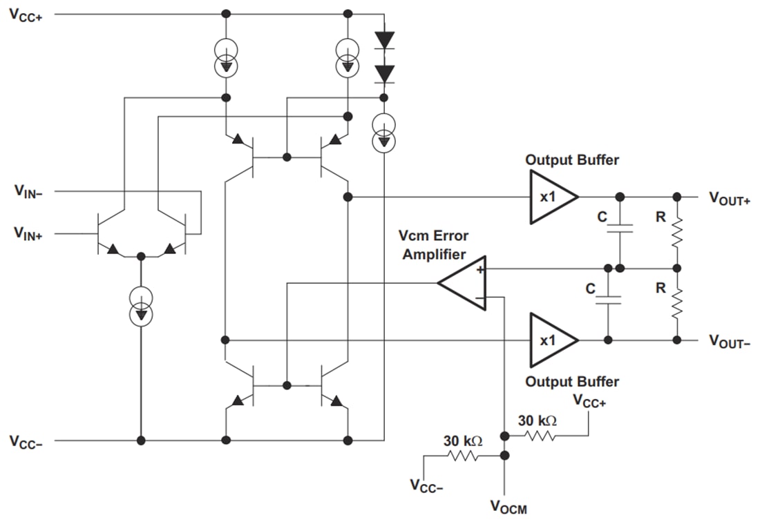
Funktionales Blockdiagramm
Veröffentlichungsdatum: 2024-06-25
| Aktualisiert: 2024-06-28
