Texas Instruments THS3217 Differentiell-zu-Einendig-DAC-Verstärker
Texas Instruments THS3217 Differentiell-zu-Einendig-DAC-Verstärker kombiniert Schlüsselsignalketten-Komponenten, die erforderlich sind, um mit einem komplementären Stromausgang-Digital-Analog-Wandler (DAC) zu kommunizieren. Die Flexibilität, die dieses zweistufige Verstärkersystem bietet, liefert die DC-gekoppelte Differentiell-zu-Einendig-Signalverarbeitung mit niedriger Verzerrung, die für eine breite Palette von Systemen erforderlich ist. Die Eingangsstufe puffert den DAC-Widerstandsabschluss und wandelt das Signal von differentiell zu einendig mit einer festen Verstärkung von 2V/V um. Der Differentiell-zu-Einendig-Ausgang steht für die direkte Verwendung extern zur Verfügung. Der Ausgang kann auch über einen RLC-Filter oder Dämpfer mit dem Eingang einer internen Ausgangsleistungsstufe (OPS) verbunden werden. Die Breitband-, Stromrückkopplungs-, Ausgangsleistungsstufe stellt alle Pins extern für eine flexible Verstärkungseinstellung zur Verfügung.Merkmale
- Eingangsstufe: interne Verstärkung von 2 V/V
- Gepufferte differentielle Eingänge
- Einendige niedrige Ausgangsimpedanz
- Volle Leistungsbandbreite: 500 MHz (2 VPP)
- Ausgangsstufe: Verstärkung extern konfigurierbar
- Volle Leistungsbandbreite: 500 MHz (5 VPP)
- Anstiegsrate: 5000 V/µs
- SPDT-Eingangsschalter/Multiplexer
- Vollständiger Signalpfad: Eingangsstufe + Endstufe
- HD2 (20 MHz, 5VPP bis 100 Ω Last): –60 dBc
- HD3 (20 MHz, 5 VPP bis 100 Ω Last): –75 dBc
- 10 VPP Ausgang bis 100 Ω Last mit geteilter ±6,5V-Versorgung
- 12 VPP-Ausgang mit schweren kapazitiven Lasten mit Einzelversorgung von 15 V
- Interner DC-Referenzpuffer mit niedrigem Impedanzausgang
- Stromversorgungsbereich:
- Geteilte Versorgung: ±4 V bis ±7,9 V
- Einzelversorgung: 8 V bis 15,8 V
Applikationen
- Digital-Analog-Wandler (DAC) Ausgangsverstärker
- Breitband-Arbiträr-Waveform-Generator (AWG) Ausgangstreiber
- Vorverstärker zu >20 VPP Ausgangsverstärker (THS3091)
- Einzelversorgung und hochkapazitiver Lasttreiber für Piezoelemente
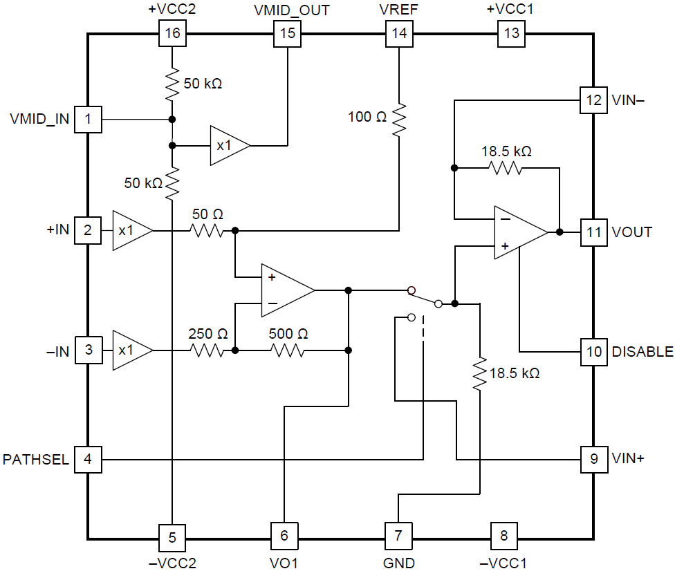
Funktionales Blockdiagramm
Veröffentlichungsdatum: 2016-05-05
| Aktualisiert: 2022-03-11
