Texas Instruments THS4561 Vollständig differenzieller Verstärker (FDA)

Der vollständig differenzielle Verstärker (FDA) THS4561 von Texas Instruments bietet eine einfache Schnittstelle von einendigen Quellen zum Differential-Ausgang, die für Präzisions-Analog-Digital-Wandler (ADCs) erforderlich ist. Der THS4561 ist für ein sehr niedriges 1/f-Spannungsrauschen von 8 Hz und einem Klirrfaktor von 130 dB ausgelegt und verbraucht dabei nur 775µA Ruhestrom. Der THS4561 eignet sich hervorragend für leistungsempfindliche Datenerfassungssysteme (DAQ), bei denen eine hohe Leistungsfähigkeit mit einem optimalen Signal-Rausch-Verhältnis (SNR) und einem störungsfreien Dynamikbereich (SFDR) über die Verstärker- und ADC-Kombination erforderlich ist.

Der THS4561 von Texas Instruments verfügt über den erforderlichen negativen Schieneneingang, wenn ein DC-gekoppeltes, massezentriertes Quellsignal mit einem ADC mit Einfachversorgung verbunden wird. Niedrige DC-Fehler- und Driftbedingungen unterstützen die aufkommenden Hochgeschwindigkeits- und hochauflösenden sukzessiven Approximationsregister (SAR) und Delta-Sigma- ADC-Eingangsanforderungen (ΔΣ). Ein Versorgungsbereich von 2,85 V bis 12,6 V mit einer flexiblen Ausgangs-Gleichtakteinstellung mit geringer Reserve zu den Versorgungen unterstützen eine große Auswahl von ADC-Eingangs- und Digital-Analog-Wandler(DAC)-Ausgangsanforderungen.

Merkmale

  • Bandbreite: 60 MHz (G = 1 V/V)
  • Anstiegsrate: 230 V/µs
  • 68 MHz Verstärkungs-Bandbreitenprodukt
  • Spannungsrauschen
    • Spannungsrauschen mit 1/f-Ecke von 8 Hz
    • Breitbandrauschen: ≥ 4 nV/√Hz (≥ 500 Hz)
  • Eingangs-Offset: ±250 µV (max.)
    • Drift: ±4 µV/°C (max.)
  • Versorgungsbetriebsbereich: 2,85 V bis 12,6 V
  • Versorgungsstrom: 775 µA
  • Negativer Rail-Eingang (NRI)
  • Rail-to-Rail-Ausgang (RRO)
  • Sehr geringe harmonische Verzerrung
    • HD2: -117 dBc bei 2 VPP, 100 kHz
    • HD3: -124 dBc bei 2 VPP, 100 kHz
  • 90 ns 0,01 % Einschwingzeit (2 V Schritt)

Applikationen

  • 16-Bit- bis 20-bit-Differential-, SAR- und ΔΣ-Treiber
  • Differentielle aktive Filter
  • PCM-Audio-DAC-Ausgänge mit hoher Ausgangsschwingung
  • Medizinische Ultraschallgeräte
  • Batterietester
  • Leistungsanalysatoren
  • Stromsparende Alternative zu THS4551

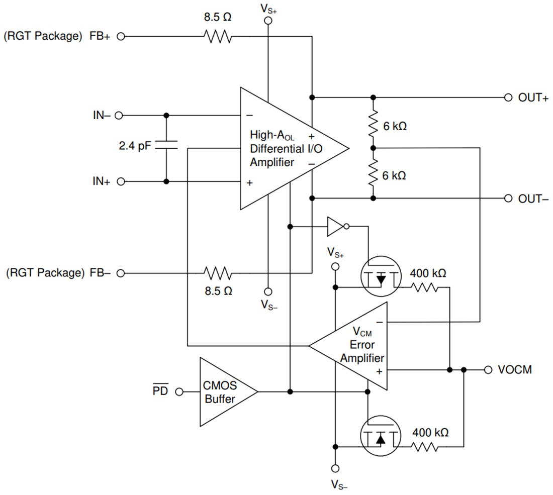
Funktionales Blockdiagramm

Blockdiagramm - Texas Instruments THS4561 Vollständig differenzieller Verstärker (FDA)
Veröffentlichungsdatum: 2020-02-05 | Aktualisiert: 2024-05-15