Texas Instruments THS4567 Vollständig differenzieller Verstärker
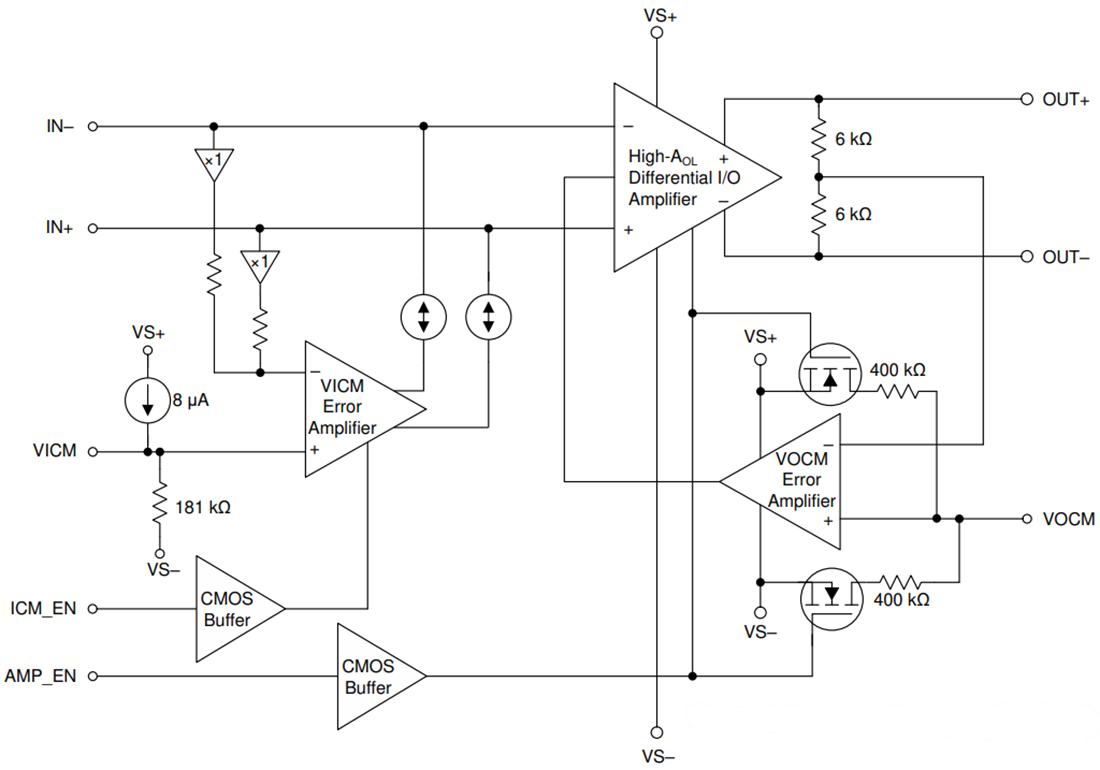
Der Texas Instruments THS4567 vollständig differenzielle Verstärker ist ein neuartiger vollständig differenzieller Verstärker (FDA), der eine unabhängige Eingangsgleichtakt(VICM)- und Ausgangsgleichtakt(VOCM)-Regelung umfasst. Standard-FDAs verfügen nur über eine Ausgangs-Gleichtaktregelung. Der THS4567 ist ein dekompensierter Verstärker mit einer minimalen stabilen Gain von 10 V/V. Der THS4567 wird als vollständig differenzieller Transimpedanzverstärker (TIA) und Analog-Digital-Wandler-Treiber (ADC) in einer einzigen integrierten Stufe betrieben.Die VICM-Schleife entkoppelt die Sperrspannung über die Fotodiode (PD) vom Eingangs- und Ausgangsschwingungs-Konformitätsbereich des Verstärkers und ermöglicht dem Designer die PD-Sperrspannung zu maximieren und die PD-Kapazität zu reduzieren. Die VICM-Schleife kann deaktiviert werden, wodurch der THS4567 von Texas Instruments als Standard-FDA betrieben werden kann. Die VOCM-Schleife legt die Differential-Ausgangs-Gleichtaktspannung fest und wird typischerweise auf die nachfolgende Gleichtakt-Referenzspannung der ADC-Stufe eingestellt.
Merkmale
- Verstärkungs-Bandbreitenprodukt (GBWP): 220 MHz
- Anstiegsrate: 500 V/µs
- Bandbreite von 42 MHz (G = 10 V/V)
- Spannungsrauschen: 2 nV/√Hz
- Versorgungsstrom (IQ): 2 mA
- IQ: 28 µA (Abschaltung)
- Rail-to-Rail-Ausgang (RRO)
- CMOS-Eingänge mit hoher Impedanz
- Unabhängige Eingangs- und Ausgangs-Gleichtaktregelung
- Deaktivierung der Eingangs-Gleichtaktschleife zur Verwendung als vollständig differenzieller Standardverstärker (FDA)
- Einzelversorgungsbereich: 3,3 V bis 5,5 V
- Geteilter Versorgungsbereich: ±1,65 V bis ±2,75 V
- Betriebstemperaturbereich: -40 °C bis +125 °C
Applikationen
- Absoluter optischer Encoder
- AC-Antriebs-Positionsrückmeldung
- Ein linearer Motor-Positionssensor
- Klinisches Pulsoximeter
- Optische Kohärenztomografie
Funktionales Blockdiagramm
Veröffentlichungsdatum: 2021-03-12
| Aktualisiert: 2022-03-11
