Texas Instruments THS6232 Differential Line-Driver
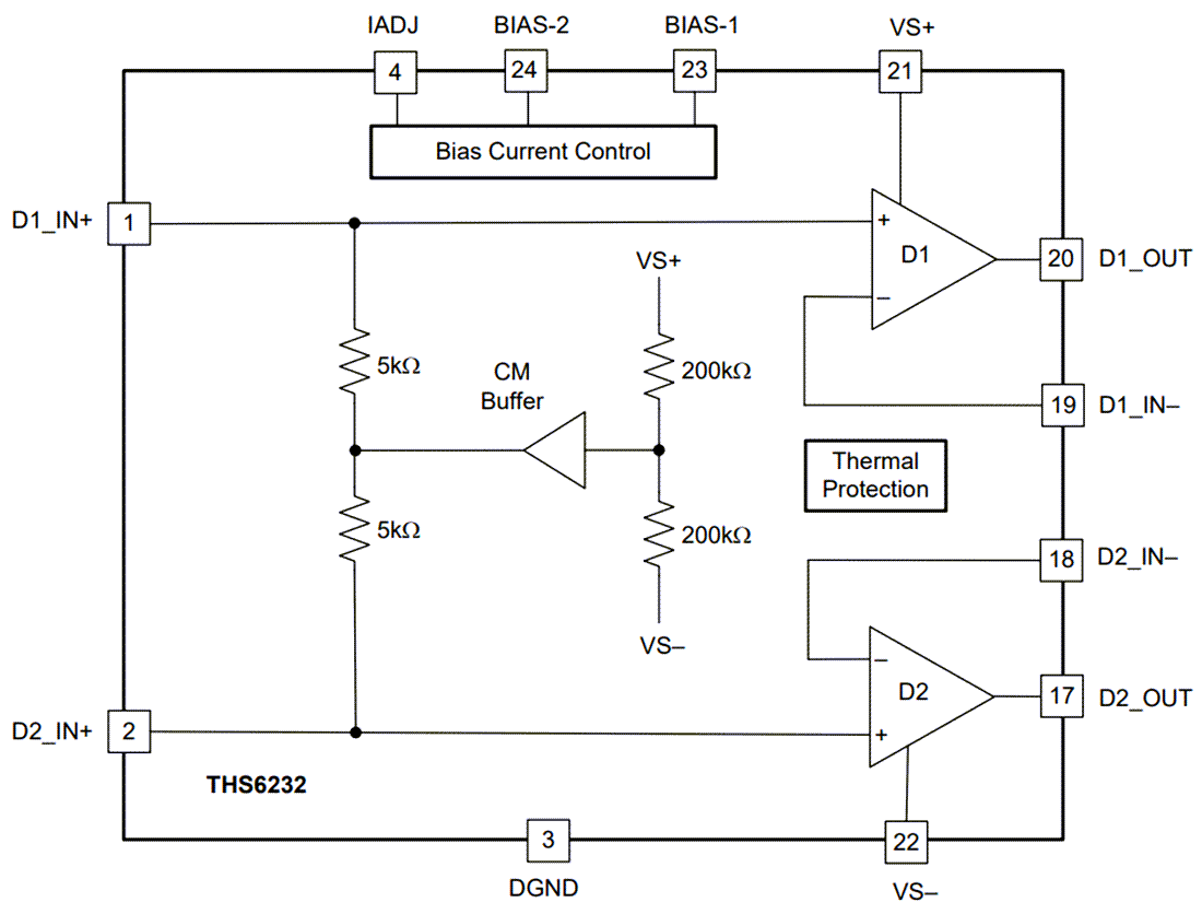
Der Texas Instruments THS6232 Differential Line-Driver verfügt über eine Current-Feedback-Architektur, die einen hohen Ausgangsstrom bei geringer Verzerrung liefert. Der Baustein ist für Breitband-, Hochgeschwindigkeits-, Power-Line-Communications (HPLC)-Leitungstreiberanwendungen gedacht, die eine hohe Linearität beim Treiben schwerer Leitungslasten erfordern.Die einzigartige Architektur des THS6232 verwendet einen minimalen Ruhestrom, während eine sehr hohe Linearität erreicht wird. Der Verstärker verfügt über einen einstellbaren Strom-Pin (IADJ), mit dem der Nennstromverbrauch eingestellt werden kann, sowie über mehrere Bias-Modi, die eine verbesserte Stromeinsparung ermöglichen, wenn die volle Leistung des Verstärkers nicht benötigt wird. Der Shutdown-Bias-Modus ermöglicht weitere Energieeinsparungen im Empfangsmodus in Zeitmultiplexsystemen (TDM), während die hohe Ausgangsimpedanz beibehalten wird. Der integrierte Gleichtaktpuffer für die mittlere Versorgungsspannung macht externe Komponenten überflüssig und reduziert so die Systemkosten und den Platz auf der Platine.
Der große Ausgangsswing von 21VPP (100 Ω Last) mit 12 V Netzteilen, gepaart mit über 550 mA Stromantrieb, ermöglicht einen großen Dynamikbereich mit minimaler Verzerrung. Der Texas Instruments THS6232 ist in einem 24-poligen VQFN-Gehäuse mit freiliegendem Wärmeleitpad erhältlich und für den Betrieb von -40°C bis +125 °Cspezifiziert.
Merkmale
- 7V bis 40V Versorgungsbereich (VS)
- Kleinsignal-Bandbreite von 75 MHz (VO = 2 VPP, G = 5)
- Einstellbare Leistungsmodi
- Full-Bias-Modus: 25 mA
- Mid-Bias-Modus: 19,5 mA
- Low-Bias-Modus: 15 mA
- Ultra-Low-Bias-Modus: 10 mA
- Stromsparender Abschaltmodus
- IADJ Stift für variable Vorspannung
- SGCC HPLC Außerbandunterdrückung von > 30dBc
- Band0: 49dBc
- Band1: 61dBc
- Band2: 64dBc
- Band3: 65dBc
- 800 mA (VS = 40 V, 1 Ω Last) hoher Ausgangsstrom
- Geringe Verzerrung (VS = 12 V, 50 Ω Last)
- HD2 (bei 1 MHz): -88dBc
- HD3 (bei 1 MHz): -99dBc
- Große Ausgangsschwinung (VS = 12V)
- 21VPP (100Ω Ladung), 19VPP (50Ω Ladung)
- Integrierter Mid-Supply-Gleichtaktpuffer
- Integrierter Übertemperaturschutz
- Pin-kompatibel mit THS6212 und THS6222 in 24-Pin VQFN
Applikationen
- SGCC HPLC-Leitungstreiber
- Schmalband PLC: G3, PRIME, IEEE P1901.2
- Smart Meter
- Ultraschall-Durchflussmesser
- Solar Schnellabschaltung
- Smarte Beleuchtung
- Datenkonzentrator
Funktionales Blockdiagramm
