Texas Instruments TIC10024-Q1 Mehrfachschalter-Erkennungsschnittstelle
Die Texas Instruments TIC10024-Q1 Mehrfachschalter-Erkennungsschnittstelle (MSDI, Multi-Switch-Detection-Interface) ist für die Erkennung eines externen Schalterstatus in einem 12V-Automobilsystem ausgelegt. Die TIC10024-Q1 verfügt über einen Komparator mit einstellbaren Schwellwerten zur Überwachung digitaler Schalter unabhängig vom MCU. Das Bauteil überwacht 24 direkte Schalteingänge, wobei 10 Eingänge zur Überwachung von Schaltern konfiguriert werden können, die entweder mit der Masse oder mit einer Batterie verbunden sind. Für jeden Eingang können sechs Einstellungen für den Frittstrom programmiert werden, um verschiedene Applikationsszenarien zu unterstützen. Die TIC10024-Q1 unterstützt den Weckbetrieb an allen Schaltereingängen, um die Notwendigkeit zu vermeiden, den MCU kontinuierlich in aktivem Zustand zu halten, wodurch der Stromverbrauch des Systems verringert wird. Darüber hinaus bietet des Bauteil eine integrierte Fehlererkennung und einen ESD-Schutz für eine bessere System-Robustheit. Die TIC10024-Q1 unterstützt zwei Betriebsmodi: kontinuierlicher und Abfrage-Modus. Im kontinuierlichen Modus wird der Frittstrom kontinuierlich zugeführt. Im Abfragemodus wird der Frittstrom periodisch eingeschaltet, um den Eingangsstatus auf der Grundlage eines programmierbaren Zeitgebers abzutasten, wodurch der Systemstromverbrauch wesentlich reduziert wird.Merkmale
- Qualifiziert für Automobil-Applikationen
- AEC-Q100-qualifiziert mit den folgenden Ergebnissen:
- Temperatur des Bauteils der Klasse 1: -40 °C bis +125 °C Umgebungstemperatur
- HBM-ESD-Bauteilklassifikation Stufe H2
- CDM-ESD-Bauteilklassifikation Stufe C4B
- Zur Unterstützung von 12V-Automobilsystemen mit Überspannungs- und Unterspannungswarnmeldung
- Überwacht 24 direkte Schaltereingänge mit 10 Eingängen, die für die Überwachung von Schaltern konfiguriert sind, die entweder mit Masse oder mit einer Batterie verbunden sind
- Schalteingang widersteht bis zu 40 V (Lastabwurfbedingung) und bis hinunter auf -24V (Verpolungsbedingung)
- 6 konfigurierbare Frittstrom-Einstellungen
- (0 mA, 1 mA, 2 mA, 5 mA, 10 mA und 15 mA)
- Integrierter Komparator mit 4 programmierbaren Schwellwerten zur Überwachung des digitalen Schalters
- Extrem geringer Stromverbrauch im Abfragemodus
- 68 μA typisch (tPOLL = 64 ms, tPOLL_ACT = 128 μs, alle 24 Eingänge aktiv, Komparatormodus, alle Schalter offen)
- Ist direkt mit dem MCU mithilfe eines 3,3 V/5V seriellen Peripherieschnittstellen-Protokolls (SPI) verbunden
- Interrupt-Generierung zur Unterstützung von Weckbetrieb an allen Eingängen
- ±8 kV Kontaktentladungs-ESD-Schutz an den Eingangspins gemäß ISO-10605 mit entsprechenden externen Komponenten
- 38-Pin-TSSOP-Gehäuse
Applikationen
- Karosseriesteuerungsmodul und Gateway
- Fahrzeugbeleuchtung
- Heizung und Kühlung
- Elektrisch verstellbare Sitze
- Spiegel
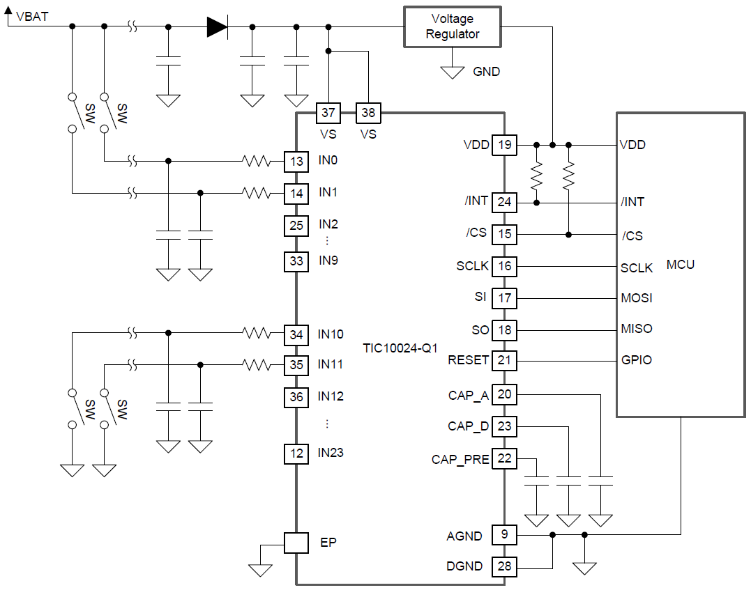
Funktionales Blockdiagramm
Veröffentlichungsdatum: 2018-05-08
| Aktualisiert: 2025-03-05
