Texas Instruments TLC69627-Q1 48-Kanal-LED-Treiber
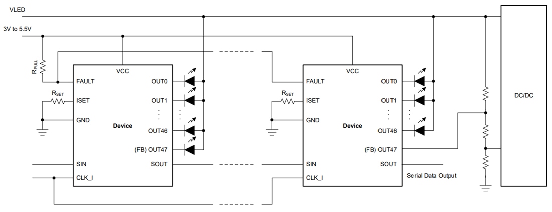
Der TLC69627-Q1 48-Kanal-LED-Treiber von Texas Instruments kann bis zu 16-Bit-LED-PWM-Steuerung auf der Ebene einzelner Pixel liefern. Zur Steuerung des Spitzenstroms ist eine zusätzliche 7-Bit-Punktkorrektur (DC) für jeden Kanal implementiert. Jedes Bauteil teilt einen Datenstrom über eine Serielle Peripherieschnittstelle (SPI), die bis zu 511 Bauteile unterstützt. Die Schnittstelle ist Software-kompatibel mit LED-Treibern der gleichen Gruppe, die auf verschiedenen Applikationsszenarien basierend auf dem LED-Strom und der gesamten LED-Nummer angewendet werden können.Zur Optimierung der systematischen Gesamteffizienz verfügt der TLC69627-Q1 von Texas Instruments über eine adaptive Spannungssteuerung (AHVC) zur Optimierung der Spannungsreserven über jeden Kanal und jedes Bauteil. Lediglich der OUT47-Pin vom letzten Bauteil der Verkettung muss als FB-Pin programmiert werden, um die LED-Versorgungsspannung von DC/DC zu optimieren.
Merkmale
- AEC-Q100-qualifiziert für Fahrzeuganwendungen
- Klasse 1: -40 °C bis +125 °C Umgebungsbetriebstemperatur
- HBM-Bauteilklassifikation Stufe H1C
- CDM-Bauteilklassifikation Stufe C4B
- Geeignet für die funktionale Sicherheit mit Dokumentation zur Unterstützung des Designs von funktionalen Sicherheitssystemen
- 48 integrierte Stromsenken
- Programmierbare 16-Bit-PWM-/Hybrid-Verdunkelung
- Programmierbare 7-Bit-Analog-Punktkorrektur (DC)
- Maximaler Ausgangsstrom/Spannung von 60mA/16V
- Integrierter 33 MHz Oszillator
- 16-Bit-PWM-Ausgang bei 500 Hz
- > 20 kHz Aktualisierungsrate mit verbessertem Spektrum (ES) PWM
- Hochgeschwindigkeits-Kommunikation
- Serielle Peripherieschnittstelle (SPI)
- Datenraten bis 17 Mbps
- Optimierung der Energieeffizienz
- Adaptive Spannungsreserven-Steuerung (AHVC)
- Stromsparmodus (PSM) des Bauteils
- EMI-Mitigation
- Schnittstelle: Programmierbare Buffer-Antriebsfähigkeit
- Stromsenken: Phasenverschiebung/Frequenzspreizung
- Schutz und Diagnose:
- LED: Offene/Kurzschlusserkennung/Zustandsprüfung
- Stromsenke: benachbarte Pin-Kurzschluss-/Zustandsprüfung
- Schnittstelle: CRC/Befehlsfehler/Timeout-Fehler
- Bauteil: Unterspannung/ISET außerhalb des Bereichs/Überhitzungsschutz
Applikationen
- Zentrales Automotive-Informationsdisplay
- Display von Automotive-Kombiinstrumenten
- Automotive-Head-Up-Display
Vereinfachtes Schaltschema
Veröffentlichungsdatum: 2025-05-13
| Aktualisiert: 2025-09-19
