Texas Instruments TLIN1022A-Q1 Dual-LIN-Transceiver

Die TLIN1022A-Q1 Dual-LIN-Transceiver von Texas Instruments bieten integrierte Weck- und Schutzfunktionen und einen dominanten Zustand-Timeout. Der TLIN1022A-Q1 ist mit den LIN 2.0-, LIN 2.1-, LIN 2.2-, LIN 2.2A- und ISO/DIS 17987-4-Standards konform. LIN ist ein eindrahtiger, bidirektionaler Bus der in der Regel für in Fahrzeuge integrierte Netzwerke mit niedrigen Geschwindigkeiten und Datenraten bis zu 20 kBit/s verwendet wird. Der TLIN1022A-Q1 ist zur Unterstützung von 12V-Applikationen mit größerem Betriebsspannungsbereich und zusätzlichem Bus-Fehlerschutz ausgelegt.

Der TI TLIN1022A-Q1 Dual-LIN-Transceiver wandelt den LIN-Protokoll-Datenstrom auf dem TXD-Eingang mit einem strombegrenzten Wave-Shaping-Treiber, der die elektromagnetischen Emmissionen (EME) reduziert, in ein LIN-Bussignal weiter. Der LIN-Empfänger liefert Datenraten von bis zu 100 kBit/s für eine schnellere In-Line-Programmierung. Der Empfänger wandelt den Datenstrom in Logiksignalpegel um, die dann über den Open-Drain-RXD-Pin an den Mikroprozessor gesendet werden. Mit dem Schlafmodus, der die Aktivierung über den LIN-Bus oder EN-Pin erreicht, kann eine extrem geringe Stromaufnahme erzielt werden.

Der TLIN1022A-Q1 ist in einem SOIC-14-Gehäuse und einem bleifreien VSON-14-Gehäuse mit benetzbaren Flanken verfügbar.

Merkmale

  • AEC-Q101-qualifiziert (Stufe 1) für Fahrzeuganwendungen
  • Mit LIN 2.0, LIN 2.1, LIN 2.2, LIN 2.2A und ISO/DIS 17987–4 EPL-Spezifikation (Electrical Physical Layer, EPL) konform
  • Mit dem SAE J2602-1 LIN-Netzwerk für Fahrzeuganwendungen konform
  • Fähig für die funktionale Sicherheit
    • Dokumentation zur Unterstützung des Designs von funktionalen Sicherheitssystemen ist verfügbar
  • Großer Betriebsversorgungsspannungsbereich von 4 V bis 36 V
  • Schlafmodus: extrem niedriger Stromverbrauch ermöglicht das Aufweckereignis von:
    • LIN-Bus
    • Lokale Aktivierung über EN
  • Unterstützung von 12V-Batterieapplikationen
  • LIN-Datenübertragungsraten von bis zu 20 kBit/s
  • LIN-Empfangs-Datenrate von bis zu 100 kBit/s
  • Einschalten und Ausschalten des störungsfreien Betriebs auf dem LIN-Bus und RXD-Ausgang
  • Schutzfunktionen:
    • LIN-Bus-Fehlertoleranz: ±45 V
    • Unterspannungsschutz auf VSUP
    • TXD-dominanter Timeout-Schutz (DTO)
    • Übertemperaturschutz
    • Spannungsfreie Knoten oder Erdungsabschalt-Ausfallsicherung auf Systemebene
  • Erhältlich im SO-IC(14)-Gehäuse und im unbedrahteten VSON(14)-Gehäuse mit benetzbarer Flanke

Applikationen

  • Karosserieelektronik und Beleuchtung
  • Hybrid-Elektrofahrzeuge und Antriebsstrangsysteme
  • Infotainment- und Kombi-Systeme
  • Haushaltsgeräte

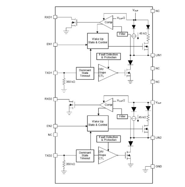
Blockdiagramm

Blockdiagramm - Texas Instruments TLIN1022A-Q1 Dual-LIN-Transceiver

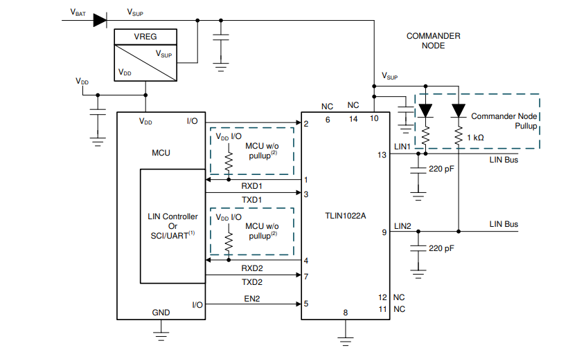
Vereinfachter Schaltplan des Commander-Modus

Texas Instruments TLIN1022A-Q1 Dual-LIN-Transceiver

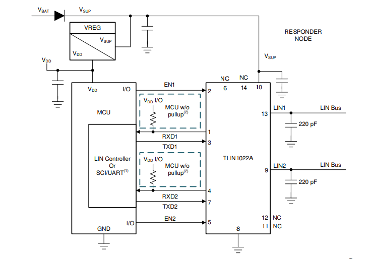
Vereinfachter Schaltplan des Responder-Modus

Texas Instruments TLIN1022A-Q1 Dual-LIN-Transceiver
Veröffentlichungsdatum: 2021-07-13 | Aktualisiert: 2022-03-11