Texas Instruments TLIN1029-Q1 Local-Interconnect-Network-Transceiver
Der Texas Instruments TLIN1029-Q1 LIN-Transceiver (Local Interconnect Network) ist ein Physical-Layer-Transceiver mit integrierten Aufweck- und Schutzfunktionen. Das Bauteil ist mit LIN 2.0-, LIN 2.1-, LIN 2.2-, LIN 2.2A- und ISO/DIS-17987–4.2-Standards konform. LIN ist ein eindrahtiger, bidirektionaler Bus der in der Regel für in Fahrzeuge integrierte Netzwerke mit niedrigen Geschwindigkeiten und Datenraten bis zu 20 kBit/s verwendet wird. Der TLIN1029-Q1 ist zur Unterstützung von 12V-Applikationen mit größerem Betriebsspannungsbereich und zusätzlichem Bus-Fehlerschutz ausgelegt. Der LIN-Empfänger unterstützt Datenraten bis zu 100 kBit/s für eine In-Line-Programmierung. Das TLIN1029-Q1 wandelt den LIN-Protokoll-Datenstrom auf dem TXD-Eingang mit einem strombegrenzten Wave-Shaping-Treiber, der die elektromagnetischen Emmissionen (EME) reduziert, in ein LIN-Bussignal weiter. Der Empfänger wandelt den Datenstrom in Logikpegelsignale um, die dann über den Open-Drain-RXD-Pin an den Mikroprozessor gesendet werden. Mit dem Schlafmodus, der die Aktivierung über den LIN-Bus oder EN-Pin ermöglicht, kann ein extrem geringer Stromverbrauch erzielt werden. Der integrierte Widerstand, der ESD- und Fehlerschutz ermöglichen Entwicklern, Board-Platz in ihren Applikationen zu sparen.The LIN receiver supports data rates up to 100kbps for in-line programming. The Texas Instruments TLIN1029-Q1/TLIN1029A-Q1 converts the LIN protocol data stream on the TXD input into a LIN bus signal using a current-limited wave-shaping driver, which reduces electromagnetic emissions (EME). The receiver converts the data stream to logic-level signals sent to the microprocessor through the open-drain RXD pin. Ultra-low current consumption is possible using the sleep mode, which allows wake-up via LIN bus or pin. The integrated resistor, ESD, and fault protection allow designers to save board space in their applications.
Merkmale
- Nach AEC-Q100 für Automobil-Applikationen qualifiziert
- Bauteiltemperatur: –40 °C bis 125 °C Umgebung
- HBM-Bauteilklassifikationsstufe: ±8 kV
- CDM-Bauteilklassifikationsstufe: ±1,5 kV
- Konform mit LIN 2.0, LIN 2.1, LIN 2.2, LIN 2.2A und ISO/DIS 17987–4.2
- Erfüllt die SAEJ2602 Empfohlene Praxis für LIN
- Unterstützt 12V-Applikationen
- LIN-Datenübertragungsraten von bis zu 20 kBit/s
- Große Betriebsbereiche
- 4 V bis 36 V Versorgungsspannung
- ±45 V LIN-Bus-Fehlerschutz
- Schlafmodus: ein extrem niedriger Stromverbrauch ermöglicht den Aufweckvorgang vom
- LIN-Bus
- Lokales Aufwecken über EN
- Einschalten/ausschalten mit störungsfreiem Betrieb
- Schutzfunktionen
- Unterspannungsschutz auf VSUP
- TXD-dominanter Timeout-Schutz (DTO)
- Übertemperaturschutz
- Spannungsfreie Knoten oder Erdungsabschalt-Ausfallsicherung auf Systemebene
- Erhältlich im SOIC-Gehäuse (8) und VSON-Gehäuse (8) ohne Anschlüsse mit verbesserter automatischer optischer Inspektionsfähigkeit (AOI)
Applikationen
- Karosserieelektronik und Beleuchtung
- Infotainment- und Kombi-Systeme
- Hybrid-Elektrofahrzeuge und Antriebssysteme
- Passive Sicherheit
- Haushaltsgeräte
Datasheets
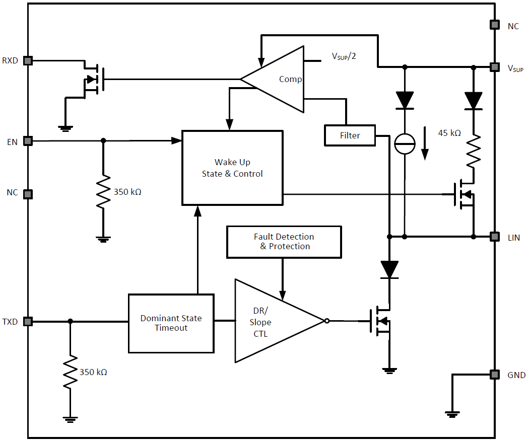
Funktionales Blockdiagramm
Veröffentlichungsdatum: 2018-06-20
| Aktualisiert: 2025-03-05
