Texas Instruments TLIN2022A-Q1 Dual-LIN-Transceiver
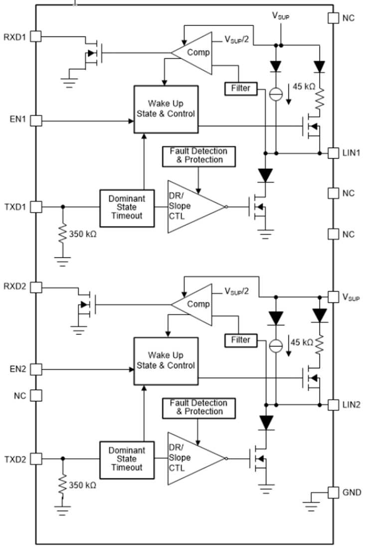
Der Texas Instruments TLIN2022A-Q1 Dual Local Interconnect Network (LIN) Transceiver verfügt über integrierte Wake-up- und Schutzfunktionen, die mit den Standards LIN 2.0, LIN 2.1, LIN 2.2, LIN 2.2A und ISO/DIS 17987–4 konform sind. Das LIN ist ein eindrahtiger, bidirektionalen Bus der in der Regel für in Fahrzeuge integrierte Netzwerke mit niedrigen Geschwindigkeiten und Datenraten von bis zu 20 kBit/s verwendet wird. Der TLIN2022A-Q1 unterstützt 12- und 24-Volt-Applikationen mit größerer Betriebsspannung und zusätzlichem Bus-Fehlerschutz.Der LIN-Empfänger unterstützt Datenraten von bis zu 100 kBit/s für eine schnellere In-Line-Programmierung. Der TLIN2022A-Q1 von Texas Instruments wandelt den LIN-Protokolldatenstrom auf dem TXD-Eingang mit einem strombegrenzten Wave-Shaping-Treiber, der die elektromagnetischen Emissionen (EME) reduziert, in ein LIN-Bussignal um. Der Empfänger wandelt den Datenstrom in Logiksignalpegel um, die dann über den Open-Drain-RXD-Pin an den Mikroprozessor gesendet werden. Mit dem Schlafmodus, der die Aktivierung über den LIN-Bus oder EN-Pin ermöglicht, kann eine extrem geringe Stromaufnahme erzielt werden.
Merkmale
- AEC-Q100-qualifiziert (Klasse 1) für Fahrzeuganwendungen
- Mit LIN 2.0, LIN 2.1, LIN 2.2, LIN 2.2A und ISO/DIS 17987–4 EPL-Spezifikation (Electrical Physical Layer, EPL) konform
- Mit dem SAE J2602-1 LIN-Netzwerk für Fahrzeuganwendungen konform
- Fähig für die funktionale Sicherheit
- Dokumentation zur Unterstützung des Designs von funktionalen Sicherheitssystemen ist verfügbar
- Unterstützt 12-V- und 24-V-Batterieapplikationen
- LIN-Datenübertragungsraten von bis zu 20 kBit/s
- LIN-Empfangs-Datenrate von bis zu 100 kBit/s
- Schlafmodus: extrem niedriger Stromverbrauch ermöglicht das Aufweckereignis von
- LIN-Bus
- Lokales Aufwecken über EN
- Großer Betriebsversorgungsspannungsbereich von 4 V bis 48 V
- Einschalten und Ausschalten des störungsfreien Betriebs auf dem LIN-Bus und RXD-Ausgang
- Schutzfunktionen
- LIN-Bus-Fehlertoleranz: ±60 V
- Unterspannungsschutz auf VSUP
- TXD Dominanter Zeitüberschreitungsschutz (DTO)
- Übertemperaturschutz
- Spannungsfreie Knoten oder Erdungsabschalt-Ausfallsicherung auf Systemebene
- Erhältlich im SOIC(14)-Gehäuse und im unbedrahteten VSON(14)-Gehäuse mit benetzbaren Flanken
Applikationen
- Karosserieelektronik und Beleuchtung
- Hybrid-Elektrofahrzeuge und Antriebsstrangsysteme
- Infotainment- und Kombi-Systeme
- Haushaltsgeräte
Funktionales Blockdiagramm
Veröffentlichungsdatum: 2022-11-01
| Aktualisiert: 2022-11-07
