Texas Instruments TLIN2029A-Q1 LIN-Transceiver mit Fehlerschutz
Der Texas Instruments TLIN2029A-Q1 LIN-Transceiver (Local Interconnect Network, LIN) mit Fehlerschutz ist ein Physical-Layer-Transceiver mit integrierten Aktivierungs- und Schutzfunktionen. Darüber hinaus ist das Bauteil mit den LIN 2.0-, LIN 2.1-, LIN 2.2-, LIN 2.2A- und ISO/DIS 17987-4-Standards konform. Das LIN ist ein eindrahtiger, bidirektionalen Bus der in der Regel für in Fahrzeuge integrierte Netzwerke mit Datenraten von bis zu 20 kBit/s verwendet wird. Der TLIN2029A-Q1 ist zur Unterstützung von 12-V-Applikationen mit größerem Betriebsspannungsbereich und zusätzlichem Bus-Fehlerschutz ausgelegt.Der LIN-Empfänger unterstützt Datenraten von bis zu 100 kBit/s für eine schnellere In-Line-Programmierung. Das TLIN2029A-Q1 von Texas Instruments wandelt den Datenstrom auf dem TXD-Eingang mit einem strombegrenzten Wave-Shaping-Treiber, der die elektromagnetischen Emissionen (EME) reduziert, in ein LIN-Bussignal um. Der Empfänger wandelt den Datenstrom in Logiksignalpegel um, die dann über den Open-Drain-RXD-Pin an den Mikroprozessor gesendet werden. Mit dem Schlafmodus, der die Aktivierung über den LIN-Bus oder EN-Pin ermöglicht, kann eine extrem geringe Stromaufnahme erzielt werden.
Merkmale
- AEC-Q100-qualifiziert (Klasse 1) für Fahrzeuganwendungen
- Mit LIN 2.0, LIN 2.1, LIN 2.2, LIN 2.2A und ISO/DIS 17987–4 EPL-Spezifikation (Electrical Physical Layer, EPL) konform
- Mit dem SAE J2602-1 LIN-Netzwerk für Fahrzeuganwendungen konform
- Fähig für die funktionale Sicherheit
- Dokumentation zur Unterstützung des Designs von funktionalen Sicherheitssystemen ist verfügbar
- Unterstützt 12-V- und 24-V-Applikationen
- LIN-Datenübertragungsraten von bis zu 20 kBit/s
- LIN-Empfangs-Datenrate von bis zu 100 kBit/s
- Großer Betriebsversorgungsspannungsbereich von 4 V bis 48 V
- Schlafmodus (extrem niedriger Stromverbrauch ermöglicht ein Aktivierungsereignis davon)
- LIN-Bus
- Lokale Aktivierung über EN
- Einschalten und Ausschalten des störungsfreien Betriebs auf dem LIN-Bus und RXD-Ausgang
- Schutzfunktionen
- LIN-Bus-Fehlertoleranz: ±60 V
- Unterspannungsschutz auf VSUP
- TXD-dominanter Timeout-Schutz (DTO)
- Übertemperaturschutz
- Spannungsfreie Knoten oder Erdungsabschalt-Ausfallsicherung auf Systemebene
- Erhältlich in SOIC (8) und unbedrahteten VSON (8) mit benetzbaren Flanken
Applikationen
- Karosserieelektronik und Beleuchtung
- Infotainment und Kombiinstrumente
- Hybrid-Elektrofahrzeuge und Antriebsstrangsysteme
- Passive Sicherheit
- Haushaltsgeräte
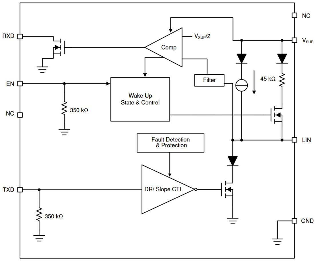
Funktionales Blockdiagramm
Veröffentlichungsdatum: 2021-04-16
| Aktualisiert: 2025-03-05
