Texas Instruments TLIN2441x-Q1 Automotive-Transceiver
Texas Instruments TLIN2441x-Q1 Automotive-LIN-Transceiver (Local Interconnect Network) entsprechen den Standards LIN 2.2A und ISO/DIS 17987–4.2 und verfügen über einen integrierten Low-Dropout-Spannungsregler (LDO) und einen Watchdog-Supervisor. Der TLIN2441x-Q1 Transceiver-Watchdog-Supervisor kann im Window- oder Timeout-Modus betrieben und über Pins oder SPI gesteuert werden. Die Pin- oder SPI-Steuerung wird beim Einschalten durch den Status von Pin 9 etabliert, einschließlich High, Z-State, Low.Das Bauelement verfügt über einen LIN-Empfänger, der Datenraten bis zu 100 KBit/s für End-of-Line-Programmierung unterstützt. Der TLIN2441x-Q1 wandelt den LIN-Protokolldatenstrom am TXD-Eingang in ein LIN-Bussignal um. Der Empfänger wandelt den Datenstrom in Logikpegelsignale um, die über den Open-Drain-RXD-Pin an den Mikroprozessor gesendet werden.
Der TLIN2441-Q1 bietet eine 3,3-V- oder 5-V-Schiene mit bis zu 70 mA Strom, um Mikroprozessoren, Sensoren oder andere Bauelemente mit Strom zu versorgen, wodurch die Systemkomplexität verringert wird. Der TLIN2441x-Q1 verfügt über einen optimierten, strombegrenzten Wave-Shaping-Treiber, der die elektromagnetischen Emissionen (EME) reduziert. Die TLIN2441x-Q1 Bauteile sind AEC-Q100-zertifiziert für Fahrzeuganwendungen mit einem Temperaturbereich von –40 °C bis 125 °C TA.
Merkmale
- Nach AEC-Q100 für Fahrzeuganwendungen qualifiziert
- Temperaturklasse 1: –40 °C bis 125 °C TA
- Konform mit Spezifikation Local interconnect network(LIN)-Physical layer ISO/DIS 17987–4.2 und konform mit SAEJ2602 empfohlenes Verfahren für LIN
- Große Betriebsbereiche
- Versorgungsspannung von 5,5 V bis 36 V
- LIN-Bus-Fehlerschutz von ±58 V
- LDO-Ausgang unterstützt 3,3 V (TLIN24413-Q1) oder 5 V (TLIN24415-Q1)
- Schlafmodus: extrem niedriger Stromverbrauch ermöglicht das Aufweckereignis von:
- LIN-Bus
- Lokales Aufwecken über EN
- Lokales Aufwecken über WAKE
- Einschalten/ausschalten mit störungsfreiem Betrieb
- Unterstützt 12-V-Applikationen und 24-V-Applikationen
- Integrierter Watchdog-Supervisor, konfigurierbar über Pin- oder serielle Peripherieschnittstelle SPI
- Schutzmerkmale:
- ESD-Schutz
- Unterspannungsschutz auf VSUP
- TXD-DTO(dominant time out)-Schutz
- Übertemperaturschutz
- Spannungsfreie Knoten oder Erdungsabschalt-Ausfallsicherung auf Systemebene
- VCC-Quellen 70 mA mit 24-V-SUP bei 85 °C
- Verfügbar im unbedrahtetem VSON-(14)-Gehäuse mit verbesserter AOI-Funktion (Automatic Optical Inspection)
Applikationen
- Karosserieelektronik und Beleuchtung
- Hybrid-, Elektro- und Antriebsstrang-Systeme
- Infotainment- und Kombi-Systeme
- Haushaltsgeräte
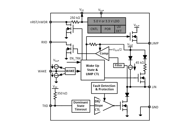
Transceiver und VREG Funktionales Blockdiagramm
