Texas Instruments TLIN4029A-Q1 Fahrzeug LIN-Transceiver
Texas Instruments TLIN4029A-Q1 Fahrzeug Local Interconnect Netzwerk (LIN) Transreceiver mit dominantem Status-Timeout und erweitertem Fehlerschutz. Bei diesen Bauteil handelt es sich um Transreceiver der physikalischen Schicht mit integrierten Aufwach- und Schutzfunktionen. Die TLIN4029A-Q1 Transceiver sind kompatibel mit den Standards LIN, LIN, LIN 2,2, LIN 2,2 A und ISO 17987–4. Diese LIN-Transceiver sind für die Unterstützung von 12 V-LIN- und 24 V-LIN- Applikationen, mit breitem Betriebsspannungsbereich und erweitertem ±70V Busfehlerschutz ausgelegt. Der TLIN4029A-Q1 beinhaltet außerdem Unterspannungserkennung, Temperaturabschaltschutz und Schutz bei Erdungsverlust. Diese TLIN4029A-Q1 Bauteile sind gemäß AEC-Q100 für Fahrzeuganwendungen zugelassen. Die TLIN4029A-Q1-Bauteile eignen sich ideal für Karosserieelektronik und Beleuchtung, Infotainment und Kombi Instrumente, Hybrid-Elektrofahrzeuge und Antriebsstrangsysteme sowie passive Sicherheit.Merkmale
- AEC-Q100-qualifiziert für Fahrzeuganwendungen
- Konform mit LIN 2.0, LIN 2.1, LIN 2.2, LIN 2.2 A und ISO 17987–4 Electrical Physical Layer (EPL) Spezifikation
- Entspricht dem SAE J2602-1 LIN-Netzwerk für Fahrzeuganwendungen
- Fähig für die funktionale Sicherheit
- Dokumentation zur Unterstützung des Designs von funktionalen Sicherheitssystemen ist verfügbar
- Unterstützt 12 V-LIN- und 24 V LIN- Applikationen
- Erweiterter Bereich des Busfehlerschutzes zur Unterstützung 48 V-Systemen
- LIN überträgt Datenrate bis zu 20 kbps
- LIN empfängt eine Datenrate von bis zu 100 kbps
- Breiter Versorgungsspannungsbereich von 4 V bis 48 V
- Der Schlafmodus mit extrem niedrigem Stromverbrauch ermöglicht ein Aufweckereignis vom:
- LIN-Bus
- Lokales Aufwecken über EN
- Störungsfreier Betrieb beim Ein- und Ausschalten über den LIN-BUS und den RXD-Ausgang
- Schutzfunktionen:
- ±70 V LIN-BUS fehlertolerant
- Unterspannungsschutz auf VSUP
- TXD Dominanter Zeitüberschreitungsschutz (DTO)
- Übertemperaturschutz
- Spannungsfreie Knoten oder Erdungsabschalt-Ausfallsicherung auf Systemebene
- Erhältlich in SOIC (8) und unbedrahteten VSON (8) mit benetzbaren Flanken
Applikationen
- Karosserieelektronik und Beleuchtung
- Infotainment und Kombiinstrumente
- Hybrid-Elektrofahrzeuge und Antriebsstrangsysteme
- Passive Sicherheit
- Haushaltsgeräte
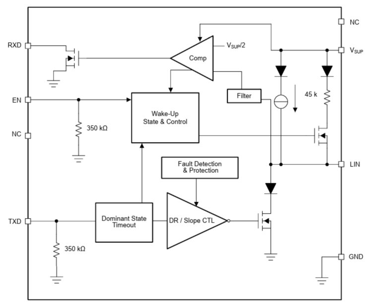
Blockdiagramm
Veröffentlichungsdatum: 2026-01-09
| Aktualisiert: 2026-02-18
