Texas Instruments TLINx021-Q1/TLINx021A-Q1 LIN-Transceiver
Die TLINx021-Q1/TLINx021A-Q1-Transceiver von Texas Instruments für Lokale Verbindungsnetz-Transceiver (LIN) sind UART-Kommunikationsprotokolle (Universal Asynchronous Receiver Transmitter) mit niedriger Geschwindigkeit, die die Vernetzung im Fahrzeug unterstützen. Der Sender TLINx021-Q1/TLINx021A-Q1 unterstützt Datenraten von bis zu 20 kbps und der Empfänger unterstützt Datenraten von bis zu 100 kbps für eine schnellere End-of-Line-Programmierung. Der TLINx021-Q1/TLINx021A-Q1 steuert den Zustand des LIN-Busses über den TXD-Pin und meldet den Zustand des Busses auf seinem Open-Drain-RXD-Ausgangs-Pin. Jedes Bauelement verfügt über einen strombegrenzten, wellenformenden Treiber, um elektromagnetische Emissionen (EME) zu reduzieren.Der TLIN1021-Q1/TLIN1021A-Q1 von Texas Instruments wurde für die Anwendungen 12 V und 24 V entwickelt, während der TLIN2021-Q1 für die Anwendungen 24 V konzipiert wurde. Jedes Gerät unterstützt einen weiten Eingangsspannungsbereich und einen stromsparenden Schlafmodus. Der TLIN-x021-Q1/TLINx021A-Q1 unterstützt das Aufwachen aus dem Energiesparmodus über Wakeover LIN, den WAKE-Pin oder den EN-Pin. Beide Bausteine ermöglichen auch eine Reduzierung des Batteriestromverbrauchs auf Systemebene, indem sie die verschiedenen Stromversorgungen, die an einem Knoten vorhanden sein können, über den Ausgangspin selektiv aktivieren.
Merkmale
- AEC-Q100 qualifiziert für Fahrzeuganwendungen
- Entspricht den Spezifikationen LIN 2.0, LIN 2.1, LIN 2.2, LIN 2.2 A und ISO 17987-4 Electrical Physical Layer (EPL)
- Konform mit SAE J2602-1 LIN Netzwerk für Fahrzeuganwendungen und SAE J2602-2 LIN Netzwerk für Fahrzeuganwendungen Konformitätstest
- Unterstützung für 12-V- und 24-V-Applikationen
- Großer Eingangsspannungsbereich
- VSUP -Bereich von 4,5 V bis 45 V
- LIN überträgt Datenraten von bis zu 20 kbps
- LIN empfängt Datenraten von bis zu 100 kbps
- Betriebsmodi
- Normalmodus
- Standby-Modus mit geringem Stromverbrauch
- Ruhemodus mit geringem Stromverbrauch
- Unterstützung für Energiesparmodus-Aktivierung mit Quellenerkennung
- Fernweckfunktion über den LIN-Bus
- Lokales Wake-up über den WAKE-Pin
- Lokale Aktivierung über EN
- Unterstützung für 5-V-tolerante Eingangspegel
- Integrierter LIN-Pull-up-Widerstand von 45 kΩ
- Steuerung der Leistung auf Systemebene über den INH-Pin
- Einschalten/Ausschalten des störungsfreien Betriebs auf LIN-Bus und RXD-Ausgang
- Schutzmerkmale
- LIN-Bus-Fehlertoleranz: ±60 V
- Lastabwurf-Unterstützung: 58 V
- ESD-Schutz gemäß IEC
- Unterspannungsschutz auf dem VSUP-Eingang
- TXD-dominantes Time-Out
- Thermische Abschaltung
- Spannungsfreie Knoten oder Erdungsabschalt-Ausfallsicherung auf Systemebene
- Sperrschichttemperaturen von -40ºC bis 150ºC
- Erhältlich in SOIC-(8)- und VSON-(8)-Gehäusen mit verbesserter automatischer optischer Inspektion (AOI)
Applikationen
- Karosserieelektronik und -beleuchtung
- Infotainment und Kombiinstrumente
- Hybrid-Elektrofahrzeuge (HEV) und Antriebsstrangsysteme
- Passive Sicherheit
- Haushaltsgeräte
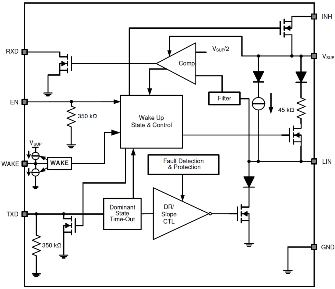
Funktionales Blockdiagramm
Veröffentlichungsdatum: 2020-02-05
| Aktualisiert: 2025-05-13
