Texas Instruments TLVx314/Q1 Rauscharme Niedrigstrom-CMOS Operationsverstärker (OPV)
Die rauscharmen Niedrigstrom-CMOS-Operationsverstärker TLVx314/Q1 von Texas Instruments sind Einzel-, Dual- und Vier-Kanal-Operationsverstärker, die eine neue Generation von universellen Niedrigstrom-Operationsverstärkern darstellen. Diese Operationsverstärker verfügen über Rail-to-Rai-Eingangs- und Ausgangsschwingungen sowie einen niedrigen Ruhestrom (typisch 150 µA bei 5 V). Zu den Eigenschaften gehört auch eine hohe Bandbreite von 3 MHz. Damit eignen sich diese Verstärker ideal für eine Vielzahl von batteriebetriebenen Applikationen, die ein gutes Gleichgewicht zwischen Kosten und Leistungsfähigkeit erfordern. Darüber hinaus erreicht die Architektur dieser Familie einen geringen Eingangsruhestrom von 1 pA, so dass sie für Applikationen mit Quellimpedanzen im MΩ-Bereich eingesetzt werden kann.Merkmale
- Low Offset Voltage: 0.75mV (typ)
- Low Input Bias Current: 1pA (typ)
- Wide Supply Range: 1.8V to 5.5V
- Rail-to-Rail Input and Output
- Gain Bandwidth: 3MHz
- Low IQ: 250µA/Ch (max)
- Low Noise: 16nV/√Hz at 1kHz
- Internal RF/EMI Filter
- Extended Temperature Range –40°C to +125°C
Applikationen
- White Goods
- Handheld Test Equipment
- Portable Blood Glucose Systems
- Remote Sensing
- Active Filters
- Industrial Automation
- Battery-Powered Electronics
Datasheets
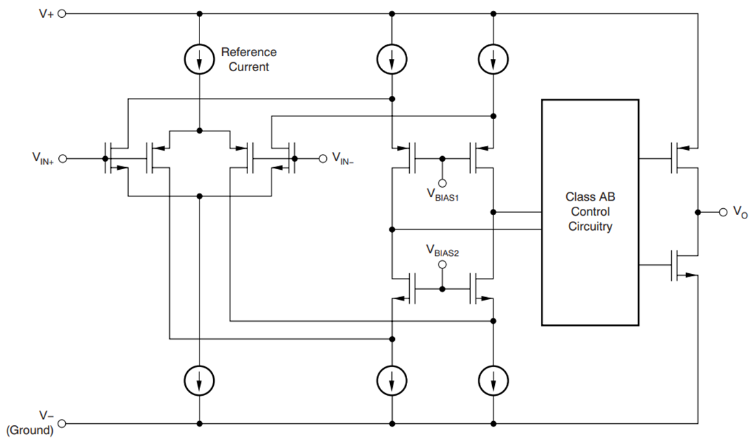
Functional Block Diagram
Veröffentlichungsdatum: 2016-05-31
| Aktualisiert: 2025-02-07
