Texas Instruments TLV3544-Q1 Hochgeschwindigkeits-Operationsverstärker
Texas Instruments TLV3544-Q1 Hochgeschwindigkeits-Operationsverstärker (OPV) sind für Video- und andere Applikationen, bei denen eine große Bandbreite erforderlich ist, ausgelegt. Dieser Operationsverstärker weist eine stabile Einsverstärkung auf und kann große Ausgangsströme ansteuern. Die differentielle Verstärkung beträgt 0,02 % und die differentielle Phase ist 0,09°. Der Ruhestrom beträgt nur 4,9 mA pro Kanal. Der TLV3544-Q1 Vierkanal-Operationsverstärker ist für den Betrieb auf Einzel- oder Dualversorgungen bis hinunter auf 2,5 V (±1,25 V) und bis auf 5,5 V (±2,75 V) ausgelegt. Der Gleichtakt-Eingabebereich erstreckt sich über die Versorgungen hinaus. Die Ausgangsschwingung liegt innerhalb von 100 mV der Schienen und unterstützt einen großen Dynamikbereich.Merkmale
- Qualifiziert für Automobil-Applikationen
- AEC-Q100-qualifiziert mit den folgenden Ergebnissen:
- Bauteiltemperatur Klasse 1: TA -40 °C bis +125 °C Umgebungstemperaturbereich
- HBM-ESD-Bauteilklassifikation Stufe 1C
- CDM-ESD-Bauteilklassifikation Stufe C3B
- Einsverstärkungs-Bandbreite: 250 MHz
- Hohe Bandbreite: 100 MHz GBW
- Hohe Anstiegsgeschwindigkeit: 150 V/µs
- Rauscharm: 7,5 nV√Hz
- Rail-to-Rail-I/O
- Hoher Ausgangsstrom: > 100 mA
- Ausgezeichnete Video-Leistungsfähigkeit
- Differentielle Verstärkung: 0,02 %, Differentielle Phase: 0,09°
- 0,1 dB Verstärkungsflachheit: 40 MHz
- Niedriger Eingangs-Ruhestrom: 3pA
- Ruhestrom: 5,2mA
- Thermischer Shutdown
- Versorgungsspannungsbereich: 2,5 V bis 5,5 V
Applikationen
- Strommessverstärker
- Inverter und Motorsteuerung
- Motormanagement
- Batteriemanagement
- Navigations- und Funksystem
- Harnstoff-Gehalt- und Konzentrations-Sensor
- Blindfleckerkennung
- Kurz- und Mittelstrecken-Radar
- Videoverarbeitung von Rundumsicht- und Rückfahrkamera
- Automobil-SAR-Analog-Digital-Wandler-Treiber für Antriebsstrang-Sensorsysteme
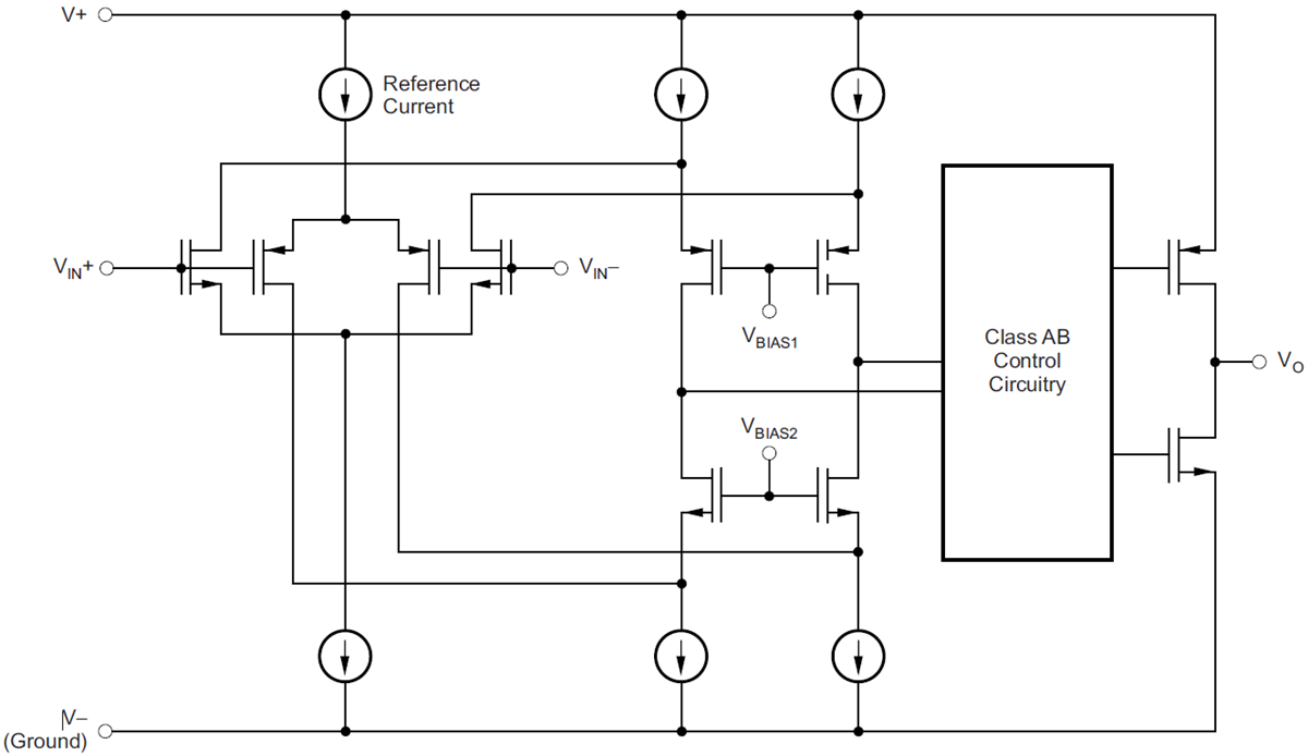
Funktionales Blockdiagramm
Veröffentlichungsdatum: 2018-04-27
| Aktualisiert: 2022-12-08
