Texas Instruments TLV703 Low-Dropout-Linearregler
Texas Instruments TLV703 Low-Dropout-Linearregler (LDOs) sind Bauteile mit geringem Ruhestrom und einer ausgezeichneten Leitungs- und Belastungstransientenleistung. Diese LDOs sind für stromempfindliche Applikationen ausgelegt. Mit Präzisionsbandabstand und Fehlerverstärker bieten sie eine Gesamtgenauigkeit von 2 %. Durch ein leises Ausgangsrauschen, ein sehr hohes Versorgungsspannungsunterdrückungs-Verhältnis (PSRR) und eine niedrige Dropout-Spannung eignen sich die LDOs dieser Baureihe ideal für eine Vielzahl von tragbaren batteriebetriebenen Geräten. Alle Bauteilversionen bieten einen Übertemperaturschutz und eine Strombegrenzung für die Sicherheit. Diese Bauteile sind stabil mit einer Ausgangskapazität von nur 0,1 mF. Diese Eigenschaft ermöglicht die Verwendung von kostengünstigen Kondensatoren mit höheren Vorspannungen und einem Temperatur-Derating. Die Bauteile regeln auf eine festgelegte Genauigkeit ohne Ausgangslast.Merkmale
- Sehr niedriger Ausfall
- 37 mV bei IOUT = 50 mA, VOUT = 2,8 V
- 75 mV bei IOUT = 100 mA, VOUT = 2,8 V
- 220 mV bei IOUT = 300 mA, VOUT = 2,8 V
- 2 % Genauigkeit
- Niedriger IQ: 35 µA
- Feste Ausgangsspannungskombinationen möglich von 1,2 V bis 4,8 V
- Hohe PSRR: 68 dB bei 1 kHz
- Stabil mit effektiver Kapazität von 0,1 µF
- Übertemperatur- und Überstromschutz
- Gehäuse: 5-Pin-SOT-23
Applikationen
- Drahtlose Handgeräte
- Smartphones
- ZigBee® Netzwerke
- Bluetooth®-Geräte
- Mit Li-Ionen-Batterien betriebene Handgeräte
- WLAN- und andere PC-Add-On-Karten
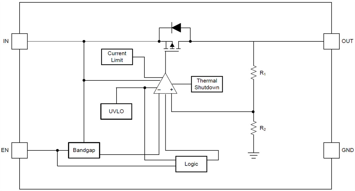
Funktionales Blockdiagramm
Veröffentlichungsdatum: 2018-04-27
| Aktualisiert: 2022-12-09
