Texas Instruments TLV741P 150mA-Low-Dropout-Linearregler
Texas Instruments TLV741P 150mA-Low-Dropout-Linearregler (LDOs) sind LDOs mit geringem Ruhestrom und einer ausgezeichneten Leitungs- und Belastungstransientenleistung, die für stromempfindliche Applikationen ausgelegt sind. Diese LDOs bieten eine typische Genauigkeit von 1 %. Der TLV741P ist so konzipiert, dass er mit einem kleinen, 1µf-Ausgangskondensator stabil ist. Diese Bauteile bieten eine Eingangsstromsteuerung während dem Einschalten und der Aktivierung. Der TLV741P begrenzt den Eingangsstrom auf eine festgelegte Strombegrenzung, um große Ströme von der Eingangsstromquelle zu verhindern. Diese Funktionalität ist insbesondere in batteriebetriebenen Bauteilen wichtig. Der TLV741P bietet einen aktiven Pull-Down-Schaltkreis, um Ausgangsladungen bei Deaktivierung schnell zu entladen.Merkmale
- Eingangsspannungsbereich
- 1,4 V bis 5,5 V
- Stabiler Betrieb mit 1µF-Keramik-Ausgangskondensator
- Foldback-Überstromschutz
- Gehäuse
- 5-Pin-SOT-23
- Sehr niedriger Dropout: 230 mV bei 150 mA
- Genauigkeit: 1 %
- Niedriger IQ: 50 µA
- Erhältlich in festen Ausgangsspannungen
- 1 V bis 3,3 V
- Hohe PSRR: 65 dB bei 1 kHz
- Aktive Ausgangsentladung (nur P-Version)
Applikationen
- PDAs und batteriebetriebene tragbare Geräte
- MP3-Player und andere Handgeräte
- WLAN- und andere PC-Add-On-Karten
Videos
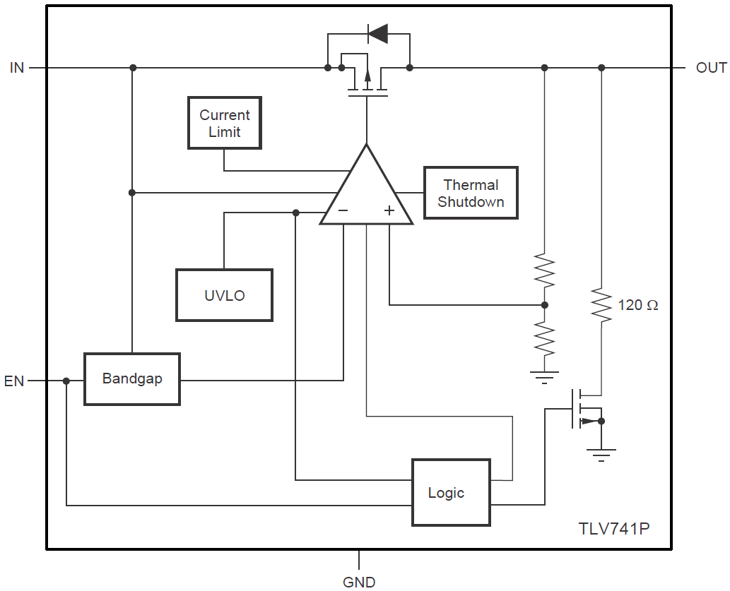
Funktionales Blockdiagramm
Veröffentlichungsdatum: 2018-06-18
| Aktualisiert: 2023-02-23
