Texas Instruments TLV904x/TLV904x-Q1 Micropower-Operationsverstärker

Texas Instruments TLV904x/TLV904x-Q1 Micropower-Operationsverstärker umfassen einkanalige (TLV9041), zweikanalige (TLV9042) und vierkanalige (TLV9044/TLV9044-Q1) Operationsverstärker (OPVs) mit extrem niedriger Spannung (1,2 V bis 5,5 V). Diese Operationsverstärker verfügen über Rail-to-Rail-Eingangs- und Ausgangsschwingungsfähigkeiten. Diese Operationsverstärker bieten eine kostengünstige Lösung für platzbeschränkte und Leistungsapplikationen, wie z. B. batteriebetriebene IoT-Geräte, tragbare und persönliche Elektronik, bei denen in der Regel ein Betrieb mit niedriger Spannung gewünscht wird. TLV904x/TLV904x-Q1 ist eine der wenigen Operationsverstärker-Produktfamilien in der Branche, die 1,5-V-Applikationen, die mit Knopfzellen betrieben werden, ermöglicht.

Der TLV904x/TLV904x-Q1 von Texas Instruments erzielt ein hervorragendes Gleichgewicht zwischen Leistung und Stromverbrauch. Das Bauteil bietet eine optimale Verstärkungsbandbreite, ein geringes Rauschen und einen hohen Lastantrieb bei einem Ruhestromverbrauch von nur 10 µA. Dies ermöglicht Kunden die erforderlichen Leistungsziele zu erreichen und wertvolle Batterieleistung zu sparen. Weitere Stromeinsparungen können durch den Betrieb mit niedriger Spannung auf 1,2 V im Vergleich zu 1,8 V, 3,3 V oder 5 V erzielt werden.

Merkmale

  • Betriebsfähig ab einer Versorgungsspannung von nur 1,2 V
  • Rail-to-Rail-Ein/-Ausgang
  • Niedriger Ruhestrom von 10 µA/Kanal
  • Produkt mit hoher Verstärkungsbandbreite: 350 kHz
  • Geringes integriertes Rauschen von 6,5 µVp-p in 0,1 Hz bis 10 Hz
  • Niedrige Eingangs-Offset-Spannung: ±0,6 mV
  • Geringer Eingangs-Bias-Strom: 1 pA
  • Verstärkungsfaktor Eins
  • Treibt eine Lastkapazität von 100 pF an
  • Gefilterte interne RFI- und EMI-Eingangspins
  • Ausgelegt für einen großen Temperaturbereich von -40 °C bis +125 °C
  • Stromsparender CMOS-Verstärker für kostenoptimierte Applikationen

Applikationen

  • Tragbare Elektronik
  • Bewegungsmelder (PIR, uWave usw.)
  • Wearables (nicht-medizinisch)
  • Drucktransmitter
  • Prozessanalytik (pH, Gas, Konzentration, Kraft und Feuchtigkeit)
  • Elektronische Kassensysteme (EPOS)
  • Wearable Fitness- und Aktivitätsmonitore
  • Headsets/Kopfhörer und Ohrhörer
  • Persönliche Elektronik
  • Gebäudeautomatisierung
  • Unidirektionale Low-Side-Strommessschaltung mit einer Versorgung

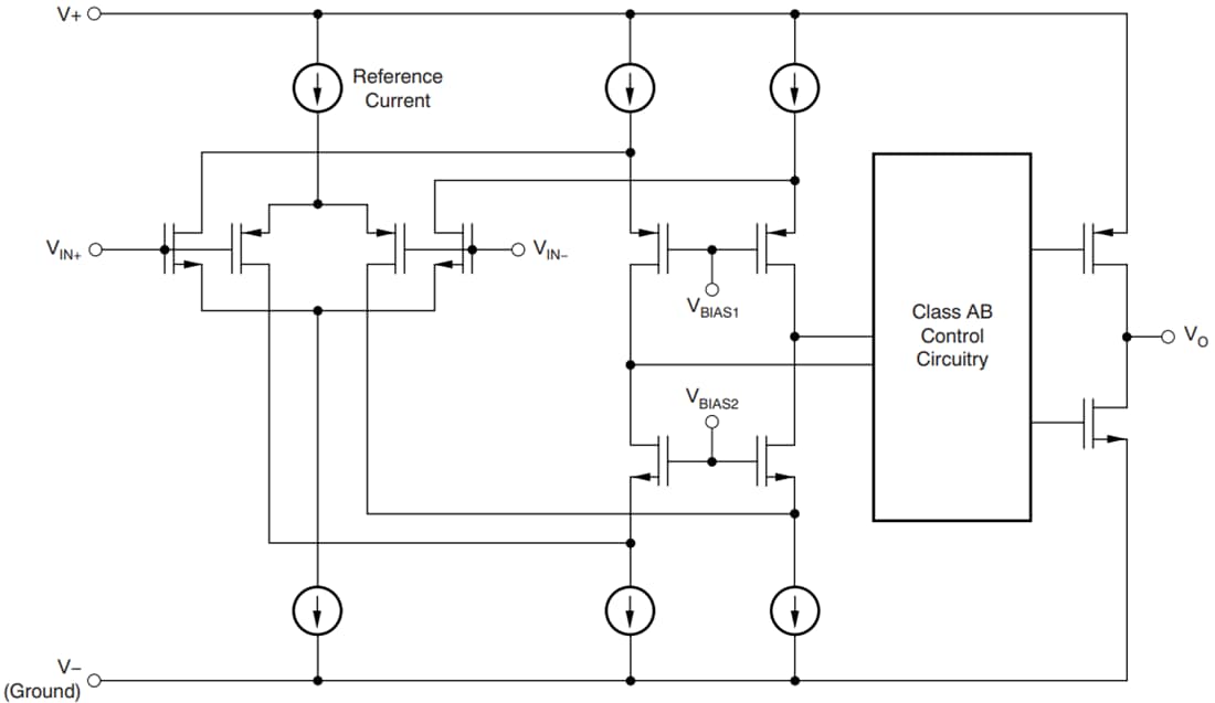
Funktionales Blockdiagramm

Blockdiagramm - Texas Instruments TLV904x/TLV904x-Q1 Micropower-Operationsverstärker
Veröffentlichungsdatum: 2020-12-10 | Aktualisiert: 2025-05-15