Texas Instruments TLV905x Operationsverstärker mit hoher Anstiegsrate
Die TLV905x Operationsverstärker mit hoher Anstiegsrate von Texas Instruments sind für einen Betrieb mit niedriger Spannung von 1,8 V bis 5,5 V optimiert. Die Ein- und Ausgänge können bei einer sehr hohen Anstiegsrate Rail-to-Rail betrieben werden. Diese Bauteile eignen sich hervorragend für kostenempfindliche Applikationen, bei denen ein Betrieb mit niedriger Spannung, hoher Anstiegsrate und niedrigem Ruhestrom erforderlich sind. Zu diesen Applikationen gehören große Haushaltsgeräte und die Steuerung von Dreiphasen-Motoren. Obwohl der kapazitive Lastantrieb der TLV905x-Produktfamilie 200 pF beträgt, wird die Stabilisierung der resistiven Ausgangsimpedanz mit offenem Regelkreis bei höheren kapazitiven Lasten vereinfacht.Merkmale
- Hohe Anstiegsrate: 15 V/µs
- Geringer Ruhestrom: 330 µA
- Rail-to-Rail-Ein-/Ausgang
- Niedrige Eingangs-Offset-Spannung: ±0,33 mV
- 5 MHz Bandbreite mit Verstärkungsfaktor Eins
- 15 nV/√Hz geringes Breitbandrauschen
- Niedriger Eingangs-Bias-Strom: 2 pA
- Verstärkungsfaktor Eins
- Interner HFI-/EMI-Filter
- Skalierbare Produktfamilie von CMOS-Operationsverstärkern für kostengünstige Applikationen
- Betrieb bei Versorgungsspannungen bis hinunter zu 1,8 V
- Aufgrund der resistiven Ausgangsimpedanz mit offenem Regelkreis bei höherer kapazitiver Last einfacher zu stabilisieren
- Erweiterter Temperaturbereich von -40 °C bis 125 °C
Applikationen
- Heizung, Lüftung und Klimaanlage (HLK)
- Fotodiodenverstärker
- Strom-Shunt-Überwachung für DC-Motorsteuerung
- Haushaltsgeräte (Kühlschränke, Waschmaschinen usw.)
- Sensor-Signalkonditionierung
- Aktive Filter
- Low-Side-Stromsensoren
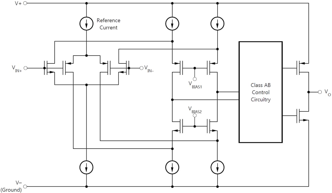
Funktionales Blockdiagramm
Additional Resource
Veröffentlichungsdatum: 2019-01-18
| Aktualisiert: 2025-05-08
