Texas Instruments TLV906x Niederspannungs-Operationsverstärker
Die TLV906x Niederspannungs-Operationsverstärker (OPV) von Texas Instruments verfügen über Rail-to-Rail-Eingangs-/Ausgangsschwingungs-Fähigkeiten. Diese Bauteile stellen äußerst kostengünstige Lösungen für Applikationen dar, die einen Niederspannungsbetrieb, kleinen Footprint und hohen kapazitiven Lastantrieb erfordern. Obwohl der kapazitive Lastantrieb des TLV906x 100 pF beträgt, wird die Stabilisierung der resistiven Ausgangsimpedanz mit offenem Regelkreis bei höheren kapazitiven Lasten vereinfacht. Diese Operationsverstärker sind speziell für den Niederspannungsbetrieb (1,8 V bis 5,5 V) mit Leistungsspezifikationen ähnlich der OPAx316 und TLVx316 Bauteile ausgelegt. Da die TLV906x-Produktfamilie über einen stabilen Verstärkungsfaktor und einen RFI- und EMI-Entstörfilter verfügt und bei Übersteuerungsbedingungen keine Phasenumkehr bietet, wird das Systemdesign vereinfacht.Merkmale
- Rail-to-Rail-Ein-/Ausgang
- Niedrige Eingangs-Offset-Spannung: ±0,3 mV
- 10 MHz Bandbreite mit Verstärkungsfaktor Eins
- 10 nV/√Hz geringes Breitbandrauschen
- 0,5 pA niedriger Eingangs-Bias-Strom
- Niedriger Ruhestrom von 538 µA
- Stabiler Verstärkungsfaktor Eins
- Interner HFI-/EMI-Filter
- Betrieb bei Versorgungsspannungen bis hinunter zu 1,8 V
- Aufgrund der resistiven Ausgangsimpedanz mit offenem Regelkreis bei höherer kapazitiver Last einfacher zu stabilisieren
- Erweiterter Temperaturbereich von -40 °C bis +125 °C
Applikationen
- E-Bikes
- Rauchmelder
- Heizung, Lüftung und Klimaanlage (HLK)
- Motorsteuerung: AC-Induktion
- Kühlschränke
- Wearables
- Laptops
- Waschmaschinen
- Sensor-Signalkonditionierung
- Leistungsmodule
- Strichcodescanner
- Aktive Filter
- Low-Side-Strommessung
Datenblätter
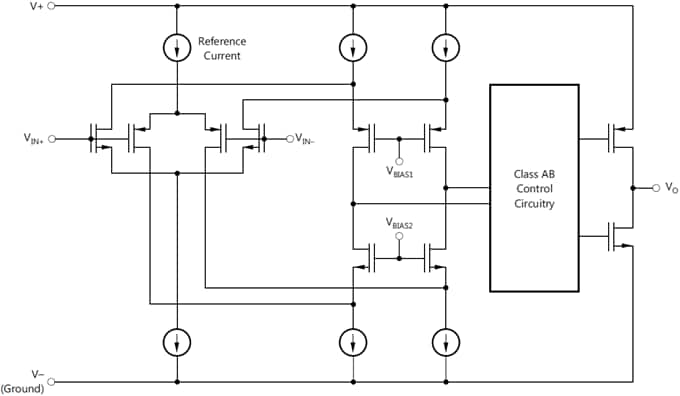
Funktionales Blockdiagramm
Veröffentlichungsdatum: 2018-01-12
| Aktualisiert: 2025-07-03
