Texas Instruments TLV915x/TLV915x-Q1 Operationsverstärker
Die rauscharmen Operationsverstärker (Op-Amps) TLV915x/TLV915x-Q1 von Texas Instruments mit niedriger Offsetspannung sind 16-V-Allzweck-Operationsverstärker. Diese Bauteile bieten eine außergewöhnliche DC-Präzision und AC-Leistung, einschließlich Rail-to-Rail- Ausgang, niedrigem Offset (±125µV, typisch), niedrigem Offset-Drift (±0.3µV /°C, typisch) und einer Bandbreite von 4,5 MHz. Zu den praktischen Funktionen gehören ein großer Differential-Eingangsspannungsbereich, ein hoher Ausgangsstrom (±75 mA), eine hohe Anstiegsrate (20 V /µs) und geringes Rauschen (10,5 nV /√Hz). Diese Funktionen machen den TLV915x/TLV915x-Q1 zu einem robusten, rauscharmen Operationsverstärker für Industrieapplikationen. Der TLV915x/TLV915x-Q1 von Texas Instruments ist in Standardgehäusen erhältlich und für einen Temperaturbereich von –40°C bis 125°C spezifiziert. Die TLV915x-Q1-Bauteile sind AEC-Q100-qualifiziert für Fahrzeuganwendungen.Merkmale
- Niedrige Offsetspannung: ±125 µV
- Niedrige Offsetspannungs-Drift: ±0,3 µV/°C
- Rauscharm: 10,5 nV/√Hz bei 1 kHz
- Hohe Gleichtaktunterdrückung: 120 dB
- Niedriger Bias-Strom: ±10 pA
- Rail-to-Rail-Ein-/Ausgang
- Große Bandbreite: 4,5 MHz GBW
- Hohe Anstiegsrate: 20 V/µs
- Geringer Ruhestrom: 560 µA pro Verstärker
- Großer Versorgungsbereich: ±1,35 V bis ±8 V, 2,7 V bis 16 V
- EMI/RFI-Filter auf Eingangspins sorgen für eine robuste EMIRR-Leistung
- Differential- und Gleichtakt-Eingangsspannungsbereich zur Versorgungsschiene
- Industriestandard-Gehäuse
- Einzeln in SOT-23-5, SC70-5 und SOT553
- Dual in SOIC-8, SOT-23-8, TSSOP-8, VSSOP-8, WSON-8 und X2QFN-10
- Quad in SOIC-14, TSSOP-14, WQFN-14 und WQFN-16
Applikationen
- Professionelle Mikrofon- und Drahtlos-Systeme
- Multiplexer-Datenerfassungssysteme
- Prüf- und Messgeräte
- Fabrikautomatisierung und -steuerung
- High-Side- und Low-Side-Stromsensoren
Datenblätter
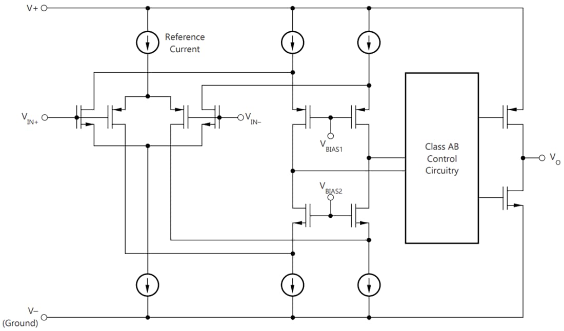
Funktionales Blockdiagramm
Veröffentlichungsdatum: 2020-06-02
| Aktualisiert: 2025-04-28
