Texas Instruments TLV935x/TLV935x-Q1 MUX-freundliche Operationsverstärker
Die MUX-freundlichen Operationsverstärker (Op-Amps) TLV935x/TLV935x-Q1 von Texas Instruments sind kostenoptimierte 40-V-Operationsverstärker. Diese Bausteine bieten starke DC- und AC-Spezifikationen, einschließlich Rail-to-Rail-Ausgang, niedrigem Offset (±350µV, typ), niedriger Offset-Drift (±1.5µV/°C, typ) und 3,5 MHz Bandbreite. Zu den einzigartigen Merkmalen gehören der differentielle Eingangsspannungsbereich zur Versorgungsschiene, der hohe Ausgangsstrom (±60 mA) und die hohe Anstiegsgeschwindigkeit (20 V/µs). Diese Eigenschaften machen den TLV935x/TLV935x-Q1 zu einem robusten Operationsverstärker für kostenempfindliche Anwendungen mit hohen Spannungen. Der TLV935x/TLV935x-Q1 von Texas Instruments ist in Standardgehäusen erhältlich und für einen Temperaturbereich von –40°C bis 125°C spezifiziert. Die TLV935x-Q1-Bausteine sind nach AEC-Q100 für Fahrzeuganwendungen qualifiziert.Merkmale
- Niedrige Offsetspannung: ±350 µV
- Niedrige Offsetspannungs-Drift: ±1,5 µV/°C
- Rauscharm: 15 nV/√Hz bei 1 kHz
- Hohe Gleichtaktunterdrückung: 110 dB
- MUX-freundliche/Komparator-Eingänge
- Der Verstärker wird mit Differential-Eingängen bis zur Versorgungsschiene betrieben
- Der Verstärker kann im offenen Regelkreis oder als Komparator verwendet werden
- Niedriger Bias-Strom: ±10 pA
- Rail-to-Rail-Ausgang
- Hohe GBW-Bandbreite: 3,5 MHz
- Hohe Anstiegsrate: 20 V/µs
- Geringer Ruhestrom: 600 µA pro Verstärker
- Großer Versorgungsbereich: ±2,25 V bis ±20 V, 4,5 V bis 40 V
- EMI/RFI-Filter auf Eingangs-Pins für eine robuste EMIRR-Leistung
- Differential- und Gleichtakt-Eingangsspannungsbereich zur Versorgungsschiene
Applikationen
- AC- und Motorantriebs-Servo-Steuerungsmodul
- AC- und Motorantriebs-Leistungsstufenmodul
- Prüf- und Messgeräte
- Speicherprogrammierbare Steuerungen
Datenblätter
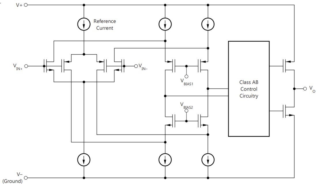
Funktionales Blockdiagramm
Veröffentlichungsdatum: 2020-06-02
| Aktualisiert: 2024-06-21
