Texas Instruments TLVM13620 Synchrones Abwärts-Leistungsmodul
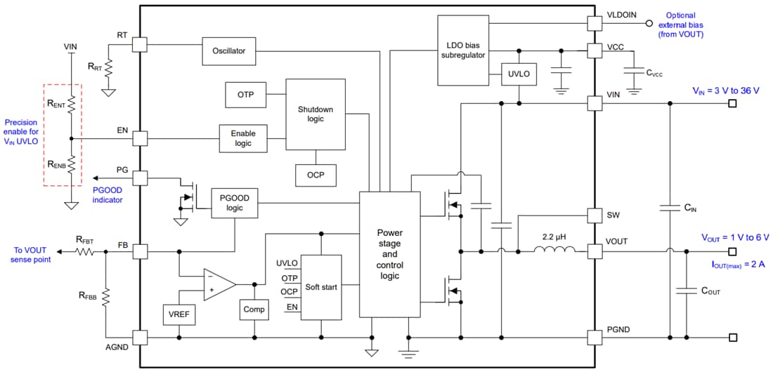
Das synchrone Abwärts-Leistungsmodul TLVM13620 von Texas Instruments ist eine hochintegrierte DC/DC-Lösung mit 36 V und 2 A. Dieses Bauteil kombiniert eine abgeschirmte Induktivität, Leistungs-MOSFETs und passive Bauelemente in einem verbesserten HotMesh™-QFN-Gehäuse. Das Modul enthält Pins für VIN und VOUT an den Gehäuseecken. Sie sind für die Platzierung des Eingangs- und Ausgangskondensators optimiert. Vier größere Wärme-Pads an der Unterseite des Moduls ermöglichen ein einfaches Layout und eine leichte Handhabung in der Fertigung.Der TLVM13620 von Texas Instruments ist für die schnelle und einfache Implementierung eines Designs mit niedriger EMI in einem kleinen PCB-Footprint mit einem Ausgangsspannungsbereich von 1 V bis 6 V ausgelegt. Die Lösung erfordert nur vier externe Komponenten und macht die Auswahl von Magneten und Kompensationsteilen im Designprozess überflüssig.
Das TLVM13620-Modul bietet robuste Leistungsfunktionen, einschließlich Präzisionsfreigabe mit Hysterese für eine einstellbare Eingangsspannungs-UVLO, integrierte VCC, Bootstrap und Eingangskondensatoren für eine höhere Zuverlässigkeit und höhere Dichte. Er bietet außerdem eine negative Ausgangsspannung für invertierende Applikationen, eine konstante Schaltfrequenz über den gesamten Laststrombereich für ein verbessertes Lasttransientenverhalten und eine PGOOD-Anzeige für Sequenzierung, Fehlerschutz und Ausgangsspannungsüberwachung.
Merkmale
- Vielseitiges synchrones Abwärts-DC/DC-Modul
- Integrierte MOSFETs, Induktivität und Regler
- Breiter Eingangsspannungsbereich von 3 V bis 36 V
- Eine einstellbare Ausgangsspannung von 1 V bis 6 V mit einer Sollwertgenauigkeit über Temperatur von 1 %
- 4 mm × 6 mm × 1,8 mm Umspritztes Gehäuse
- Sperrschichttemperaturbereich: -40 °C bis 125 °C
- Frequenz einstellbar von 200 kHzz bis 2,2 MHzz
- Negative Ausgangsspannung möglich
- Extrem hoher Wirkungsgrad über den gesamten Lastbereich
- 93 % Spitzenwirkungsgrad bei 12 VIN, 5 VOUT, 1 MHz
- Eine externe Vorspannungsoption für einen verbesserten Wirkungsgrad
- Abschalt-Ruhestrom von 0,6 µA (typisch)
- 0,3 V typische Dropout-Spannung bei einer 2-A-Last
- Extrem niedrige leitungsgebundene und abgestrahlte EMI-Signaturen
- Rauscharmes Gehäuse mit zwei Eingangswegen und integrierten Kondensatoren, das das Schaltüberschwingen reduziert
- FPWM-Betriebsmodus mit Konstantfrequenz
- Erfüllt die Anforderungen gemäß CISPR 11 und 32 Klasse B Emissionen
- Das Bauteil ist für skalierbare Stromversorgungen geeignet
- Pin-kompatibel mit dem TLVM13630 (36 V, 3 A)
- Inhärente Schutzfunktionen für ein robustes Design
- Ein Präzisionsfreigabeeingang und eine Open-Drain-PGOOD-Anzeige für die Sequenzierung, Steuerung und VIN-UVLO
- Hiccup-Modus-Überstromschutz
- Übertemperaturschutz mit Hysterese
Applikationen
- Prüfung und Messung, Luft- und Raumfahrt und Verteidigung
- Fabrikautomatisierung und -steuerung
- Buck- und Inverting-Buck-Boost-Stromversorgungen
Funktionales Blockdiagramm
