Texas Instruments TLVM236x5 Abwärtswandler-Leistungsmodul
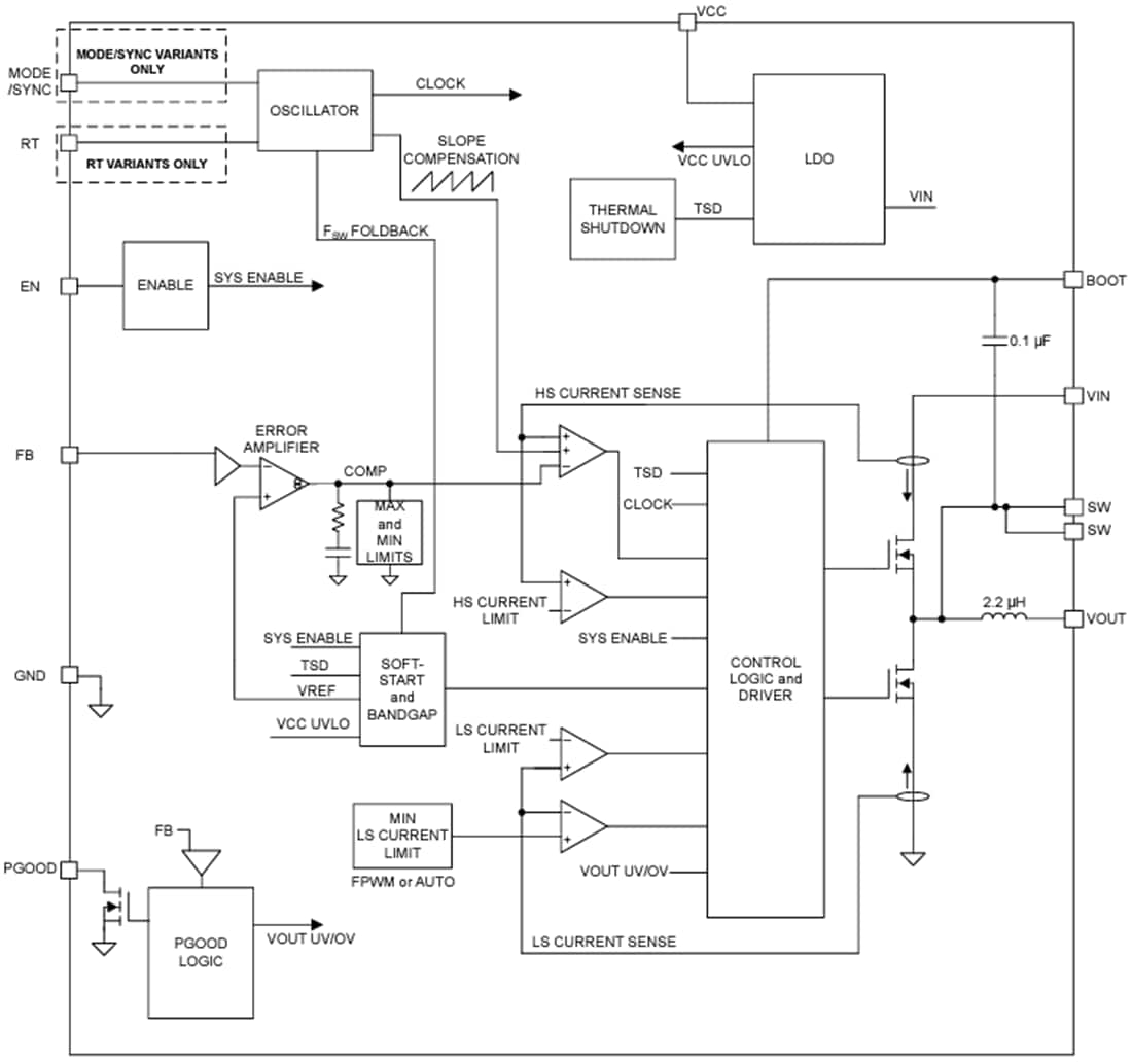
Texas Instruments TLVM236x5 Synchronous Abwärtswandler Leistungsmodul ist ein 1,5 A oder 2,5 A 36 V Eingangs- DC/DC-Leistung Modul, das Flip Chip on Lead (FCOL) Verpackung Leistungs-MOSFETs integriertes Induktivität und Boot-Kondensator in einem kompakten und leicht zu verwendenden 3,5 mm × 4,5 mm × 2 mm 11-poligen QFN Paket kombiniert. Die kleine HotRod™ QFN- PaketTechnologie verbessert die thermische Leistung und gewährleistet einen Betrieb bei hohen Umgebungstemperaturen. Bauteile mit einem Widerstands Feedbackteiler kann für 1 V bis 6 V Ausgang konfiguriert werden.Der TLVM236x5 wurde speziell für die Anforderungen an eine niedrige Standby-Leistung bei ständig eingeschalteten industriellen Applikationen entwickelt. Der AutoModus ermöglicht eine Frequenzreduzierung beim Betrieb mit geringer Last, wodurch eine Nulllast von 1,5 µA bei 13,5 V VIN und eine hohe Lichtlastfähigkeit ermöglicht werden. Ein nahtloser Übergang zwischen PWM- und PFM-Modus und niedriger MOSFET- Bereich sorgen für einen außergewöhnlichen Wirkungsgrad über den gesamten Lastbereich.
Der TLVM236x5 von Texas Instruments verwendet eine Spitzenstrommodus-Architektur mit interner Kompensation, um einen stabilen Betrieb mit minimaler Ausgangskapazität zu gewährleisten. Mit dem RT-Pin kann die Frequenz zwischen 200kHz und 2,2MHz eingestellt werden, um rauschempfindliche Frequenzbänder zu vermeiden.
Merkmale
- Fähig für die funktionale Sicherheit
- Dokumentation zur Unterstützung des Designs von funktionalen Sicherheitssystemen ist verfügbar
- Vielseitiges synchrones Buck-DC/DC-Modul
- Integrierte MOSFETs Induktivität C-BOOT -Kondensator und Regler
- Breite Eingangsspannungsbereich von 3 V bis 36 V
- Eingangstransientenschutz bis zu 40 V
- Sperrschichttemperaturbereich von -40 °C bis +125 °C
- 4,5 mm × 3,5 mm × 2 mm umspritztes Gehäuse
- Frequenz einstellbar von 200 kHz bis 2,2 MHz mit dem RT-Pin
- Extrem hoher Wirkungsgrad über den gesamten Lastbereich
- Wirkungsgrad von mehr als 88 % bei 12 V VIN, 5 V VOUT, 1 MHz, IOUT = 2,5 A
- Wirkungsgrad von mehr als 87 % bei 24 V VIN, 5 V VOUT, 1 MHz, IOUT = 2,5 A
- Geringe 1,5 µA STANDBY IQ bei 13,5 V VIN
- Für Anforderungen für extrem niedrige EMI optimiert
- Flip-Chip-On-Lead-Gehäuse - FCOL
- Integration von Induktoren und Bootkondensatoren
- CISPR 11, Klasse B-konform
- Optionen für Ausgangsspannung und -strom
- Einstellbare Ausgangsspannung von 1 V bis 6 V
- Geeignet für skalierbare Netzteile
- Pin-kompatibel mit
- TPSM365R6 (65 V, 600 mA)
- Pin-kompatibel mit
Applikationen
- Fabrikautomatisierung
- Prüf- und Messsysteme
- Netzinfrastruktur
Funktionales Blockdiagramm
