Texas Instruments TMUX1119 5-V-Präzisions-Multiplexer
Texas Instruments TMUX1119 5V-Präzisions-Multiplexer sind Single-Pole-Double-Throw-(2:1)-Schalter mit einer großen Betriebsversorgung von 1,08 V bis 5,5 V. Der TMUX1119 eignet sich hervorragend für den Einsatz in einer großen Auswahl von Applikationen von medizinischen Bauteilen bis zu Industrieanlagen. Die Multiplexer unterstützen bidirektionale analoge und digitale Signale auf den Quellen- (Sx) und Drain-Pins (D) von GND bis VDD. Alle Logikeingänge verfügen über Logik-kompatible Schwellenwerte und ermöglichen eine TTL- sowie CMOS-Logik-Kompatibilität.Die ausfallsichere Logikschaltung ermöglicht, dass Spannungen vor dem Versorgungspin auf die Steuerpins angelegt werden können. Dadurch wird das Bauteil vor möglichen Schäden geschützt. Der niedrige Versorgungsstroms von 3 nA und die Optionen von kleinen Gehäusen ermöglichen den Einsatz in tragbaren Applikationen. Die TMUX1119 verfügen über einen sehr niedrigen Einschalt- und Ausschalt-Ableitstrom und eine extrem geringe Ladungsinjektion, wodurch sie in Präzisions-Messapplikationen verwendet werden können.
Merkmale
- Großer Versorgungsbereich: 1,08 V bis 5,5 V
- Niedriger Ableitstrom: 3 pA
- Niedriger On-Widerstand: 1,8 Ω
- Niedrige Ladungsinjektion: –6 pC
- Betriebstemperatur: -40 °C bis + 125 °C
- Kompatibel mit 1,8V-Logikschaltung
- Ausfallsichere Logikschaltung
- Rail-to-Rail-Betrieb
- Bidirektionaler Signalpfad
- Unterbrechungsschaltung
- ESD-Schutz: 2.000 V HBM
Applikationen
- Ultraschall-Scanner
- Patientenüberwachung und Diagnostik
- Blutzuckermessgeräte
- Optische Netzwerke
- Optische Prüfgeräte
- Fernfunkeinheiten
- Leistungsverstärker-Schaltung
- Datenerfassungssysteme
- Automatische Testausstattung (ATE)
- Fabrikautomatisierung und Industriesteuerungen
- Durchflussgeber
- Programmierbare Logik-Controller (PLC)
- Analoge Eingangsmodule
- Batterieüberwachungssysteme
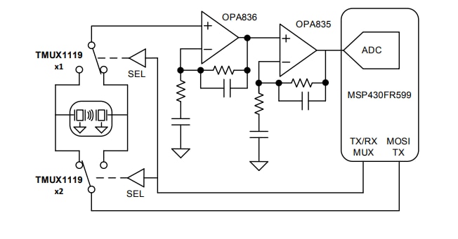
Applikationsbeispiel
Blockdiagramm
Veröffentlichungsdatum: 2019-01-18
| Aktualisiert: 2023-06-05
