Texas Instruments TPD2S703-Q1 USB-ESD-Schutz-ICs
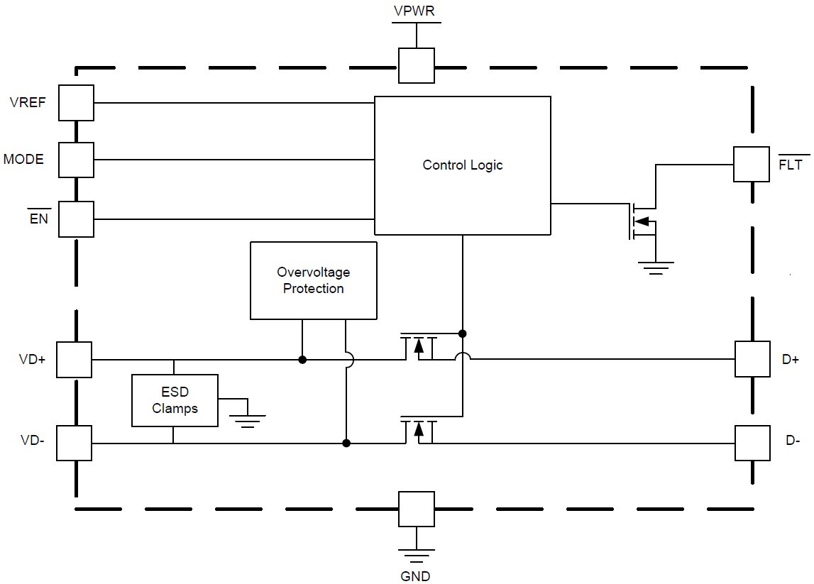
Texas Instruments TPD2S703-Q1 USB-ESD-Schutz-ICs sind eine 2-Kanal-Datenleitungs-Batteriekurzschluss-, VBUS-Kurzschluss- und IEC61000-4-2 ESD-Schutzkomponente für Hochgeschwindigkeits-Automobilschnittstellen wie USB 2.0. Der TPD2S703-Q1 verfügt über zwei Datenleitungs-nFET-Schalter, die eine sichere Datenkommunikation durch die Bereitstellung der klassenbesten Bandbreite für minimale Signalverluste gewährleisten. Dies geschieht bei gleichzeitigem Schutz der internen Systemschaltungen vor sämtlichen Überspannungsbedingungen an den Pins VD+ und VD-. An diesen Pins kann das Bauelement einen Überspannungsschutz bis zu 18 V DC bewältigen. Durch diese Funktion wird ausreichend Schutz gegen einen Kurzschluss der Datenleitungen zur Autobatterie sowie zur USB-VBUS-Schiene geboten. Die Überspannungsschutzschaltung bietet die bewährteste Batterie-Kurzschlussisolation in der Branche und schaltet die Datenschalter in 200 ns ab. Diese Schutzvorrichtung schützt zudem die vorgeschalteten Schaltkreise vor schädlichen Spannungs- und Stromspitzen.Merkmale
- AEC-Q100-qualifiziert
- -40 °C bis +125 °C Betriebstemperaturbereich
- Batteriekurzschlussschutz (bis zu 18 V) und VBUS-Kurzschlussschutz auf VD+, VD-
- ESD-Leistung VD+, VD
- ±8 kV Kontaktentladung (IEC 61000-4-2 und ISO 10605 330 pF, 330 Ω)
- ±15 kV Kontaktentladung (IEC 61000-4-2 und ISO 10605 330 pF, 330 Ω)
- Hochgeschwindigkeits-Datenschalter (1 GHz Bandbreite)
- Benötigt nur ein 5V-Netzteil
- Einstellbarer OVP-Schwellwert
- Schnelle Reaktionszeit (Überspannung von 200 ns typisch)
- Überhitzungsschutz-Funktion
- Integrierte Eingangsfreigabe und Fehlerausgangssignal
- Durchlauf-Routing für Datenintegrität
- 10-Pin-VSSOP-Gehäuse (3 mm×3 mm)
- 10-Pin-WSON-Gehäuse (2,5 mm×2,5 mm)
Applikationen
- Endgeräte
- Steuereinheit
- Rücksitz-Entertainment
- Telematik
- USB-Hubs
- Navigationsmodule
- Medienschnittstelle
- Schnittstellen
- USB 2.0
- USB 3.0
Funktionales Blockdiagramm
Veröffentlichungsdatum: 2017-08-17
| Aktualisiert: 2025-03-05
