Texas Instruments TPS1213-Q1 Smart-High-Side-Treiber

TPS1213-Q1 Smart-High-Side-Treiber von Texas Instruments bietet einen niedrigen IQ und einen weiten Betriebsspannungsbereich von 3,5 V bis 40 V Der 45 V High-Side-Treiber wurde für 12 V Systemdesigns entwickelt. Das Gerät kann negativen Versorgungsspannungen unter -40 V widerstehen und Lasten schützen. Darüber hinaus verfügt der Treiber über zwei Gate-Treiber mit einer 1,69 A Quellen- und 2 A Senkenstromleistung zur Ansteuerung von MOSFETs im Hauptpfad und einer 165 µA Quellen- und 2 A Senkenstromleistung für geringe Pfad-Verlustleistung.

Im Energiesparmodus mit LPM = Low bleibt der FET des Energiesparpfads eingeschaltet und die Haupt-FETs werden ausgeschaltet. Das Gerät verwendet in diesem Modus einen niedrigen IQ von 35 µA (typ). Der Schwellenwert für das automatische Wakeup geht in einen aktiven Zustand über und kann über den ISCP/LWU-Pin geändert werden. Der IQ sinkt auf 1 μA (typ) mit EN/UVLO low.

Der TI TPS1213-Q1 Smart-High-Side-Treiber bietet einen einstellbaren Kurzschlussschutz mit MOSFET VDS -Sensing oder mit einem externen RSNS-Widerstand. Auto-Retry und Latch-Off-Fehlerverhalten können konfiguriert werden. Das Bauteil verfügt auch über eine Diagnose des internen Kurzschlusskomparators mit Hilfe einer externen Steuerung am Eingang SCP_TEST.

Der TPS12130-Q1 ist in einem 19-poligen VSSOP Gehäuse erhältlich und ist gemäß AEC-Q100 für Automobilanwendungen qualifiziert.

Merkmale

  • AEC-Q100 qualifiziert für Automobilanwendungen mit Gerätetemperaturklasse 1, Betriebstemperaturbereich von -40 °C bis +125 °C
  • Dokumentation über die Funktionssicherheitsfähigkeit zur Unterstützung des Designs funktionaler Sicherheitssysteme
  • 3,5 V bis 40 V Eingabebereich (45 V absolutes Maximum)
  • Eingangsverpolungsschutz von bis zu -40 V
  • Integrierte 11 V Ladepumpe
  • Niedriger Ruhestrom, 35 µA im Energiesparmodus (LPM = Low)
  • Niedriger 1 µA (typ) Abschaltstrom (EN/UVLO = Low)
  • Starke Gate-Treiber (G1PU/G1PD: 1,69 A Quellen- und 2 A Senkenstrom)
  • Einstellbare Eingangsunterspannungsabschaltung (UVLO)
  • Einstellbarer Kurzschlussschutz (ISCP) mit einstellbarer Reaktionszeit (TMR) und Fehler-Flagausgang (FLT)
  • Schneller Übergang vom Energiesparmodus in den aktiven Modus mit WAKE-Anzeige
    • 8 µs Umschaltzeit vom Low-Power-Pfad zum Hauptpfad durch externen LPM-Trigger (low to high)
    • Einstellbarer Schwellenwert für das Wakeup der Last (ILWU) mit (6µs) Umschaltung vom Stromsparpfad auf den Hauptpfad
  • Fehleranzeige (FLT) bei Kurzschluss, Unterspannung der Ladepumpe und Eingangsunterspannung
  • Kurzschlusskomparator-Diagnose (SCP_TEST)

Applikationen

  • Automobilindustrie 12 V BMS
  • Stromverteilerkasten

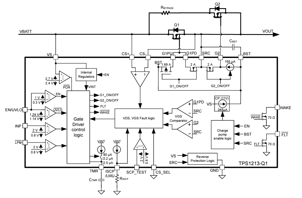
Funktionales Blockdiagramm

Blockdiagramm - Texas Instruments TPS1213-Q1 Smart-High-Side-Treiber
Applikations-Schaltungsdiagramm - Texas Instruments TPS1213-Q1 Smart-High-Side-Treiber
Veröffentlichungsdatum: 2024-11-05 | Aktualisiert: 2024-11-14