Texas Instruments TPS1641x eFuse mit Leistungs- und Strombegrenzung
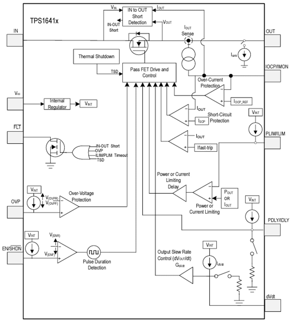
Die Texas Instruments TPS1641x eFuse mit Strom- und Leistungsbegrenzung verfügt über eine genaue Leistungs- oder Strombegrenzung. Das Bauelement bietet einen robusten Schutz mit integriertem Überstromschutz, Überspannungsschutz, IN-to-OUT-Kurzschlusserkennung und Übertemperaturschutz Die TPS16410 und TPS16411 Bauelemente bieten eine Leistungsbegrenzung von ±5 % bei 15 W für Lasten und eine konfigurierbare Ausblendzeit für transiente Überlast- oder Überstromereignisse. Die TPS16410 und TPS16411 können für stromsparende Schaltungen (LPCs) für eine Leistungsbegrenzung von 15 W gemäß IEC60335- und UL60730-Standards verwendet werden. TPS1641x Bauelemente bieten Schutz gegen benachbarte Pin-Kurzschluss- und Pin-Kurzschluss-zu-GND-Fehler.Applikationen wie der Rückwandplatinen-Leistungsschutz in PLC- und DCS-Modulen konfigurieren die Strombegrenzung mit einem Widerstand auf dem ILIM-Pin. Die Bauelemente TPS16412 und TPS16413 bieten eine Strombegrenzung von ±6 % bei 1 A für Lasten und bieten eine Steuerung der Ausgangsanstiegsrate mit einem dVdT-Pin, um große kapazitive Lasten beim Einschalten aufzuladen. Der TPS1641x von Texas Instruments verfügt über eine IN-to-OUT-Kurzschlusserkennung. Das Bauelement zeigt IN-to-OUT-Kurzschluss auf dem FLT-Pin an. Der FLT-Pin kann als digitaler Eingang zum MCU bereitgestellt oder verwendet werden, um einen externen PFET anzusteuern. Die Bauteile sind für einen Betrieb mit einem Sperrschichttemperaturbereich von -40 °C bis +125 °C ausgelegt.
Merkmale
- Betriebsspannungsbereich (IN)
- TPS16410, TPS16411: 4,5 V bis 40 V
- TPS16412, TPS16413: 2,7 V bis 40 V
- Es widersteht negativen Spannungen bis zu -1 V am Ausgang
- Extrem niedriger Einschaltwiderstand (Ron = 152 mΩ (typisch))
- TPS16410, TPS16411: 2 W bis 64 W Leistungsbegrenzung
- TPS16412, TPS16413: 0,03 A bis 1,8 A Strombegrenzung
- IN-to-OUT-Kurzschlusserkennung und Anzeige auf dem FLT-Pin
- FLT-Ausgang für Diagnosefunktionen und Ansteuerung von externem PFET
- Genaue Leistungsbegrenzung von ±5 % bei 15 W (TPS16410, TPS16411)
- Genaue Strombegrenzung von ±6 % bei 1 A (TPS16412, TPS16413)
- Konfigurierbarer Überspannungsschutz
- Konfigurierbarer Überstromschutz (IOCP)
- Konfigurierbare Ausblendzeit für transiente Ströme
- Überspannungsschutz bis zu 60 V mit externem FET
- Einstellbare Steuerung der Ausgangsanstiegsrate (dVdt) für Einschaltstromschutz
- Aktivieren und Abschalten der Steuerung
- Ausgangslaststromüberwachung auf IOCP-Pin
- Übertemperaturschutz (OTP) mit thermischer Abschaltung
- QFN von 3 mm × 3 mm, kleiner Footprint von 0,5 mm
Applikationen
- Kühlschränke und Tiefkühler
- Ofen
- Geschirrspülmaschine
- HLK-Ventil- und Betätigersteuerung
- Beatmungsgeräte
- Anästhesie-Abgabesysteme
Funktionales Blockdiagramm
