Texas Instruments TPS22811x Lastschalter

Der Texas Instruments TPS22811x Lastschalter ist eine hochintegrierte Stromverteilungslösung in einem kleinen Gehäuse. Das Bauteil ermöglicht die Steuerung und Überwachung von Stromversorgungsschienen mit einer minimalen Anzahl von externen Komponenten. Die Ausgangs-Anstiegsrate und der Einschaltstrom können mit einem einzelnen externen Kondensator angepasst werden. Lasten sind gegen Eingangsüberspannungsbedingungen geschützt, indem der Ausgang unterbrochen wird, wenn der Eingang einen einstellbaren Überspannungsschwellwert überschreitet. Das Bauteil enthält eine schnelle Auslösereaktion zum Schutz gegen schwere Fehler am Ausgang im stationären Zustand.

Die Bauteile bieten eine genaue analoge Messung des Ausgangslaststroms und eine digitale Power-Good-Anzeige zur Unterstützung der Systemüberwachung und Diagnose. Die Bauteile sind in einem 10-Pin-HotRod™-QFN-Gehäuse von 2 mm × 2 mm für eine verbesserte thermische Leistungsfähigkeit und einen reduzierten System-Footprint verfügbar. Die TPS22811x von Texas Instruments sind für den Betrieb über einen Sperrschichttemperaturbereich von -40 °C bis +125 °C ausgelegt.

Merkmale

  • Großer Betriebseingangsspannungsbereich: 2,7 V bis 16 V
    • Absolutes Maximum: 20 V
  • Integrierter FET mit niedrigem Einschaltwiderstand (RON = 6 mΩ (typisch))
  • Anpassbare Ausgangsanstiegsraten-Steuerung (dVdt)
  • Aktiver hoher Freigabeeingang mit einstellbarem Schwellenwert der Unterspannungssperre (UVLO)
  • Aktiver hoher Freigabeeingang mit einstellbarem Schwellenwert der Unterspannungssperre (OVLO)
  • Schneller Überspannungsschutz
    • Einstellbare Überspannungssperre (OVLO) mit einer Anschwingzeit von 1,2 µs (typisch)
  • Analoger Laststromüberwachungsausgang (IMON)
    • ±9 % Genauigkeit für IOUT > 3 A
  • Schnelles Ansprechverhalten für Kurzschluss-Sicherung im stationären Zustand
    • Anschwingzeit: 640 ns (typisch)
    • Fester Schwellenwert
  • Übertemperaturschutz
  • Power-Good-Anzeige (PG) mit einem einstellbaren Schwellenwert (PGTH)
  • Schnelle Ausgangsentladung
  • Kleiner Footprint (QFN 2 mm × 2 mm, 0,45 mm Rastermaß)

Applikationen

  • Optische Module
  • Server-/PC-Motherboard-/Add-on-Karten
  • Enterprise-Router/Rechenzentrum-Schalter
  • Industrie-PC
  • UHDTV,

Videos

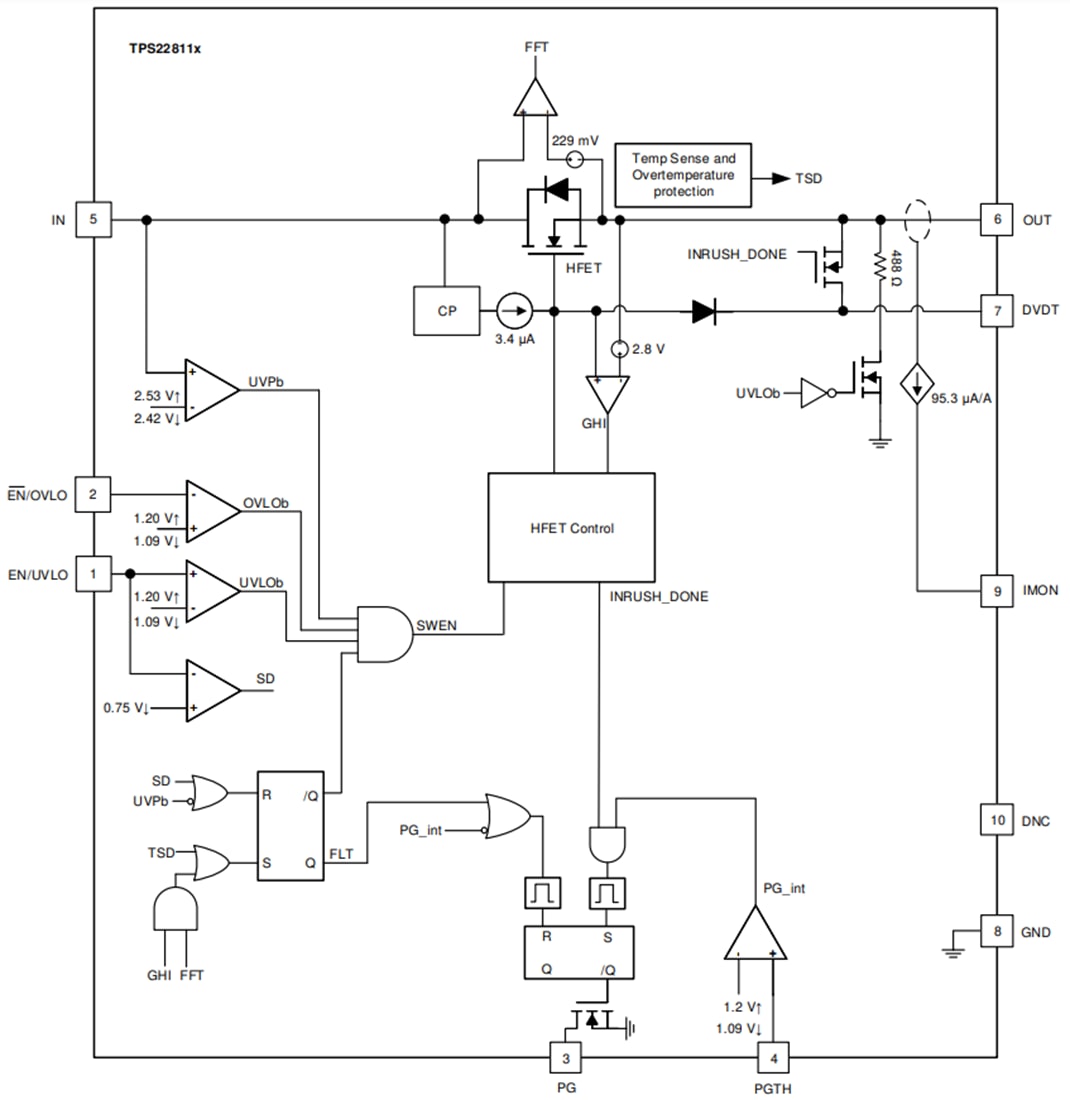
Funktionales Blockdiagramm

Texas Instruments TPS22811x Lastschalter
Veröffentlichungsdatum: 2022-09-07 | Aktualisiert: 2022-09-21