Texas Instruments TPS2291L02 Lastschalter
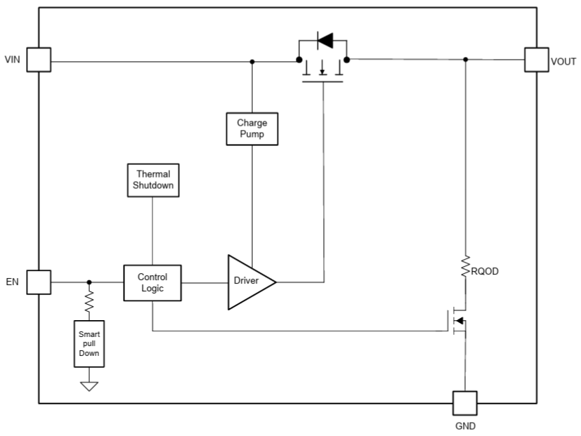
Der Texas Instruments TPS2291L02 Lastschalter ist ein kompakter Lastschalter mit niedrigem IQ, niedrigem RON und geregelter Einschaltzeit. Dieser Schalter wird über einen Ein- und Aus-Eingang (EN) gesteuert, der direkt mit Niederspannungs-Steuersignalen verbunden werden kann. Der TPS2291L02 Schalter verfügt über einen N-Kanal-MOSFET, der in einem Eingangsspannungsbereich von 1,05 V bis 5,5 V arbeitet und einen maximalen Dauerstrom von 2 A unterstützt. Dieser Lastschalter wird mit einer Eingangsspannung von 1,05 VIN bis 5,5 VIN betrieben, wodurch das Bauteil vielseitig und für verschiedene Spannungsschienen geeignet ist. Der TPS2291L02 Schalter ist in einem kleinen, platzsparenden 4-Pin-Wafer-Chip-Scale(DSBGA)-Gehäuse (YCJ) mit den Abmessungen 0,616 mm x 0,616 mm, 0,35 mm Rastermaß und 0,35 mm Höhe erhältlich. Dieser Lastschalter arbeitet im Freilufttemperaturbereich von -40 °C bis 105 °C. Das TPS2291L02 Bauteil eignet sich ideal für Notebook-PCs, Tablets, Wearable-Technologie, Digitalkameras, Spielekonsolen und Solid-State-Drives.Merkmale
- Integrierter Einzelkanal-Lastschalter
- Eingangsbetriebsspannungsbereich (VIN): 1,05 V bis 5,5 V
- Geringer On-Widerstand (RON):
- RON = 18,6 mΩ (typisch) bei VIN ≥ 3,3 V
- RON = 20,1 mΩ (typisch) bei VIN = 1,8 V
- RON = 23,3 mΩ (typisch) bei VIN = 1,05 V
- Geringer Stromverbrauch:
- 90 nA (typisch) im EIN-Zustand (IQ)
- 1,6 nA (typisch) im AUS-Zustand (ISD)
- 2 AA maximaler Dauerstrom
- Kontrollierte Einschaltzeit von 130 μs
- 235 Ω (typisch) schnelle Ausgangsentladung (QOD)
- Thermische Abschaltung zum Eigenschutz
- Smart EN-Pin-Pull-Down (RPD,EN):
- 25 nA (maximal) EN ≥ VIH (ION)
- 530 kΩ (typisch) EN ≤ VIL (RPD,ON)
- DSBGA (YCJ) mit extrem kleinem Wafer-Chip-Scale-Gehäuse mit den Abmessungen 0,616 mm x 0,616 mm, 0,35 mm Rastermaß und 0,35 mm Höhe
- ESD-Leistung geprüft gemäß JESD 22: 2 kV HBM und 1 kV CDM
Applikationen
- Laptop-Computer
- Tablet-PCs
- Wearable-Technologie
- Digitalkameras
- Spielkonsolen
- Solid-State-Drive
Schaltschema
Blockdiagramm
Veröffentlichungsdatum: 2026-01-14
| Aktualisiert: 2026-01-19
