Texas Instruments TPS22990 Lastschalter mit 5,5 V und 10 A
Der Texas Instruments TPS22990 Lastschalter mit 5,5 V und 10 A ist ein 3,9mΩ-Einkanal-Lastschalter mit einer geregelten verstellbaren und integrierten Einschalt-PG-Anzeige. Das Bauteil enthält ein n-Kanal-MOSFET, der über einen Eingangsspannungsbereich von 0,6 V bis 5,5 V betrieben werden kann. Es kann auch einen maximalen Dauerstrom von 10 A unterstützen. Der große Eingangsspannungsbereich und die hohe Strombelastbarkeit ermöglichen die Verwendung der Bauteile in mehreren Designs und Endgeräten. Der 3,9mΩ-On-Widerstand reduziert den Spannungsabfall über den Lastschalter und die Verlustleistung vom Lastschalter. Der TPS22990 hat einen optionalen 218Ω-On-Chip-Widerstand für eine schnelle Entladung des Ausgangs bei Deaktiviertung des Schalters, um einen unbekannten Zustand zu vermeiden, der durch eine potenzialfreie Versorgung an der nachgeschalteten Last verursacht wird.Merkmale
- Integrierter Einkanal-Lastschalter
- VBIAS-Eingangsspannung: 2,5 V bis 5,5 V
- VIN-Spannungsbereich: 0,6 V bis VBIAS
- On-Widerstand
- RON = 3,9 mΩ (typisch) bei VIN = 5 V (VBIAS = 5 V)
- RON = 3,9 mΩ (typisch) bei VIN = 3,3 V (VBIAS = 3,3 V)
- Max. 10 A Dauerschaltstrom
- Ruhestrom
- IQ,VBIAS = 63 µA bei VBIAS = 5 V
- Abschaltstrom
- ISD,VBIAS = 5,5 µA bei VBIAS = 5 V
- ISD,VIN = 4 nA bei VBIAS = 5 V, VIN = 5 V
- Kontrollierte und einstellbare Anstiegsrate durch CT
- Power-Good-Anzeige (PG)
- Schnelle Ausgangsentladung (QOD) (nur TPS22990)
- 10-Pin-SON-Gehäuse mit Wärme-Pad von 3 mm × 2 mm
- ESD-leistungsgetestet gemäß JESD 22
- 2 kV HBM und 1 kV CDM
Applikationen
- Notebooks, Chromebooks und Tablets
- Desktop- und Industrie-PC
- Solid-State-Laufwerke (SSDs)
- Server
- Telekom-Systeme
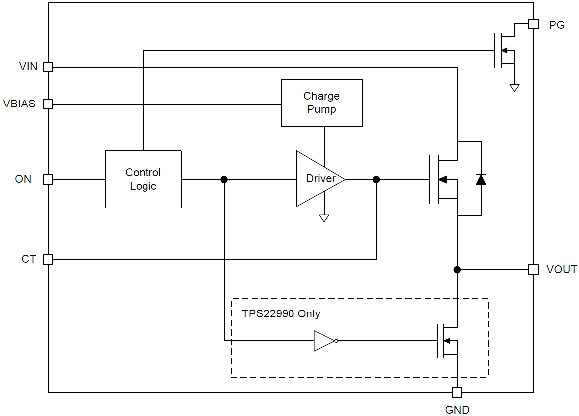
Funktionales Blockdiagramm
Veröffentlichungsdatum: 2016-09-02
| Aktualisiert: 2022-04-06
