Texas Instruments TPS22992x Lastschalter
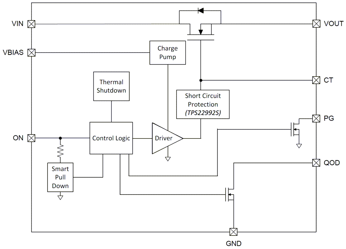
Texas Instruments TPS22992x Lastschalter sind Einkanal-Lastschalter mit einem 8,7-mΩ-Leistungs-MOSFET, die für eine maximale Leistungsdichte in Applikationen bis zu 5,5 V und 6 A ausgelegt sind. Eine konfigurierbare Anstiegszeit bietet Flexibilität bei der Leistungssequenzierung und reduziert den Einschaltstrom bei Lasten mit hoher Kapazität.Der Schalter wird über einen Freigabe-Pin (ON) gesteuert, der direkt mit GPIO-Signalen mit niedriger Spannung (VIH = 0,8 V) verbunden werden kann. Das TPS22992x Bauteil verfügt über einen optionalen QOD-Pin für eine schnelle Ausgangsentladung, wenn der Schalter ausgeschaltet ist, und die Abfallzeit (tFALL) des Ausgangs kann über einen externen Widerstand eingestellt werden. Ein Power-Good-Signal (PG) am Bauteil zeigt an, wenn der Haupt-MOSFET vollständig eingeschaltet ist, was zur Aktivierung einer nachgeschalteten Last verwendet werden kann.
Beide TPS22992x Bauteile verfügen über eine thermische Abschaltung, um den Schutz in Umgebungen mit hohen Temperaturen zu gewährleisten. Darüber hinaus ist der TPS22992S mit einem Überstromschutz ausgestattet, der eine Beschädigung des Bauteils verhindert, wenn der Ausgang während des Betriebs oder der Inbetriebnahme kurzgeschlossen wird.
Der TPS22992 von Texas Instruments ist in einem 8-Pin-WQFN-Gehäuse mit den Abmessungen 1,25 mm × 1,25 mm und einem Rastermaß von 0,4 mm für Applikationen mit kleinem Formfaktor erhältlich. Das TPS22992S Bauteil ist in einem 8-Pin-WQFN-Gehäuse mit den Abmessungen 1,5 mm × 1,25 mm und einem Rastermaß von 0,5 mm erhältlich, wenn ein größeres Pin-Rastermaß erforderlich ist. Beide Bauteile arbeiten im Freiluft-Temperaturbereich von -40 °C bis +125 °C.
Merkmale
- Eingangsbetriebsspannungsbereich (VIN)
- TPS22992 – 0,1 V bis 5,5 V
- TPS22992S – 1 V bis 5,5 V
- Vorspannungsversorgung: 1,5 V bis 5,5 V (VBIAS)
- Maximaler Dauerstrom: 6 A
- Einschaltwiderstand (RON): 8,7 mΩ (typisch)
- Einstellbare Anstiegsratensteuerung
- Einstellbare schnelle Ausgangsentladung (QOD)
- Open-Drain-Power-Good-Signal (PG)
- Geringer Stromverbrauch
- EIN-Zustand (IQ): 10 µA (typisch) für TPS22992
- EIN-Zustand (IQ): 30 µA (typisch) für TPS22992S
- AUS-Zustand (ISD): 0,1 µA (typisch)
- Kurzschluss-Sicherung (nur TPS22992S)
- Thermische Abschaltung
- Smart-ON-Pin-Pull-Down (RPD,ON)
- 25 nA (typisch) EIN ≥ VIH (ION)
- 500 kΩ (typisch) EIN ≤ VIL (RPD,ON)
Applikationen
- Datenspeicher
- PC und Notebooks
- Industrie-PC
- Optisches Modul
Funktionales Blockdiagramm
