Texas Instruments TPS22995H-Q1 Lastschalter für Fahrzeuganwendungen
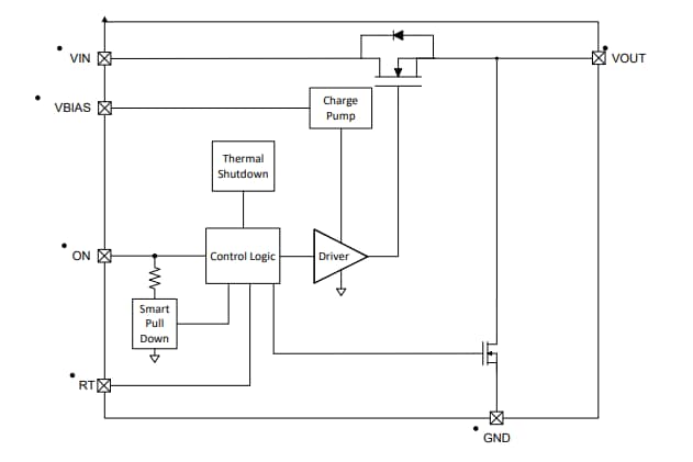
Der Lastschalter für Fahrzeuganwendungen TPS22995H-Q1 von Texas Instruments verfügt über einen n-Kanal-MOSFET mit 19 mΩ, der über einen Eingangsspannungsbereich von 0,8 V bis 5,5 V mit einem maximalen Dauerstrom von 3 A betrieben wird. Der TPS22995H-Q1 wird über einen Ein-/Aus-Eingang (on) gesteuert, der direkt mit Niederspannungs-GPIO-Signalen verbunden werden kann. Das Bauelement TPS22995H-Q1 bietet eine schnelle Ausgangsentladung während der Schalter ausgeschaltet ist, wodurch die Ausgangsspannung auf einen bekannten Zustand von 0 V herabgezogen wird. Darüber hinaus bietet das Gerät einen einstellbaren Anstieg zur Begrenzung von Einschaltströmen bei hohen kapazitiven Lasten.Die pins des TPS22995H-Q1 Schalters von TI sind gegen hohe Feuchtigkeitsbedingungen widerstandsfähig. Diese Feuchtigkeitsfunktion ermöglicht es dem Gerät, mit einem 100kΩ Kurzschluss von jedem Pin zu GND oder Strom zu funktionieren. Wenn der Timing-Pin (RT) durch hohe Luftfeuchtigkeit beeinträchtigt wird, wird erwartet, dass das Timing innerhalb von +/-20% bleibt.
Der TPS22995H-Q1 ist in einem 2,8 mm x 2,9 mm großen 6-Pin-SOT-Gehäuse mit 0,5 mm Raster untergebracht und für den Betrieb im Freilufttemperaturbereich von -40 °C bis +125 °C ausgelegt.
Merkmale
- AEC-Q100-qualifiziert für Fahrzeuganwendungen:
- Temperaturklasse 1 von -40 °C bis 125 °C, TA
- Eingangsbetriebsspannungsbereich (VIN) von 0,8 V bis 5,5 V
- Vorspannungsversorgung (V Bias) bis 1,5 V bis 5,5 V
- Maximaler Dauerstrom: 3 A
- ON-Widerstand (RON): 19 mΩ (typ.)
- Einstellbare Anstiegsratensteuerung über einen externen Widerstand
- Schnelle Ausgangsentladung (QOD): 100 Ω (typisch)
- Übertemperaturschutz
- Feuchtigkeitsresistente Stifte:
- 100kΩ Kurzschluss zu GND
- Kurzschluss-zu-Leistung: 100 kΩ
- Smart-ON-Pin-Pulldown (RPD, ON):
- ON ≥ VIH (ION) von 25 nA (max.)
- ON ≤ VIL (RPD, ON) von 500 kΩ (typisch)
- Geringer Stromverbrauch:
- 10 µA (typ.) EIN-Zustand (IQ)
- 0,1 µA (typ.) AUS-Zustand (ISD)
Applikationen
- Infotainment
- Kombiinstrumente
- FAS
Blockdiagramm
Typisches Applikationsdiagramm
Veröffentlichungsdatum: 2023-01-20
| Aktualisiert: 2025-03-06
