Texas Instruments TPS22998EVM Evaluierungsmodul
Das Texas Instruments TPS22998EVM Evaluierungsmodul ist zur Evaluierung einer zweilagigen PCB ausgelegt, die das TPS22998 Lastschalter-Bauteil enthält. Dieses Modul mit Testpunktverbindungen ermöglicht die Steuerung des Bauteils mit benutzerdefinierten Testbedingungen und nimmt präzise RON-Messungen vor. Das TPS22998EVM Modul wird mit einem Eingangsspannungsbereich von 0,2 Vin bis 5,5 Vin betrieben. Dieses Modul ermöglicht den Zugriff auf die Pins VIN, VOUT, ON und CT des Lastschalters TPS22998. Das TPS22998EVM-Modul verfügt über integrierte CIN- und COUT-Kondensatoren und eine einstellbare Anstiegszeit.Merkmale
- VBIAS-Spannungsbereich: 2,2 V bis 5,5 V
- VIN-Eingangsspannungsbereich: 0,2 V bis 5,5 V
- 10 A max. Gleichstrom-Schaltbetrieb
- Zur Evaluierung des TPS22998RYZR Einkanal-Lastschalters ausgelegt
- Niedriger Einschaltwiderstand (RON): 4 mΩ (typisch)
- Einstellbare Anstiegsrate und feste Schnellausgangsentladung
- Thermische Abschaltung
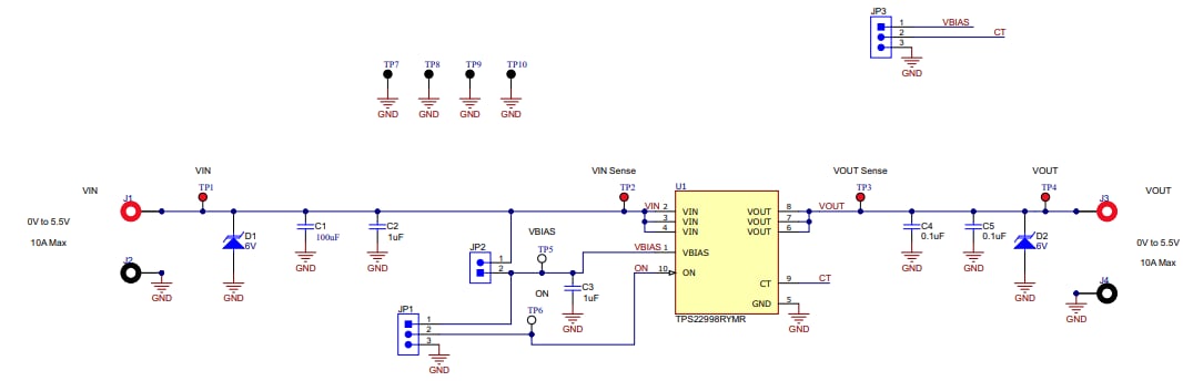
TPS22998EVM Schaltplan
Veröffentlichungsdatum: 2022-04-27
| Aktualisiert: 2022-05-27
