Texas Instruments TPS2372 Leistungssarke PoE-PD-Schnittstelle
Texas Instruments TPS2372 leistungsstarke PoE- (Power over Ethernet) PD-Schnittstelle enthält alle Funktionen, die zur Implementierung einer Powered Device (PD) gemäß IEEE802.3at oder IEEE802.3bt (Entwurf) (Typ 1 bis 4) benötigt werden. Mit einem niedrigen internen Schaltwiderstand kann der TPS2372-4 Hochleistungsapplikationen bis 90 W unterstützen. Bei einem 100 Meter langen CAT5-Kabel entspricht dies 71,3 W am PD-Eingang. Der TPS2372 arbeitet mit erweiterten Funktionen. Die automatische MPS-Funktion ermöglicht Applikationen, die äußerst stromsparende Standby-Modi erfordern. Dieses Bauteil erzeugt automatisch den erforderlichen Impulsstrom zur Beibehaltung der PSE-Leistung. Ein externer Widerstand wird verwendet, um diese Funktion zu ermöglichen und die MPS-Impulsstromamplitude zu programmieren. Zusätzlich realisiert die TPS2372 eine Verzögerungsfunktion, um entfernten PSE das Abschließen der Einschaltstromphase vor Freigabe des Power-Good-Ausgangs (PG) zu ermöglichen. Dadurch wird sichergestellt, dass die Inbetriebsetzungsanforderungen gemäß IEEE802.3bt (Entwurf) erfüllt werden.Merkmale
- IEEE 802.3bt (Entwurf) PD-Lösung für PoE Typ 4
- Unterstützt Leistungsstufen für 90W-Betrieb des Typs 4
- Robuster 100V-Hot-Swap-MOSFET
- TPS2372-4 (typisch): 0,1 Ω, 2,2 A Strombegrenzung
- Zugewiesene Leistungsanzeigeausgänge
- PG-Ausgang mit Einschaltstromverzögerung
- Mit PSE-Einschaltstrom kompatibel
- Automatische Beibehaltung der Leistungssignatur (MPS)
- Automatische MPS-Anpassung für PSE Typ 1-2 oder 3-4
- Unterstützt Standby-Modi mit extrem geringem Stromverbrauch
- Unterstützt Autoclass-Betrieb
- Unterstützt PoE++ PSE
- -40 °C bis 125 °C Sperrschichttemperaturbereich
- 20-Pin-VQFN-Gehäuse
Applikationen
- IEEE 802.3bt-konforme (Entwurf) Bauteile
- Beleuchtung
- Leistungsmodule
- PD mit zwei Signaturen/erzwungene UPOE
- 4PPOE
- Durchleitsystem
- Sicherheitskameras
- Mehrband-Zugangspunkte
- Pico-Basisstationen
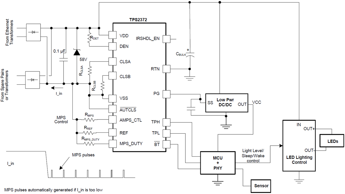
Vereinfachter Schaltplan
Veröffentlichungsdatum: 2018-03-13
| Aktualisiert: 2022-11-02
