Texas Instruments TPS23731 Power-over-Ethernet-Power-Device
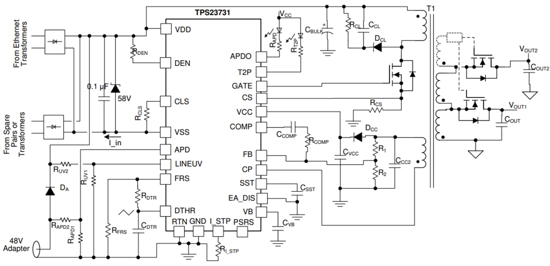
Das Texas Instruments TPS23731 1-4-Power-Over-Ethernet(PoE)-Power-Device (PD) kombiniert eine PoE-PD-Schnittstelle und einen Strommodus-DC/DC-Controller. Das Bauteil ist für Flyback-Schaltregler-Designs optimiert, bei denen die Verwendung einer primärseitigen Regelung (PSR) unterstützt wird. Die PoE-Schnittstelle unterstützt die IEEE 802.3bt- und IEEE 802.3at-Standards für Applikationen, die einen PD-Eingang von bis zu 25,5 W oder weniger erfordern. Das programmierbare Frequenzspreizungs-Dithering (SSFD) wird zur Reduzierung der Größe und der Kosten des EMI-Filters bereitgestellt. Eine fortschrittliche Inbetriebnahme mit einstellbarem Soft-Start trägt zur Verwendung eines Kondensators mit minimaler Vorspannung bei, während gleichzeitig das Einschalten des Wandlers und das Hiccup-Design vereinfacht und darüber hinaus sichergestellt wird, dass die IEEE 802.3bt/at-Anforderungen für die Inbetriebnahme erfüllt werden. Die Soft-Stop-Funktion des TPS23731 von Texas Instruments reduziert die Belastung auf Schalt-Synchronierungs-FET(s) und ermöglicht eine Reduzierung der BOM-Kosten für den FET.Die PSR-Funktion des DC/DC-Controllers verwendet eine Rückkopplung von einer Hilfswicklung für die Steuerung der Ausgangsspannung, wodurch die Notwendigkeit für einen externen Shunt-Regler und einen Optokoppler entfällt. Das Bauteil ist für einen Betrieb im kontinuierlichen Leitungsmodus (Continuous Conduction Mode, CCM) mit einer sekundärseitigen Synchrongleichrichtung optimiert, was einen optimalen Wirkungsgrad, eine Regelungsgenauigkeit und ein Schrittlastverhalten über mehrere Ausgänge ermöglicht. Der DC/DC-Controller verfügt über einen Neigungsausgleich und eine Austastung. Die typische Schaltfrequenz beträgt 250 kHz. Das automatische MPS ermöglicht Applikationen mit Stromsparmodi oder mehreren Einspeisungen. Das Bauteil passt automatisch seine gepulste Stromamplitude und die Dauer entsprechend dem PSE-Typ und den Systembedingungen an, um die Leistung bei gleichzeitiger Reduzierung des Verbrauchs zu erhalten.
Merkmale
- Vollständige IEEE 802.3bt Typ 3 (Klasse 1 bis 4) und 802.3at PoE-PD-Lösung
- EA Gen. 2 Logo-fähig (PoE-2-PD-controller)
- Robuster Hot-Swap-MOSFET von 100 V, 0,3 Ω (typisch)
- Unterstützt Leistungsstufen für einen Betrieb von bis zu 30 W
- Integrierter PWM-Controller für Flyback-Konfiguration
- Flyback-Steuerung mit primärseitiger Regelung
- Unterstützt CCM-Betrieb
- Lastregelung (0 bis 100 % Lastbereich): ±1,5 % (5-V-Ausgang, typisch) — mit Sync-FET
- Lastregelung (5 bis 100 % Lastbereich): ±3 % (12-V-Ausgang, typisch) — Diode gleichgerichtet
- Unterstützt eine sekundärseitige Regelung
- Soft-Start-Steuerung mit erweitertem Einschalt- und Hiccup-Modus-Überlastschutz
- Soft-Stopp-Abschaltung
- Einstellbare Frequenz mit Synchronisierung
- Programmierbares Frequenz-Dithering für EMI
- Flyback-Steuerung mit primärseitiger Regelung
- Automatische Beibehaltung der Leistungssignatur (MPS)
- Automatische Anpassung an PSE-Typ und Laststrom mit automatischer Dehnung
- Primärer Adapterprioritätseingang
- Sperrschichttemperaturbereich: -40 °C bis +125 °C
Applikationen
- Video- und VoIP-Telefone
- Zugangspunkte
- Sicherheitskameras
- Redundante Einspeisung oder Stromverteilung
Vereinfachtes Applikationsdiagramm
