Texas Instruments TPS2521x 4-A-eFuses
Texas Instruments TPS2521x 4-A-eFuses sind eine hochintegrierte Schaltungsschutz- und Leistungsmanagementlösung in einem kleinen Gehäuse. Die Bauteile bieten mehrere Schutzmodi mit sehr wenigen externen Komponenten und sind ein robuster Schutz gegen Überlast, Kurzschlüsse, Überspannungen, Umpolung und übermäßigen Einschaltstrom. Mit integrierten Back-to-Back-FETs wird der Rückstromfluss vom Ausgang zum Eingang jederzeit blockiert. Dadurch eignet sich das Bauteil hervorragend für Systeme, die eine lastseitige Energie benötigen, um die Speicherung für den Fall, dass die Eingangsstromversorgung ausfällt, zu halten.Die Ausgangs-Strombegrenzung kann mit einem einzelnen externen Widerstand eingestellt werden. Es ist auch möglich, den Ausgangslaststrom durch Messen des Spannungsabfalls über dem Strombegrenzungswiderstand genau zu erfassen. Applikationen mit besonderen Anforderungen an den Einschaltstrom können die Anstiegsrate des Ausgangs mit einem einzigen externen Kondensator einstellen. Lasten werden vor Eingangsüberspannungsbedingungen geschützt, indem der Ausgang auf eine sichere feste maximale Spannung (Pin-wählbar) geklemmt wird. Die Bauteile sind in einem 10-Pin-HotRod-QFN-Gehäuse von 2 mm × 2 mm für eine verbesserte thermische Leistungsfähigkeit und einen reduzierten System-Footprint verfügbar. Die TPS2521x von Texas Instruments sind für den Betrieb über einen Sperrschichttemperaturbereich von -40 °C bis +125 °C ausgelegt.
Merkmale
- Großer Betriebseingangsspannungsbereich: 2,7 V bis 5,7 V
- Absolutes Maximum von 28 V
- Widersteht negativen Spannungen von bis zu -15 V
- Integrierte Back-to-Back-FETs mit niedrigem Einschaltwiderstand (ROn = 31 mΩ (typisch))
- Betrieb der Ideal-Diode mit echter Rückstromsperre
- Schnelle Überspannungsklemme (OVC) mit einem Pin-wählbaren Schwellenwert (3,8 V, 5,7 V) mit einer Anschwingzeit von 5 µs (typisch)
- Überstromschutz mit Laststromüberwachungsausgang (ILM)
- Aktives Strombegrenzungsverhalten
- Einstellbarer Schwellenwert (ILIM) von 0,5 A bis 4,44 A
- ±10 % Genauigkeit für ILIM > 1 A
- Einstellbarer transienter Ausblendungs-Timer (ITIMER), um Spitzenströme von bis zu 2 x ILIM zu ermöglichen
- Genauigkeit der Ausgangslaststromüberwachung: ±6 % (IOUT ≥ 1 A)
- Schneller Trennschalter für Kurzschluss-Sicherung
- Anschwingzeit: 500 ns (typisch)
- Einstellbare (2 x ILIM) und feste Schwellenwerte
- Aktiver hoher Freigabeeingang mit einstellbarem Schwellenwert der Unterspannungssperre (UVLO)
- Anpassbare Ausgangsanstiegsraten-Steuerung (dVdt)
- Übertemperaturschutz
- Power-Good-Anzeige (PG) mit einem einstellbaren Schwellenwert (PGTH)
- IEC 62368 CB-Zertifizierung (ausstehend)
- UL 2367-Zulassung (ausstehend)
- Kleiner Footprint: QFN von 2 mm × 2 mm, Rastermaß von 0,45 mm
Applikationen
- Adaptereingangsschutz
- Unternehmensspeicher – RAID/HBA/SAN/eSSD
- USB-PD-Anschlussschutz
- Server-/PC-Motherboard-/Add-on-Karten
- Bildschirme/Docks
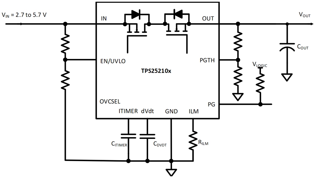
Vereinfachter Schaltplan
