Texas Instruments TPS25762-Q1 Automotive-Power-Delivery-Controller

Texas Instruments TPS25762-Q1 Automotive-USB-Typ-C-® -Power-Delivery-Controller integrieren einen Buck-Boost-Wandler für Anwendungen mit einem USB-Anschluss im Fahrzeug. Der Funktionsumfang des TI TPS25762-Q1 umfasst einen integrierten Buck-Boost-Wandler mit vier Leistungsschaltern, einen Arm® Cortex®-M0, einen USB-Anschlusscontroller mit Type-C-Kabelstecker und Ausrichtungserkennung. Darüber hinaus enthalten diese Bauteile eine USB-Batterieladespezifikation Version 1.2 (BC1.2), einen USB-Endpoint-PHY, eine Stromversorgungsverwaltung und Überwachungsschaltung, einen Schutz der Anschlusspins sowie einen Überspannungs- und Kurzschlussschutz.

Ein intelligenter System Policy Manager maximiert die bereitgestellte USB-Leistung und schützt das System gleichzeitig vor Spannungsspitzen und Übertemperaturen der Autobatterie.

Merkmale

  • Mit den folgenden Ergebnissen gemäß AEC-Q100 qualifiziert:
    • Bauteiltemperatur Klasse 1: -40 °C bis +125 °C Umgebungsbetriebstemperaturbereich
    • HBM-ESD-Bauteilklassifikation Stufe 2
    • CDM-ESD-Bauteilklassifikationsstufe C2b
    • Verbesserter ESD-Schutz des Steckverbinder-Pins
  • USB PD-Controller (Power Delivery) mit Unterstützung für programmierbare Stromversorgung (PPS).
    • Breiter VIN von 5,5 V bis 18 V (40 V max.)
    • Integrierte vier Buck-Boost-Leistungsschalter unterstützen eine USB PD-Ausgangsleistung bis zu 65 W
    • VBUS -Ausgang von 3 V bis 21 V mit ±20 mV Schrittgröße
    • IBUS -Ausgang von 0 A bis 3 A mit ±50 mA Strombegrenzungs-Schrittgröße
    • VBUS -Kurzschluss zu VBAT— und GND-Schutz
    • VBUS -Kabelabfallkompensation
    • MFi-Überstromschutz
    • Schaltfrequenz von 300 kHz, 400 kHz und 450 kHz
    • DC/DC-Sync-In/Out mit Dithering
  • USB-Anschluss Konfigurationsoptionen
    • 1 USB-PD-Anschluss (TPS25762-Q1)
    • 2 USB-PD-Anschlüsse (TPS25772-Q1)
  • Konform mit USB
    • USB-Typ-C-Stromversorgung Rev 3.1
      • CC-Logik, VCONN -Quelle und Entladung
      • Erkennung der Polarität des USB-Kabels
    • Batterieladespezifikation rev 1.2
      • DCP: Dedizierter Ladeanschluss
  • Legacy-Schnellladen
    • 2,7-V-Teiler-3-Modus
    • 1,2-V-Teilermodus
    • Hochspannungs-DCP-Protokoll
  • Mikro Controller-core ermöglicht
    • Firmware-Aktualisierungen
    • Versorgungsspannungs- und temperaturabhängiges Energiemanagement
  • Kurzschluss-zu-VBUS - und VBAT -Schutz
    • VBUS
    • Px_ DP und Px_DM
    • Px_CC1 und Px_CC2

Applikationen

  • Automotive-USB-Ladung
  • Automotive-Media-Hub
  • Automotive-Haupteinheit
  • Rücksitz-Entertainment

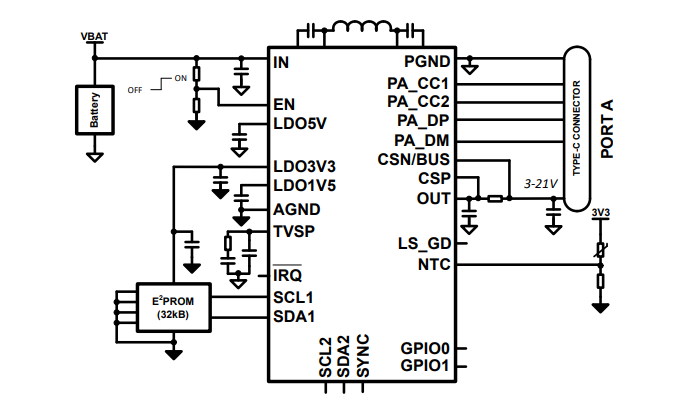
Typische Applikation

Applikations-Schaltungsdiagramm - Texas Instruments TPS25762-Q1 Automotive-Power-Delivery-Controller

Blockdiagramm

Blockdiagramm - Texas Instruments TPS25762-Q1 Automotive-Power-Delivery-Controller
Veröffentlichungsdatum: 2023-01-20 | Aktualisiert: 2025-01-07