Texas Instruments TPS25946xx 5,5-A-eFuse mit 2,7 V bis 23 V

Texas Instruments TPS25946xx 5,5-A-eFuse mit 2,7 V bis 23 V ist eine hochintegrierte Schaltungsschutz- und Power-Management-Lösung in einem kleinen Gehäuse. Die Bauelemente bieten mehrere Schutzmodi mit nur wenigen externen Komponenten und schützen zuverlässig vor Überlast, Kurzschlüssen, Spannungsspitzen und übermäßigem Einschaltstrom. Mit integrierten Back-to-Back-FETs ermöglicht das Bauteil einen bidirektionalen Stromfluss im EIN-Zustand, während der Stromfluss in beide Richtungen während des AUS-Zustands blockiert wird. Diese Funktion eignet sich hervorragend für USB-OTG-Applikationen (On-The-Go).

Die Ausgangs-Anstiegsrate und der Einschaltstrom können mit einem einzelnen externen Kondensator angepasst werden. Lasten sind gegen Eingangsüberspannungsbedingungen geschützt, indem der Ausgang unterbrochen wird, wenn der Eingang einen einstellbaren Überspannungsschwellwert überschreitet. Die Bauteile reagieren auf eine Überlastung des Ausgangs, indem sie den Strom aktiv begrenzen. Der Schwellenwert der Ausgangsstrombegrenzung sowie der transiente Überstrom-Ausblendungstimer sind vom Benutzer einstellbar. Der Strombegrenzungs-Steuerpin fungiert auch als analoger Laststrom-Wächter.

Die Texas Instruments TPS25946xx sind in einem 10-Pin-HotRod-QFN-Gehäuse von 2 mm × 2 mm für eine verbesserte thermische Leistungsfähigkeit und einen reduzierten System-Footprint verfügbar. Die Bauteile sind für einen Betrieb mit einem Sperrschichttemperaturbereich von -40 °C bis +125 °C ausgelegt.

Merkmale

  • Großer Betriebseingangsspannungsbereich: 2,7 V bis 23 V
    • Absolutes Maximum von 28 V
  • Integrierte Back-to-Back-FETs mit niedrigem Einschaltwiderstand (RON = 28,3 mΩ (typ.))
    • Bidirektionaler Stromfluss im EIN-Zustand
    • Rückstromsperre im AUS-Zustand
  • Schneller Überspannungsschutz
    • Einstellbare Überspannungssperre (OVLO) mit einer Anschwingzeit von 1,2 µs (typisch)
  • Überstromschutz in Vorwärtsrichtung mit Laststrom-Monitorausgang (ILM)
    • Aktives Strombegrenzungsverhalten
    • Einstellbarer Schwellenwert (ILIM) von 0,5 A bis 6 A
      • ±10 % Genauigkeit für ILIM > 1 A
    • Einstellbarer transienter Ausblendungs-Timer (ITIMER), um Spitzenströme von bis zu 2 x ILIM zu ermöglichen
    • Genauigkeit der Ausgangslaststromüberwachung: ±6 % (IOUT ≥ 1A)
  • Schnelles Ansprechverhalten für Kurzschlussschutz am OUT-Pin
    • Anschwingzeit: 500 ns (typisch)
    • Einstellbare (2 x ILIM) und feste Schwellenwerte
  • Aktiver hoher Freigabeeingang mit einstellbarem Schwellenwert der Unterspannungssperre (UVLO)
  • Anpassbare Ausgangsanstiegsraten-Steuerung (dVdt)
  • Übertemperaturschutz
  • Power-Good-Anzeige (PG) mit einem einstellbaren Schwellenwert (PGTH)
  • UL 2367-Zulassung (ausstehend)
  • IEC 62368 CB-Zertifizierung (ausstehend)
  • Kleiner Footprint: QFN von 2 mm × 2 mm, Rastermaß von 0,45 mm

Applikationen

  • USB-On-the-Go (OTG)
  • Smartphones
  • Tablets
  • Digitalkameras
  • Kassenterminalsysteme
  • Drahtlose Ladegeräte

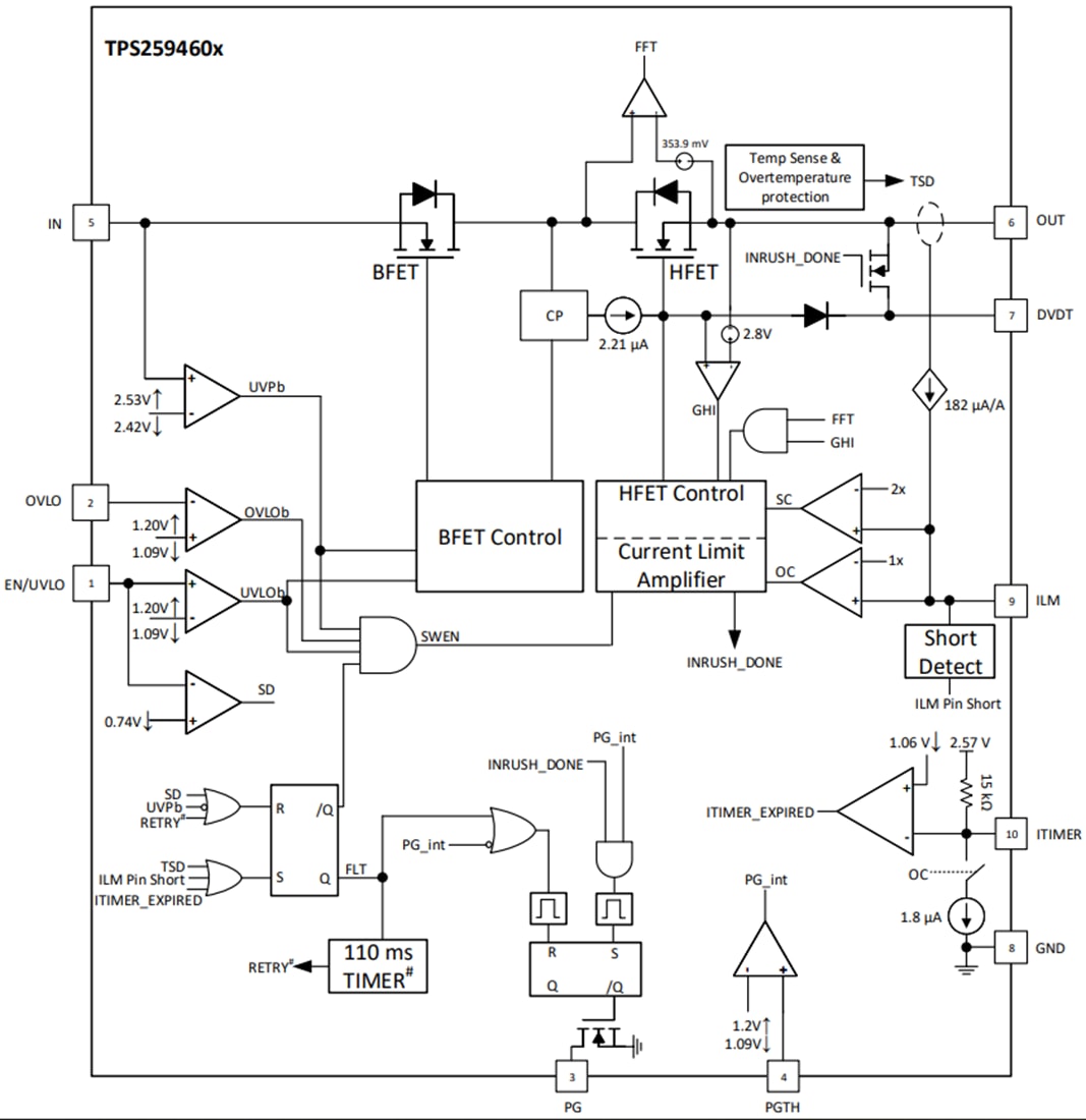
Funktionales Blockdiagramm

Blockdiagramm - Texas Instruments TPS25946xx 5,5-A-eFuse mit 2,7 V bis 23 V
Veröffentlichungsdatum: 2021-05-27 | Aktualisiert: 2022-03-11