Texas Instruments TPS25983 Hot-Swap-eFuses
Texas Instruments TPS25983 Hot-Swap-eFuses sind hochintegrierte Schaltkreisschutz- und Energiemanagement-Bauteile in kleinen Gehäusen. Diese eFuses sind über einen weiten Eingangsspannungsbereich von 2,7 V bis 26 V einsetzbar und bieten einen robusten Schutz gegen Überlastungen, Kurzschlüsse, Spannungsspitzen, Rückströme und übermäßige Einschaltströme. Der Schwellenwert für die Überstrombegrenzung kann mit einem einzigen externen Widerstand eingestellt werden, und Überspannungsereignisse werden durch interne Unterbrechungsschaltungen mit vom Benutzer einstellbaren Überspannungsschwellenwerten begrenzt. Zu den typischen Applikationen gehören Power-Multiplexing, Hot-Swaps, Hot-Plugs, PCIe-Riser, Zusatzkarten, Schutz für optische Router-/Switch-Module, Industrie-PCs und Ladegeräte für kabellose Elektrowerkzeuge.Diese Bauteile verwalten die Überstromreaktionen intelligent, indem sie zwischen vorübergehenden Ereignissen und tatsächlichen Fehlern unterscheiden. Dies ermöglicht dem System einen unterbrechungsfreien Betrieb bei Leitungs- und Lasttransienten ohne Auswirkungen auf die Robustheit der Schutzfunktionen gegen Fehler. Die TPS25983 Hot-Swap-eFuses sind in kleinen 4 mm x 4 mm-QFN-Gehäusen erhältlich und für den Betrieb in einem Sperrschichttemperaturbereich von -40 °C bis 125 °C ausgelegt.
Merkmale
- 2,7 V bis 26 V breiter Eingangsspannungsbereich:
- Absolutes Maximum von 30 V
- Niedriger Einschaltwiderstand:
- RON = 2,7 mΩ (typisch)
- Einstellbare Strombegrenzungsschwelle:
- Bereich 2 A bis 18 A
- ±8 % Genauigkeit (typisch für ILIM >5 A)
- Optionen für Leistungsschalter und Strombegrenzer
- Einstellbarer Überstrom-Ausblendungstimer:
- Bewältigt Lasttransienten ohne Auslösung
- Genaue Stromüberwachungsausgabe:
- ±1,5 % (typisch bei 25 °C für IOUT >3 A)
- ±3 % (maximal für IOUT >3 A)
- Einstellbare Unterspannungssperre
- Einstellbare Überspannungssperre
- Vom Benutzer konfigurierbare Fehlerreaktion:
- Latch-Off oder automatische Wiederholung
- Anzahl von Versuchen (begrenzt oder unbegrenzt)
- Verzögerung zwischen Wiederholungen
- Robuste Kurzschluss-Sicherung
- Schnelle Reaktionszeit <400 ns typisch
- Immun gegen Leitungs-Transienten - kein unerwünschtes Auslösen
- Einstellbare Ausgangsanstiegsraten (dVdt)-Steuerung
- Option zur Ansteuerung eines externen FET für die Rückstromsperre im deaktivierten/AUS-Zustand
- Integrierter Übertemperaturschutz
- Power-Good-Anzeige
- Kleiner Footprint
- 4 mm × 4 mm QFN-Paket
Applikationen
- Hot-Swaps und Hot-Plugs
- Power-Multiplexing
- Server-Standby-Schienen, PCIe-Riser, Zusatzkarten und Lüftermodulschutz
- Schutz des optischen Router- und Switch-Moduls
- Industrielle PCs
- Kabellose Elektrowerkzeug-Ladegeräte
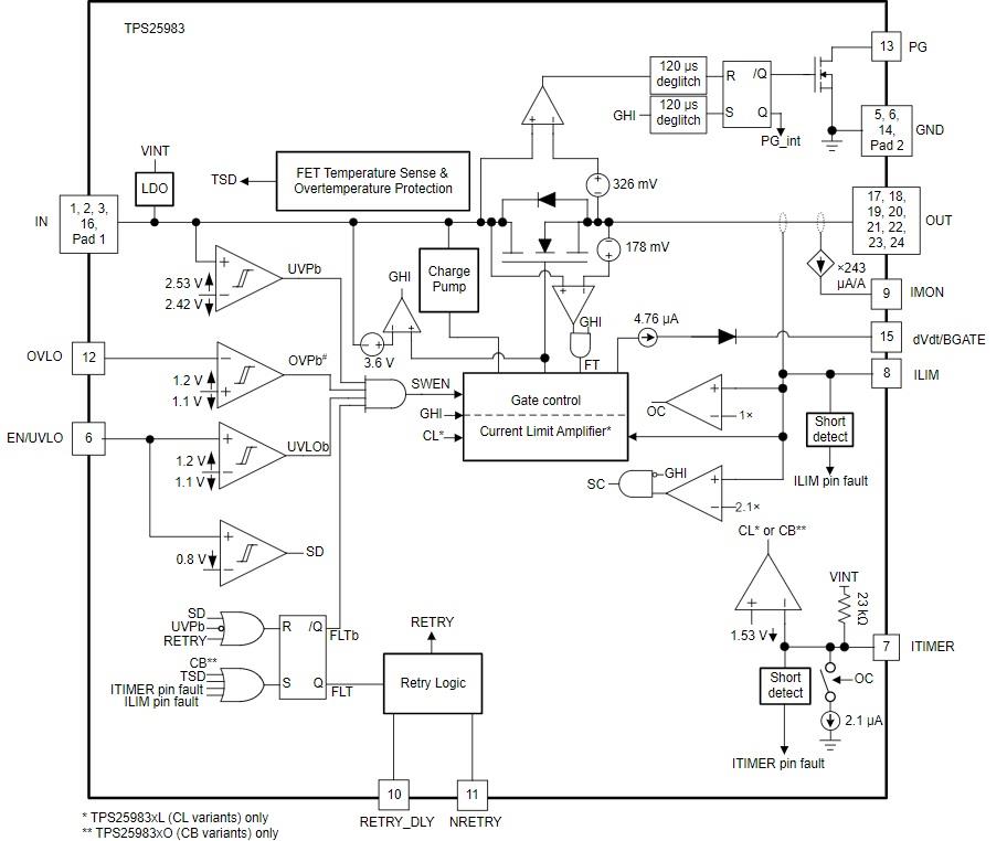
Funktionales Blockdiagramm
Schaltschema
Veröffentlichungsdatum: 2024-01-10
| Aktualisiert: 2025-04-16
