Texas Instruments TPS25984B Stapelbare eFuses
TPS25984B Stapelbare eFuses von Texas Instruments sind stapelbare, integrierte Hotswap-Schutzvorrichtungen mit hoher Stromtragfähigkeit, die mehrere Schutzmodi mit einem Minimum an externen Komponenten bieten. Diese Geräte können parallel geschaltet werden, um die Gesamtstromkapazität für Systeme mit hoher Leistung zu erhöhen. Die TPS25984B eFuses verfügen über einen hochpräzisen analogen Laststrommonitor, mit dem das System den Laststrom im Dauerbetrieb und während Transienten überwachen kann. Dies ermöglicht die Implementierung von fortschrittlichen dynamischen Plattform-Energiemanagementtechniken wie Intel® PSYS und PROCHOT™.Die eFuses TPS25984B verfügen über eine integrierte FET-Zustandsüberwachung und -meldung, einen dedizierten Fehleranzeige-Pin, einen Nenn-Effektivstrom von 55 A und eine schnelle Auslösereaktion (<200 ns) auf Ausgangskurzschlüsse. Diese Geräte arbeiten im Temperaturbereich -40 °C bis 125 °C und im Eingangsspannungsbereich 4,5 V bis 16 V. Die TPS25984B eFuses werden in Netzwerkschnittstellenkarten, Switches für Rechenzentren, Routern, Lüftereinschüben, Servern und Hochleistungsrechnern eingesetzt.
Merkmale
- 4,5 V bis 16 V Betriebsspannungsbereich am Eingang
- 20 V DC, 23,5 V transiente absolute Höchstspannung
- Hält negativen Spannungen bis zu -1 V stand.
- 0,8 mΩ (typisch) integrierter FET und ultra-niedriger RDSON
- 55 A Nenn-Effektivstrom und 70 A Spitzenstrom
- Unterstützt den parallelen Anschluss mehrerer eFuses für eine höhere Stromaufnahme
- Stromausgleich beim Start
- Übertemperaturschutz (OTP)
- Integrierte FET-Zustandsüberwachung und Berichterstattung
- Analoger Ausgang zur Überwachung der Werkzeugtemperatur (TEMP)
- Einstellbare Ausgangsanstiegsgeschwindigkeit (dVdt) für Einschaltstromschutz
- Aktiver hoher Freigabeeingang mit einstellbarer Unterspannungssperre (UVLO)
- Dedizierter Fehleranzeige-Pin
- Schneller Überspannungsschutz (fester Schwellenwert 18,4 V )
- Power-Good (PG) Anzeige-Pin
- Robuster Überstromschutz:
- 10 A auf 80 A mit einer Genauigkeit von ±5 % einstellbare Überstromschwelle (IOCP)
- Reaktion des Leistungsschalters bei stationärem Betrieb mit internem Überstromausblendungs-Timer zur Unterstützung von Spitzenströmen
- Einstellbare aktive Strombegrenzung beim Start (ILIM)
- Robuste Kurzschluss-Sicherung
- Schnelles Ansprechen (<200 ns) auf Kurzschlussereignisse am Ausgang
- Einstellbare (2 x IOCP) und feste Schwellenwerte
- Unempfindlich gegenüber Netzspannungstransienten
- Präzise analoge Laststromüberwachung:
- ±1,4 % Genauigkeit und >500 kHz Bandbreite
- Footprint von 5 mm x 5 mm
- 100 % Pb-frei
Applikationen
- Netzwerk-Schnittstellenkarten
- Switches für Rechenzentren
- Grafik- und Hardware-Beschleunigungskarten
- Router
- Lüftereinsätze
- Server
- Hot-Plug und Hot-Swap am Eingang
- High Performance Computing
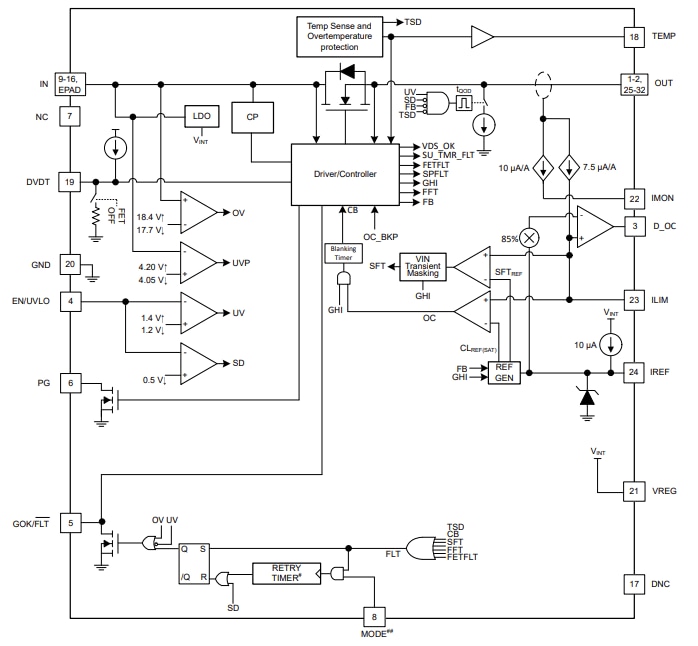
Funktionales Blockdiagramm
Veröffentlichungsdatum: 2025-01-19
| Aktualisiert: 2025-03-11
