Texas Instruments TPS2663x Industrielle Überspannungsschutz-eFuses
Texas Instruments TPS2663x Industrielle Überspannungsschutz-eFuses bieten Benutzerfreundlichkeit und eine positive 60-V- und 6-A-eFuse mit einem integrierten FET von 31 mΩ. Die TPS2663x verfügt über einen B-FET-Treiber zur Steuerung eines externen n-Kanal-FET in Systemdesigns, die Schutz gegen Eingangsumpolungsfehler und Rückstromsperren erfordern.Das Bauteil verfügt über Schutzfunktionen, die Systemdesigns, die einen Schutz erfordern, vereinfachen. Dies ist von entscheidender Bedeutung während Systemtests, wie z. B. Überspannungsprüfungen gemäß IEC 61000-4-5. Darüber hinaus verfügen die TPS2663x eFuses über eine einstellbare Funktion zur Ausgangsstrombegrenzung (PLIM), die das Systemdesign vereinfacht und Konformität in Übereinstimmung mit Standards, wie z. B. IEC61010 und UL1310 erfordern. Die TPS2663x enthält viele Schutzfunktionen und umfasst einen einstellbaren Überstromschutz, eine schnelle Kurzschluss-Sicherung, eine Steuerung der Ausgangsanstiegsrate, einen Überstromschutz und eine Unterspannungssperre.
Die TPS2663x eFuses bieten einen Fehler- und genauen Stromüberwachungsausgang, der eine Systemstatusüberwachung und nachgeschaltete Laststeuerung ermöglicht. Der PGOOD kann zur Aktivierung und Deaktivierung der Steuerung von nachgeschalteten DC/DC-Wandlern verwendet werden. Der MODE-Pin ermöglicht die Flexibilität zur Konfiguration des TPS2663x zwischen zwei Strombegrenzungsfehlerreaktionen (Latch-Off und Auto-Retry).
Merkmale
- Betriebsspannung von 4,5 V bis 60 V mit einem absoluten Maximum von 62 V
- Integrierter 60-V-Hot-Swap-FET mit 31 mΩ RON
- Unterstützung von Umpolungsschutz und Rückstromsperre mit einem externen n-Kanal-FET
- Einstellbare Strombegrenzung von 0,6 A bis 6 A (±7 %)
- Schnelle transiente elektrische Störgrößen (IEC 61000-4-4) und Lastschutz während Überspannung (IEC 61000-4-5) mit Systemleistung der Klasse A
- Schnelle Rückstromsperre (0,17 µs)
- Varianten mit anpassbarer Ausgangsleistungsbegrenzung (±10 %)
- Power-Good-Ausgang (PGOOD)
- Einstellbare UVLO, OVP-Abschaltung und Steuerung der Ausgangsanstiegsrate für Einschaltstrombegrenzung
- Lädt große und unbekannte kapazitive Lasten über eine thermische Regelung während der Inbetriebnahme auf
- Varianten mit 35 V und 39 V über Überspannungsklemme (max.)
- Wählbare Überstrom-Fehlerreaktionoptionen zwischen Auto-Retry und Latch-Off (MODE)
- Varianten mit 2-facher Impulsüberstrom-Unterstützung
- Analoger Stromüberwachungsausgang (IMON) (± 6 %)
- Zulassung gemäß UL 2367 ausstehend
Applikationen
- Fabrikautomatisierung und Steuerung - PLC, DCS, HMI, I/O-Module, Sensor-Hubs
- Motorantriebe - CNC, Encoder-Versorgung
- Elektronische Leistungsschalter
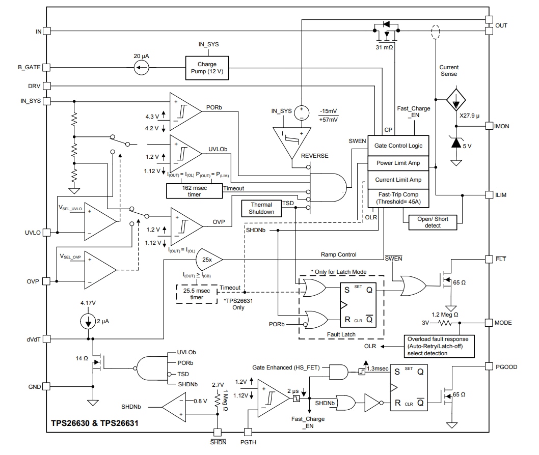
TPS26630 und TPS26631 Blockdiagramm
TPS26632/TPS26633/TPS26635 Blockdiagramm
Vereinfachter Schaltplan
IEC 61000-4-5 Überspannungsleistung bei 24-V-Versorgung
