Texas Instruments TPS281C30 High-Side-Schalter

Der Texas Instruments TPS281C30 High-Side-Schalter ist ein einkanaliger Smart-High-Side-Schalter, der speziell für die Anforderungen von Industrie-Steuerungssysteme ausgelegt ist. Dieser Schalter wird mit einer Toleranz von 60 V, einem niedrigen Einschaltwiderstand von 30 mΩ und einem kontinuierlichen Laststrom von 6 A betrieben. Zu den Schutzfunktionen des TPS281C30 Schalters gehören thermische Abschaltung, Ausgangsklemme und Strombegrenzung. Dieses Bauteil wird in einem Temperaturbereich von -40°C bis +125°C betrieben. Der TPS281C30 Schalter bietet außerdem eine genaue Laststromerkennung, die eine verbesserte Lastdiagnose ermöglicht, wie z. B. Erkennung von Überlast und offener Last, wodurch eine bessere vorausschauende Wartung ermöglicht wird. Dieser High-Side-Schalter wird in digitalen Ausgangsmodulen, Safe Torque Off (STO), Haltebremsen und allgemeinen ohmschen, induktiven und kapazitiven Lasten eingesetzt.

Merkmale

  • Großer Betriebsspannung Bereich: 6 V bis 36 V
  • 64 V DC Toleranz, wenn deaktiviert
  • 30 mΩ (typisch), 55 mΩ (max.)
  • Verbessert die Zuverlässigkeit auf Systemebene durch einstellbare Strombegrenzung:
    • Version A: 1 A bis 5 A (fest 0,5 A)
    • Version B: 2 A bis 10 A (fest 0,5 A)
  • Genaue Strommessung:
    • ±4 % bei 1 A im Standard-Messmodus
    • ±12,5 % bei 6 mA im Präzisions-Messmodus mit hoher Messgenauigkeit
  • Integrierte induktive Entladungsklemme >65 V
  • Niedriger Standby-Strom von <0,5 µA
  • Niedriger Ruhestrom (IQ) von ±1,5 mA
  • Funktionssicherheit fähig
  • Sperrschicht-Betriebstemperaturbereich: -40 °C bis +125 °C
  • Eingangssteuerung:
    • Logikkompatibel: 1,8 V, 3,3 V und 5 V
  • Integrierte Skalierung der Fehler-Sensor-Spannung für ADC-Schutz
  • Open-Load-Erkennung im Aus-Zustand
  • Thermische Abschaltung und Erkennung von Schwingungen
  • Thermisch verbessertes 14-Pin TSSOP-Gehäuse
  • Thermisch verbessertes 20-Pin QFN-Gehäuse

Applikationen

  • Digitales Ausgangsmodul
  • STO (Safe Torque Off)
  • Haltebremse
  • Allgemeine widerstandsfähige, induktive und kapazitive Lasten

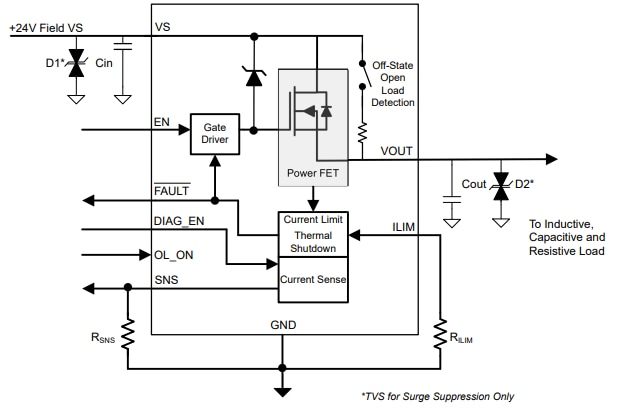
Funktionales Blockdiagramm

Blockdiagramm - Texas Instruments TPS281C30 High-Side-Schalter

Applikations-Schaltungs-Diagramm

Applikations-Schaltungsdiagramm - Texas Instruments TPS281C30 High-Side-Schalter
Veröffentlichungsdatum: 2023-02-14 | Aktualisiert: 2024-11-05