Texas Instruments TPS3703Q1-A4120EVM Evaluierungsmodul
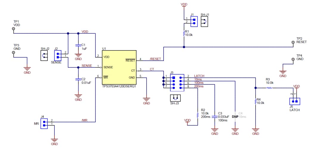
Das Texas Instruments TPS3703Q1-A4120EVM Evaluierungsmodul ist zur Evaluierung der Funktionsweise des TPS3703-Q1 ausgelegt. Der TPS3703-Q1 ist ein hochpräziser Window-Supervisor- oder Rücksetz-IC in einem 6-poligen, sehr sehr dünnen, kleinen No-Lead-Gehäuse (WSON). Das TPS3703Q1-A4120EVM Evaluierungsmodul verfügt über einen festen Window-Schwellenwert, feste und einstellbare Verzögerungsoptionen und eine interne Störimmunität.Merkmale
- Fester Window-Schwellenwert
- Feste und anpassbare Zeitverzögerungsoptionen
- Interne Störungsimmunität
- Reset-Verriegelungs-Fä
- TPS3703-Q1 Gehäuse: 6-Pin-WSON (1,5 mm × 1,5 mm)
- Hohe Schwellwertgenauigkeit
Schaltplan
Veröffentlichungsdatum: 2019-05-20
| Aktualisiert: 2025-03-06
